Hva synes du om løsningen med CM-servo Midas?
Og har du noen tanker om hvorfor Armand fikk så rare resultater i prøvekretsen sin?
Og har du noen tanker om hvorfor Armand fikk så rare resultater i prøvekretsen sin?
Jeg skjønner du har hatt litt mer enn «bare» influensa å stri med, men at det går bedre nå. En «mild» om enn seig influensa blir vel som flau vind i forhold.Har selv vært gjennom en kraftig runde med influensa, derav min labre deltakelse de siste dagene.
KJ: Har du kommet noe lenger med dette?
Armand: Har du forsket noe mer på hvorfor du konverterer CM til diff når du har to identiske enkle forsterkere?
Jeg har fulgt med tråden, og tidvis med "halvt hode", så gi meg litt tid, så skal jeg se på det. Når det er sagt, så er ikke lavstøy elektronikk min største styrke, så jeg kan ikke love noeHva synes du om løsningen med CM-servo Midas?
Og har du noen tanker om hvorfor Armand fikk så rare resultater i prøvekretsen sin?
Joa, jeg fikk operert bort ca 25% av lungekapasiteten min for et par uker siden, og 8 dager senere brøt tidenes influensa ut. Det var rett og slett ikke noe drømmescenario.Jeg skjønner du har hatt litt mer enn «bare» influensa å stri med, men at det går bedre nå. En «mild» om enn seig influensa blir vel som flau vind i forhold.Har selv vært gjennom en kraftig runde med influensa, derav min labre deltakelse de siste dagene.
KJ: Har du kommet noe lenger med dette?
Armand: Har du forsket noe mer på hvorfor du konverterer CM til diff når du har to identiske enkle forsterkere?
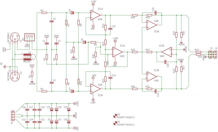
Jeg har snurret virtuelle komponenter så det går i kryss, men jeg tror jeg nærmer meg noe som i alle fall ser greit ut. I forlengelse av at CM-bootstrapen også kan tjenestegjøre som «guard» på skjermen til signalkablene har jeg også lagt et «guard plan» rundt komponentene på inngangen, det forenkler også signalrutingen til bootstrapen en smule. Her er noen nye bilder, grafikken er fortsatt elendig så send med en PM-med epost dersom du ønsker høyere oppløsning.
«Gaurd planet» er definert i koblingen mellom R6 og C8. Dette punktet er nå felles potensialet for hele bootstrapen og inkludert HF-delen.
Jeg har slengt på noen motstander til jord for å gi OPAMPene en definert last til jord. Alle de passive SMD-komponentene er nå i størrelse 1206, som vel er noe enklere å hanskes med enn 0603. Alle OPAMPene (uten om CM-bootstrap-bufferen) har også mulighet for en SMD-kondensator i tilbakekoblingen
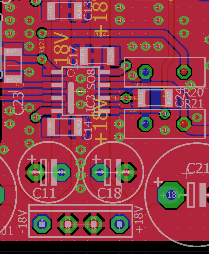
Krestkortet er her vist uten VIAs og uten plan (jord og guard, dvs. de vises som striplede omriss) så det er litt enklere å se.
Jeg har også tegnet på noe som kan bli en AC-koblet «måle forforsterker» med valgbar forsterking : 0 - 10 - 100 - 1000 X.
mvh
KJ
Husk at jeg er total novise på området. Her må det være takhøyde for alle med sine ideer og grublerier.Jeg har fulgt med tråden, og tidvis med "halvt hode", så gi meg litt tid, så skal jeg se på det. Når det er sagt, så er ikke lavstøy elektronikk min største styrke, så jeg kan ikke love noeHva synes du om løsningen med CM-servo Midas?
Og har du noen tanker om hvorfor Armand fikk så rare resultater i prøvekretsen sin?Det er uansett et imponerende stykke engineering dere har gjort her!
Jo, det forsåvidt riktig at mesteparten av strømmen går fra V+ og V- og ut utgangen av opampene. I teorien i allefall. Og hadde det bare vært teori, hadde du ikke behøvd avkoblingskondensatorene heller. Poenget med avkoblingen er å svelge unna strømpulser i egenforbruket. Halvledere er dessverre ikke symmetriske. På den ene siden av transistoren flytter man på elektroner og på den andre flytter man på hull, og dette er hovedårsaken til at NPN vs PNP og NMOS vs PMOS ikke har like egenskaper. Dette gjenspeiler seg også som litt ulikhet i strømprofilen på hhv V+ og V-. Produsentene jobber forøvrig hardt med å nulle ut disse forskjellene, og det å lage en så støysvak opamp som denne er akkurat dette de må stri mot.Siden signalet ut skal være differensielt og nesten blottet for CM så er vel strømmen ut av den ene OPAMPen ideelt sett nesten «perfekt» speilet i strømmen inn i den neste opampen. Jeg antar da at returstrømmene i hovedsak skal gå mellom OPAMPene i den vertikale midtlinja under OPAMPene. Hvert enkelt OPAMPpar består også av en ikke-inverterende og en inverterende OPAMP, så dersom lastene av hvert part er «balansert» så er det dessuten kanskje lite jordstrøm å snakke om ? På den andre sidens så er jeg 100% amatør på dette så det er god mulig jeg tar helt feil.
Kort sagt:Har du noen formening om CM-feedforward og -servo?
Har hørt ordene før, men er fullstendig blank.
Her skal jeg lese meg opp![]()
Det er noen tegn i dataarket på OPA1611/-12 om at stabiliteten i kapasitiv last kanskje ikke er den beste:Jeg opplever en svak oscillering med OPA1612 rundt 30MHz som påvirker lineariteten negativt når OPA1612 kjører unity gain. Jeg mistenker parasittisk kapasitiv last på utgangen som synderen. Dessverre har jeg ikke satt av plass til en motstand på utgangen av opampen på kretskortet men jeg skal prøve å mekke på plass en og se om det hjelper. Jeg må nok se om jeg kobler opp en test for å se på fasemarginen også.
KJ; Vurder å sette av plass til en liten motstand på utgangen av disse rakkerne på kretskortet ditt.
Angående kvalitet på PCB i forbindelse med av og på lodding og baner som løsner så har jeg ikke hatt problemer så langt med kortene fra JLPPBC. Jeg har vært borti verre kort på gamle forsterkere etc.
Parasittisk last er vel i betydningen av «skjulte» egenskaper som henger seg på (parasitten) primærfunksjonen til komponenten eller kretskortet - kapasitansen mellom to overlappende kobberbaner i hvert sitt lag på et kretskort, og ikke-ideelle komponenter - en motstand er ikke bare ren resistans men også induktans og kapasitans i serie og parallell med resistansen. Dvs elektriske egenskapene til kobberbanener på kretskortet, loddepunkter, komponentenes utforming og montering, etc.Hva i all verden er parasittisk kapasitiv last? Og det er selvfølgelig ordet parasittisk jeg lurer på
...
Komma trippel null og seks, custom hjemmesnekra DP, tøft. Hvor mye effekt ?...
Kortet på kjøleribba er en Dynamic Precision klasse A/B variant som aldri kom i produksjon. Jeg fikk noen printkort og bygde de opp selv. THD målt med Audio Precison system 2 på 0,0006%
Det er jo ganske bra.
...
Begynner ikke dette å ligne på transmisjonslinjeeffekter? Vi er på <50ns tidsskala her som er innenfor radio. At mottagsimpedansen må matche kildeimpedansen i opampen, ellers får man refleksjoner og at det er dette man ser i overshooten. Det er kanskje ikke så lett å finne hva utgangsimpedansen er på en opamp som i utgangspunktet har ingenting med transmisjonslinje å gjøre. Figur 19 og 20 kan kanskje hinte på at det er iallefall i 50ohms området.Det er noen tegn i dataarket på OPA1611/-12 om at stabiliteten i kapasitiv last kanskje ikke er den beste:Jeg opplever en svak oscillering med OPA1612 rundt 30MHz som påvirker lineariteten negativt når OPA1612 kjører unity gain. Jeg mistenker parasittisk kapasitiv last på utgangen som synderen. Dessverre har jeg ikke satt av plass til en motstand på utgangen av opampen på kretskortet men jeg skal prøve å mekke på plass en og se om det hjelper. Jeg må nok se om jeg kobler opp en test for å se på fasemarginen også.
KJ; Vurder å sette av plass til en liten motstand på utgangen av disse rakkerne på kretskortet ditt.
Angående kvalitet på PCB i forbindelse med av og på lodding og baner som løsner så har jeg ikke hatt problemer så langt med kortene fra JLPPBC. Jeg har vært borti verre kort på gamle forsterkere etc.
http://www.ti.com/lit/ds/symlink/opa1612.pdf Legg også merke til at TI tegner inn en kondensator på 5,6 pF i tilbakekoblingen på de inverterende forsterkerne i fig. 16 og fig. 20.
Jeg har regnet litt på signalbanene fra utgangen på opampene. Den lengste signalbanen er omkring 25 mm lang og 0,6 mm brei. dvs et worst case capasitiv last på kretskortet på 1,5 pF iht denne kalkulatoren https://chemandy.com/calculators/rectangular-capacitor-calculator.htm. Dersom vi kan se bort fra en liten kondensator i tilbakekoblingene, så er det seriemotstand på alle OPAMPutgangene, også til linjeutgangen som jeg har gjort litt om på. Jeg har lagt inn mulighet for en fast spenningsdeler / attenuator på utgangen, slik at en også kan dempe signalnivåer/forsterkingen i systemet.
Ja kineserne er flinke og lager gull av det meste. De likte ikke Christian den 5. norske lov, den var for imperialistisk. De rynka på gjeldsbrevlova også, var vel for «besteborgelig». Men det gikk helt fint med grandgjerdelova selv om den er utrangert.Kan man betale for kretskort i paragrafer? Kult!
Ja, sorry. Skriver som en fyllik. 4562 mente jeg.4562? Man kan vel bruke 1602 som drop in replacement?
HahahaJa kineserne er flinke og lager gull av det mest. De likte ikke Christian den 5. norske lov, den var for imperialistisk. De rynka på gjeldsbrevlova også, var vel for «besteborgelig». Men det gikk helt fint med grandgjerdelova selv om den er utrangert.Kan man betale for kretskort i paragrafer? Kult!
...
mvh
KJ
Det er noe skremmende effektivt med kinesere ... Jeg sendte prøvebestillinga på (natt til) fredag 8/3, på morgenen fredag (kinesisk tid) var kortene i produksjon, kortene var ferdig produsert å lørdag 9/3, på ettermiddagen mandag 11/3 ble de ekspedert fra produsenten i Shenzhen, og i dag onsdag 13/3 har jeg fått hentemelding fra DHL. Fem kort på 10X16 cm til den nette sum av $16,37!...
EDIT RNFF §=$ (for anledningen): Jeg sendte just av gårde ei prøvebestilling til JLCPCB av noen andre kort - 5 kort 10X16 cm, 2 lag, «order total» på $16,37 hvorav $3,01 i shipping med DHL, jeg fikk riktig nok $20 i rabatt på shipping av en eller annen grunn. Det er bare latterlig billig. Får se om jeg klarte å rote til gerber-filene ...
...
