| 
 | 
Vel, glemmer og glemmer, det er jo det jeg egentlig spør om. Har det skjedd i målingene dine, eller er det bare ikke fjernet fullt ut fra signalet.Du glemmer en ting. Problemet er jo at CM konverteres til DM og da er løpet kjørt.
Jeg har bare målt differensielt ut så langt ja.Vel, glemmer og glemmer, det er jo det jeg egentlig spør om. Har det skjedd i målingene dine, eller er det bare ikke fjernet fullt ut fra signalet.Du glemmer en ting. Problemet er jo at CM konverteres til DM og da er løpet kjørt.
Dersom du har målt utelukkende differensielt så er det jo den andelen som er konvertert til DM du har målt. Men om du har hatt med jord som en del av regnestykket burde det være enda mer å hente i neste ledd.
Vil det si at forvrengingen ut av bufferen er omtrent lik forvrengingen i ren loop-back ?... På alle andre målinger bortsett fra CMRR er det likt. Jeg har ikke testet CMRR på instrumentet. ...
Prøver meg på et svar, uten at du skal ta det for god fisk at det jeg sier stemmer:Vil det si at forvrengingen ut av bufferen er omtrent lik forvrengingen i ren loop-back ?... På alle andre målinger bortsett fra CMRR er det likt. Jeg har ikke testet CMRR på instrumentet. ...
mvh
KJ
Jeg tror egentlig vi kan forutse med rimelig god sikkerhet hva som skjer. Med CMRR skjer det fint lite. Med støy øker den trolig til ca 3µV, og forvrengningen vil være signalavhengig, så den forvrengningen inngangstrinnet produserer med 1V inn vil vi fortsatt ha med 1V inn, og den utgangstrinnet produserer med 4V ut vil vi fortsatt ha ved 4V ut.Hei Armand
Hadde det vært mulig å få gjort noen målinger av den, satt opp som et "linjetrinn" med f.eks. 6dB forsterkning ?
Mvh.
Johnny
Ja.Vil det si at forvrengingen ut av bufferen er omtrent lik forvrengingen i ren loop-back ?... På alle andre målinger bortsett fra CMRR er det likt. Jeg har ikke testet CMRR på instrumentet. ...
mvh
KJ
Det kommer til å fungere helt utmerket. bare å bytte to presisjonsmotstander. Ingen vits å gjøre målinger. Det blir det samme, men ca. 3uV noise.Hei Armand
Hadde det vært mulig å få gjort noen målinger av den, satt opp som et "linjetrinn" med f.eks. 6dB forsterkning ?
Mvh.
Johnny
Det er jo hårete opamper KJ har brukt. OPA1612 er den opampen med lavest THD+N i dag.Armand
KJ
Dette bufferet måler jo helt utmerket, og så vidt jeg husker var det ikke overdrevent hårete op-amper her heller. Det betyr at ideen om at vi også unngår 4x noise på differensialtrinnet holder vann. Hadde vi kjørt differensialtrinn med samme op-amper er jeg sikker på vi hadde endt på over 5µV støy.
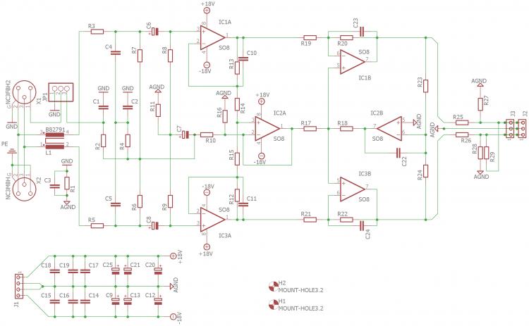
Men jeg kunne tenke meg å sette fokus på C1, C2, C4 og C5. Jeg tror at disse bidrar til at CMRR synker såpass ved høyere frekvenser. Det kan hende verdiene er der de må være for at disse op-ampene skal kjøre 100% stabilt, og bytter man op-amper er man fort over der hvor layout blir eksponensielt mer komplekst... Men for å spørre sånn da: er det noe å gå på ift å senke verdiene på disse kondisene uten at det går ut over noe?
Legger for ordens skyld ved den siste skjematikken til KJ:
Vis vedlegget 569602
Det går vel ikke så bra. Signalet må ligge mellom fasene. Det er jo det som er anbefalt av Rane også. Slik som her:Men Armand , hvis det ikke er for mye å be om. Dersom noen kobler til en surrerundtreceiver, ubalansert, kortslutter negativ til jord, og kjører signal med 300 ohm utgangsimpedans på positiv pinne... Hvordan ser det så ut?
Se post 241:Åh, jeg trodde han hadde valgt noe helt annet jeg. Jaja, så feil kan selv jeg ta
Jeg beundrer ditt mål om å forbedre allerede svært gode tall. Slikt likar vi. Men 10 Ohm forskjellig kildeimpedans er mye i et vanlig Hi-Fi anlegg, og ser vi på ytelsen med lik kildeimpedans så er CMRR på nesten 100dB ved 20kHz. Helt ærlig mann: Er det ikke nok?Det fremgår jo rimelig tydelig av bildet også. Lurer på om KJ brukte noen andre på en tidligere versjon elns?
Uansett, da er jo åpenbart oscillering og slikt ikke noe stort problem.
Men disse kondisene har jo først og fremst noe med HF å gjøre, og siden de er første ordens filtre har de uheldige bieffekter veldig langt utenfor sitt tiltenkte arbeidsområde, så hva om vi kunne laget dette som 2. eller høyere ordens filtre i stedet?
Du har bare byttet bilde du, det stod µA741 på den tidligere...Se post 241:Åh, jeg trodde han hadde valgt noe helt annet jeg. Jaja, så feil kan selv jeg ta
https://www.hifisentralen.no/forume...ittepitteliten-nerdetra-d-13.html#post3029743
Men det er vel for mye å forlange at man LESER POSTENE her inne...
Når man vrir og vrenger på en krets lærer man den å kjenne, og man lærer også hvor risikoene, grenseverdiene og potensialet ligger.Jeg beundrer ditt mål om å forbedre allerede svært gode tall. Slikt likar vi. Men 10 Ohm forskjellig kildeimpedans er mye i et vanlig Hi-Fi anlegg, og ser vi på ytelsen med lik kildeimpedans så er CMRR på nesten 100dB ved 20kHz. Helt ærlig mann: Er det ikke nok?Det fremgår jo rimelig tydelig av bildet også. Lurer på om KJ brukte noen andre på en tidligere versjon elns?
Uansett, da er jo åpenbart oscillering og slikt ikke noe stort problem.
Men disse kondisene har jo først og fremst noe med HF å gjøre, og siden de er første ordens filtre har de uheldige bieffekter veldig langt utenfor sitt tiltenkte arbeidsområde, så hva om vi kunne laget dette som 2. eller høyere ordens filtre i stedet?
Poenget er at å koble sammen pinne 1 og 3 for å mate en balansert inngang ikke er uvanlig. Selv om vi vet at det ikke er optimalt så hindrer ikke det folk i å gjøre det, og det gjøres i veldig stor utstrekning.Det går vel ikke så bra. Signalet må ligge mellom fasene. Det er jo det som er anbefalt av Rane også. Slik som her:Men Armand , hvis det ikke er for mye å be om. Dersom noen kobler til en surrerundtreceiver, ubalansert, kortslutter negativ til jord, og kjører signal med 300 ohm utgangsimpedans på positiv pinne... Hvordan ser det så ut?
Vis vedlegget 569612
Det er med OPA1612 hele veien. Den har en inngangsstøy på 1,1 nV/sqrt(Hz). En utgangsstøy på 1,88 µV er ganske i tråd med simuleringene i TinaTI med 40 kHz båndbredde, og i pakt med en støytetthet på omkring 9,2 nV/sqrt(Hz), så vi klarer ikke å omgå 4X svekkelse i støyytelsen fra SE til balansert, men det er fortsatt utmerket.Armand
KJ
Dette bufferet måler jo helt utmerket, og så vidt jeg husker var det ikke overdrevent hårete op-amper her heller. Det betyr at ideen om at vi også unngår 4x noise på differensialtrinnet holder vann. Hadde vi kjørt differensialtrinn med samme op-amper er jeg sikker på vi hadde endt på over 5µV støy.
Men jeg kunne tenke meg å sette fokus på C1, C2, C4 og C5. Jeg tror at disse bidrar til at CMRR synker såpass ved høyere frekvenser. Det kan hende verdiene er der de må være for at disse op-ampene skal kjøre 100% stabilt, og bytter man op-amper er man fort over der hvor layout blir eksponensielt mer komplekst... Men for å spørre sånn da: er det noe å gå på ift å senke verdiene på disse kondisene uten at det går ut over noe?
Legger for ordens skyld ved den siste skjematikken til KJ:
Vis vedlegget 569602
Jeg har en plan om å prøve LM4562 også, men på første forsøk som disse to kortene er, så gikk jeg rett på OPA1612 med kladdeloddinger ...Åh, jeg trodde han hadde valgt noe helt annet jeg. Jaja, så feil kan selv jeg ta
Det er nettopp det som er poenget mitt. Det burde logisk sett ha sammenheng med at C4 og C5 går rett til fast jord via C2 i stedet for å følge servoen. Dette reduserer logisk sett impedansen mot jord ved høye frekvenser (uten at jeg vet komponentverdiene her), og det (høy impedans mot jord) er jo første bud for å beholde høy CMRR.Mht Armand sine målingar så er jeg er litt undrende til forskjellen i HF-CMRR mellom balansert og ubalansert kildeimpedans. CMRR burde ha vært likere.
mvh
KJ
Det eneste C6 og C8 skal bidra med er DC-beskyttelse på inngangen. Dersom DC på inn og utgang er ukritisk eller kontrollert på andre måter så kan de unngås. Jeg har valgt så store verdier (220 µF, 25 V) at de ikke skal påvirke LF-CMRR, frekvensrespons eller forvrenging i nevneverdig grad. På frekvensresponsen er Høypass - 3 dB ved ca 0,02 Hz. 20% mismatch på disse to kondensatorene svekker CMRR ved 80 dB under ca 0,8 Hz . For praktiske formål så kunne de kanskje ha vært på f.eks. 33 µF uten nevneverdige lydlige konsekvenser.Hvor viktige er forresten C6 og C8? Fristende å få dem vekk, kanskje heller sette inn en DC-servo.
Men siden førstetrinnet ikke er inverterende kunne man jo sett for seg å bruke en slik variant:
Vis vedlegget 569614
Planen min var at ev forsterking settes av R12, R13, R14 og R15 i kretsskjemaet under (MERK på kretskortet har andre nummer ...)Det kommer til å fungere helt utmerket. bare å bytte to presisjonsmotstander. Ingen vits å gjøre målinger. Det blir det samme, men ca. 3uV noise.Hei Armand
Hadde det vært mulig å få gjort noen målinger av den, satt opp som et "linjetrinn" med f.eks. 6dB forsterkning ?
Mvh.
Johnny
Poenget med den kretsen jeg postet der var ikke DC-blokk men 2. ordens lavpassfilter.Det eneste C6 og C8 skal bidra med er DC-beskyttelse på inngangen. Dersom DC på inn og utgang er ukritisk eller kontrollert på andre måter så kan de unngås. Jeg har valgt så store verdier (220 µF, 25 V) at de ikke skal påvirke LF-CMRR, frekvensrespons eller forvrenging i nevneverdig grad. På frekvensresponsen er Høypass - 3 dB ved ca 0,02 Hz. 20% mismatch på disse to kondensatorene svekker CMRR ved 80 dB under ca 0,8 Hz . For praktiske formål så kunne de kanskje ha vært på f.eks. 33 µF uten nevneverdige lydlige konsekvenser.Hvor viktige er forresten C6 og C8? Fristende å få dem vekk, kanskje heller sette inn en DC-servo.
Men siden førstetrinnet ikke er inverterende kunne man jo sett for seg å bruke en slik variant:
Vis vedlegget 569614
mch
KJ
Logisk sett vil vel forskjellen i gain mellom IC1B og IC3B kunne ha betydning for oversetting av CM til DM. Det, skulle egentlig være det som, ved siden av jordimpedansen, har avgjørende betydning for CM-DM. Egentlig har jo ikke CM-servoen noen betydning på CM-DM, den spiser bare CM fra signalet etter sistetrinnet.Planen min var at ev forsterking settes av R12, R13, R14 og R15 i kretsskjemaet under (MERK på kretskortet har andre nummer ...)Det kommer til å fungere helt utmerket. bare å bytte to presisjonsmotstander. Ingen vits å gjøre målinger. Det blir det samme, men ca. 3uV noise.Hei Armand
Hadde det vært mulig å få gjort noen målinger av den, satt opp som et "linjetrinn" med f.eks. 6dB forsterkning ?
Mvh.
Johnny
Vis vedlegget 569617
Som ren buffer uten forsterking så er det bare R14 & R15 som er i bruk (3K3 ohm trur eg det var), mens R12 og R13 er 0 Ohm. Toleransene på disse motstandene er ukritisk mht CMRR og 10% toleranse gjør ikke nevneverdig forskjell på CMRR. En kan også sette forsterkingen med presisjonsmotstandene R19, R20, R21 og R22 (disse har også andre nummer på kretskortet), men da endrer vi også forholdet til common mode forsterkingen (R17 & R18 i kretsskjemaet over). Selv om motstandsverdiene i common mode loopen har vist seg ikke å være kritiske mht presisjon vs CMRR så har jeg ikke testet med ulik common mode og differntial mode forsterking. Det er noe å eksperimentere videre med - dvs å redusere CM-forsterkingen så mye som mulig uten at det ev leder til andre uønskede konsekvenser ?
mvh
KJ
Ja, se der ja! Skjedde mye rundt de tidene så det er litt begrenset hva som huskes av detaljer, men jeg husker at jeg hadde en versjon før dette der utgangstrinnet ikke var inverterende, og der CM-servoen var feedback.Jepp & jepp. Det var vel i post 98 at dette ballet startet for alvor : https://www.hifisentralen.no/forumet/tech-hja-rnet/93376-differensielle-inngangstrinn-en-bittepitteliten-nerdetra-d-5.html#post2862442 28. januar 2019 !!! Jeg forenklet litt ved å ta CM-signalet fra feedback nettverket på inngangen og bare bruke en OPAMP til CM-driver, og kompliserte litt igjen med å bruke den ledige OPAMP-en til CM-servoen.
mvh
KJ
Hva mente du egentlig med det?så vi klarer ikke å omgå 4X svekkelse i støyytelsen fra SE til balansert, men det er fortsatt utmerket.

