Jeg og snikkers-isen ramla inn i en liten diskusjon om differensielle/balanserte inngangstrinn i Hypex NC tråden:
https://www.hifisentralen.no/forumet/diy-og-utvikling-ha-yttalere-forsterkere-etc/55270-hypex-ny-toppmodell-forsterkermodul-91.html#post2809082
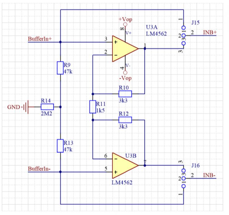
I stedet for å «spamme» Hypex NC tråden med et forholdsvis smalt og muligens sært tema åpner jeg en ny. Temaet har også en potensielt litt bredere «interesse» enn Hypex sin buffer på evalueringskortet til NC500. Her er faktarket fra Hypex til evalueringskortet https://www.hypex.nl/img/upload//doc/ncore/nc500_eval/Documentation/NC500_Evaluation_01xx.pdf og her er link til NC500 (og datarket til den) https://www.hypex.nl/product/nc500-oem/50
Aller først en liten begrepsavklaring:
Balansert viser til signalimpedans i henholdsvis avsender og mottaker, der mottakeren har en differensiell inngang. En definisjon er
Differensiell viser til et inngangstrinn med to innganger der det er spenningsforskjellen mellom de to inngangene som er signalet som forsterkes. WIKI Differential amplifier Det ser ut som en OPAMP, men det behøver ikke å være en konvensjonell OPAMP med høy openloop forsterking som behøver en smule tilbakekobling, det kan også representere en buffer med 1X forsterking. I en forlengelse av dette snakker vi om differensielle signaler der det er spenningsforskjellen mellom to signalpoler som er signalet. WIKI Differential signaling De fleste som snakker om «balansert» i forbindelse med HiFi tenker kanskje egentlig på differensielle signaler, uten mye omtanke til at balansert viser til impedans.
Aller først noen linker til litt basic bakgrunnsinformasjon om differensielle/balanserte inn- og utganger:
Douglas Self om balanserte linjer : Balanced Line Technology
Eliot Sound Projects har flere gode artikler om temaet :
Balanced Line Driver with Floating Output, Balanced Interfaces, Balanced I/O, Balanced Line Driver with Floating Output, og Balanced Interfaces
THAT corp THAT Corporation Audio Technology har spesialisert seg på bl.a. differensielle/balanserte linjedrivere og mottakere : http://www.thatcorp.com/datashts/AES6261_New_Balanced_Input_IC.pdf, http://www.thatcorp.com/datashts/AES5152_Improved_Balanced_Output_Driver.pdf.
Det er vel mer enn nok for en introduksjon. I neste post tenkte jeg å se litt nærmere på bufferen som Hypex har på evalueringskortet til NC500.
mvh
KJ
https://www.hifisentralen.no/forumet/diy-og-utvikling-ha-yttalere-forsterkere-etc/55270-hypex-ny-toppmodell-forsterkermodul-91.html#post2809082
I stedet for å «spamme» Hypex NC tråden med et forholdsvis smalt og muligens sært tema åpner jeg en ny. Temaet har også en potensielt litt bredere «interesse» enn Hypex sin buffer på evalueringskortet til NC500. Her er faktarket fra Hypex til evalueringskortet https://www.hypex.nl/img/upload//doc/ncore/nc500_eval/Documentation/NC500_Evaluation_01xx.pdf og her er link til NC500 (og datarket til den) https://www.hypex.nl/product/nc500-oem/50
Aller først en liten begrepsavklaring:
Balansert viser til signalimpedans i henholdsvis avsender og mottaker, der mottakeren har en differensiell inngang. En definisjon er
«A balanced circuit is a two-conductor circuit in which both conductors and all circuits connected to them have the same impedance with respect to ground and to all other conductors. The purpose of balancing is to make the noise pickup equal in both conductors, in which case it will be a common-mode signal which can be made to cancel out in the load.»
WIKI Balanced circuit. Balansert har sitt opphav i telekommunikasjon med analoge telefonlinjer over mange kilometer for ikke å si mil mellom hver node (buffer/forsterker): WIKI Balanced line. Jeg tar med en link til wikipediaartikkelen om Balansert audio også, «for good measures» WIKI Balanced audio Differensiell viser til et inngangstrinn med to innganger der det er spenningsforskjellen mellom de to inngangene som er signalet som forsterkes. WIKI Differential amplifier Det ser ut som en OPAMP, men det behøver ikke å være en konvensjonell OPAMP med høy openloop forsterking som behøver en smule tilbakekobling, det kan også representere en buffer med 1X forsterking. I en forlengelse av dette snakker vi om differensielle signaler der det er spenningsforskjellen mellom to signalpoler som er signalet. WIKI Differential signaling De fleste som snakker om «balansert» i forbindelse med HiFi tenker kanskje egentlig på differensielle signaler, uten mye omtanke til at balansert viser til impedans.
Aller først noen linker til litt basic bakgrunnsinformasjon om differensielle/balanserte inn- og utganger:
Douglas Self om balanserte linjer : Balanced Line Technology
Eliot Sound Projects har flere gode artikler om temaet :
Balanced Line Driver with Floating Output, Balanced Interfaces, Balanced I/O, Balanced Line Driver with Floating Output, og Balanced Interfaces
THAT corp THAT Corporation Audio Technology har spesialisert seg på bl.a. differensielle/balanserte linjedrivere og mottakere : http://www.thatcorp.com/datashts/AES6261_New_Balanced_Input_IC.pdf, http://www.thatcorp.com/datashts/AES5152_Improved_Balanced_Output_Driver.pdf.
Det er vel mer enn nok for en introduksjon. I neste post tenkte jeg å se litt nærmere på bufferen som Hypex har på evalueringskortet til NC500.
mvh
KJ



