Kåte 66 - Klonen angriper

Diskusjonstråd Se tråd i gallerivisning

  • Audiomix

    Bransjeaktør
    Ble medlem
    05.07.2004
    Innlegg
    13.338
    Antall liker
    5.411
    Sted
    Kongsberg
    Torget vurderinger
    31
    vega65 skrev:
    Har sagt det før men det tåler å gjentaes: nydelig håndarbeid Stig.
    Kan du utdype pcb + ebay.?
    I dette tilfellet ville jeg valgt Vero board. Det er vel ikke snakk om noen serie?
     

    slarssen

    Overivrig entusiast
    Ble medlem
    18.03.2003
    Innlegg
    679
    Antall liker
    13
    Nei, noen stor-serie blir jo ikke dette, men når det er så billig for 5 kort så er det meget fristende for meg iallefall.

    Jeg har lyst at dette kortet skal bli fysisk så lite som mulig, og det betyr SMD komponenter, noe som er litt mer arbeidskrevende å lage på vero.

    Nå har jeg videre lest litt rundt på Log forsterkere, og det viser seg at dette ikke er helt trivielt. Man kan komme unna med å bruke en diode i feedbackloopen på en enkelt opamp, men på grunn av dioders naturlige temperaturavhengighet så vil en slik løsning bli utrolig vanskelig å holde nøyaktig inni en rørforsterker.

    Det jeg har kommet fram til å prøve ut er følgende:



    To opamper og litt småkomponenter gir meg ca 2% nøyaktighet over temperatur mellom 25 og 50grader. Kan ikke si at jeg intuitivt skjønner denne kretsen men jeg fant ut hvordan jeg skulle justere den til mitt bruk.

    Grafen viser et lineært stepp på 0-3V inn, og et logaritmisk 0-3V ut men lineær skala. dette bildet har log skala og viser da utgangsignalets logaritmiske... ehm... linjæritet.



    Utgangen her må videre fasevendes etter dette tror jeg, og da får jeg denne utgangsfunksjonen:



    Trikset med denne løsningen er at de to transistorene er egentlig en dobbel transistor, i samme pakke. Altså på samme silisium slik at de har svært like parametre over temperatur. I tillegg så er R3 egentlig en PTC med nominell verdi på 1k. PTC'er har virkelig blitt betraktelig bedre siden sist jeg holdt på med de, og den typen jeg har notert i skjema er i praksis helt lineær over temperaturområdet.

    Innspill mottas gjerne!

    Dette var jo egetnlig litt gøy så jeg tror jeg skal inkludere denne log-ampen til wattmeteret, og da lage ett lite kort med alle disse målekretsene på. Mer kommer. Da vil jeg kunne forenkle skalaen betraktelig, samt at jeg får mye mer liv i nåla under avspilling. Skal prøve å lage kortet så universalt som mulig slik at jeg kan benytte det til andre ting også.

    - Slarssen

    Edit:

    Link til inspirasjon:
    http://www.national.com/an/AN/AN-311.pdf
    http://www.vishay.com/docs/33017/tfpt.pdf
     

    Vedlegg

    slarssen

    Overivrig entusiast
    Ble medlem
    18.03.2003
    Innlegg
    679
    Antall liker
    13
    Over en måned siden siste oppdatering ser jeg. Har jobba endel siden sist, men det meste arbeidet har vært av typen som ikke er så veldig tydelig på fremgangen. Masse hull har blitt drilla, ting har blitt limt, slipt, pussa og justert. Er straks klar for grunning av chassiset.

    Noen stemningsbilder er på sin plass.

    Alle aluplatene til ramma blir festet i hverandre med vinkler. I tillegg har jeg limt alt fast med Tech7. Dette var vanskeligere enn antatt. Se for dere en hel ramme som er letter skrudd sammen, og med masse lim imellom alle overfalter. Dette skal så skrus sammen og justeres inn slik at alle platene for rette vinkler og kanter. Det ble mye banning men gikk til slutt bra. Her er bilde et av hjørnene:

    Den øverste vinkelen er for å feste bunnplata i. En slik i hvert hjørne.

    Ett bilde fra innsiden med topp plata montert.


    Videre så skal 3mm kryssfiner limes på utsidene som tidligere nevnt. Ett par kjappe:




    mer kommer....
     

    Vedlegg

    slarssen

    Overivrig entusiast
    Ble medlem
    18.03.2003
    Innlegg
    679
    Antall liker
    13
    Så til bunnplata. Atter flere hull må drilles. Luftehull til KT66. En mal måles til og startgroper bankes:



    Boring tar noe tid. iPhone med musikk og Podcasts, tilkoblet en liten radio er meget nyttig.



    Til slutt er man ferdig og kan nyte et småfrekt kjøttbein-mønster. Dette mønstret ligger rett under KT66 soklene slik at kald luft kan strømme fra undersiden og opp forbi KT66 rørene.
     

    Vedlegg

    Cobra2

    Hi-Fi freak
    Ble medlem
    26.02.2003
    Innlegg
    5.027
    Antall liker
    1.163
    Sted
    Stavanger
    Torget vurderinger
    76
    Flott arbeid!
    ( Hvor finner du så store bøtter med albu-grease? ;D )

    Arne K
     

    slarssen

    Overivrig entusiast
    Ble medlem
    18.03.2003
    Innlegg
    679
    Antall liker
    13
    Her et bilde fra undersiden med bunnplata montert. Denne plata er også 4mm tykk, som topp plata, og innfelt i mellom sideplatene av x-finer.




    Et bilde av baksiden her.


    Så nå er det litt pussing og gnukking før jeg grunner hele kassa med 'fyllende' grunning-spray. En grunning med litt sparklende effekt som lar seg slipes ned og fyller små riper og groper.

    - Slarssen
     

    Vedlegg

    slarssen

    Overivrig entusiast
    Ble medlem
    18.03.2003
    Innlegg
    679
    Antall liker
    13
    Må også bestemme meg for fargen jeg skal bruke. Har eksperimentert litt med farger. Det ser ut til at det som blir best er hvis jeg har samme farge på sideplatene som på trafoene.

    Det betyr altså at hvis jeg skal ha noen annen farge enn sort på sidene, så må jeg da lakkere om trafoene. Her er ett eksempel der jeg prøvde med hvitt på sidene og på toppen:


    Og her et tidligere eksempel med svart:


    Skal eksperimentere mer, men jeg begynner å tenke i baner om f.eks. røde trafoer og sideplater, og hvit top plate og hvitt hakk. Vi får se. Ideer mottas. Farge på kondensatorene må også vurderes.

    - Slarssen
     

    Vedlegg

    slarssen

    Overivrig entusiast
    Ble medlem
    18.03.2003
    Innlegg
    679
    Antall liker
    13
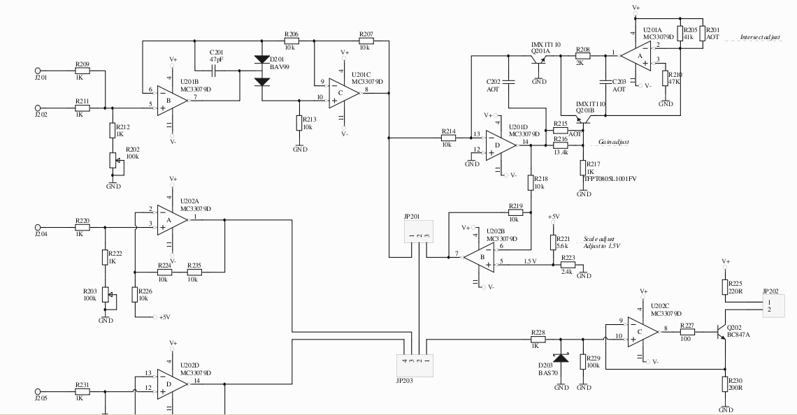
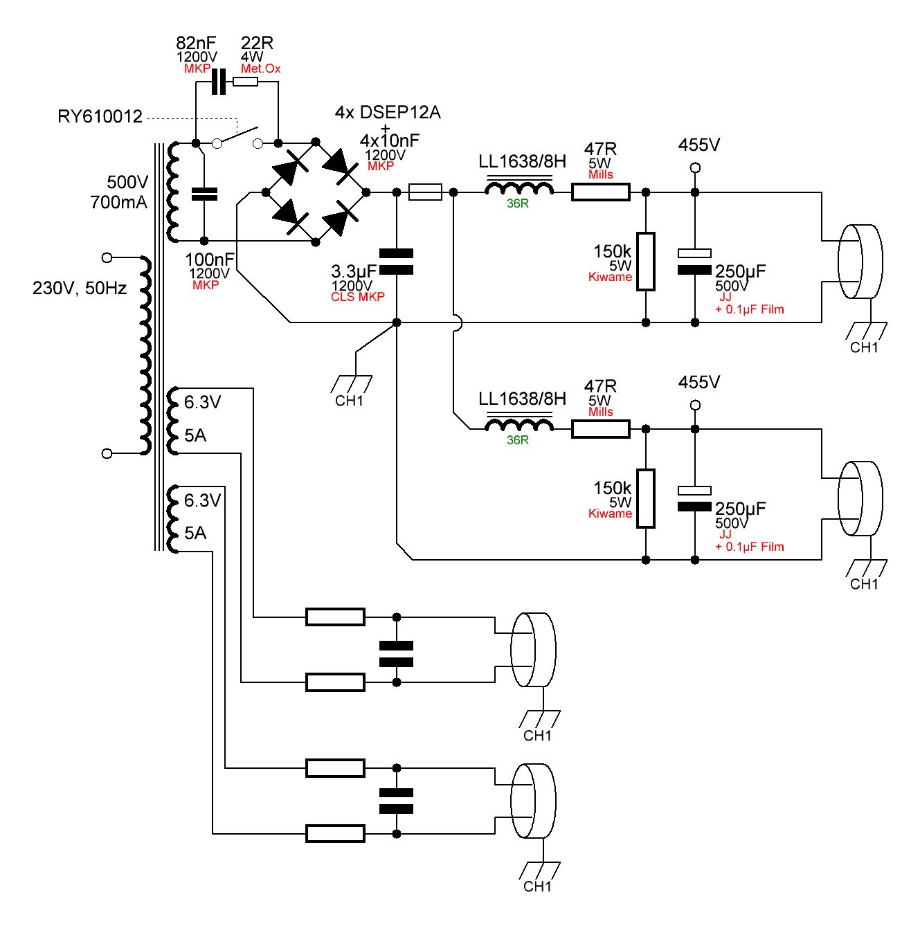
    Oppdatert skjema. Et lite spm til Jane;

    Hva er egentlig oppgaven til den dioden mellom gitter og katode på fasesplitteren? For å hindre ødeleggende DC nivå under oppstart av inngangstrinnet og fasesplittern?



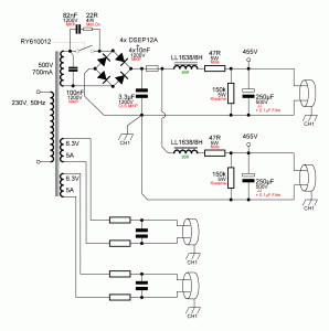
    Strømforsyningen. Ikke så mye som har skjedd her. Verdiene for gnist-slukker komponentene, 22R motstand og 82nF kondis ble beregnet utifra disse applikasjons-note'sene:

    http://relays.tycoelectronics.com/appnotes/app_pdfs/13c3236.pdf
    http://relays.tycoelectronics.com/appnotes/app_pdfs/13c3203.pdf



    Reléet i serie med AC viklingen til B+ er tiltenkt standby funksjon. Skal bruke en mikrokontroller for å styre av-på sekvenser og et par andre ting. Ifølge de relé AN'ene så er AC mye lettere å bryte enn en DC spenning, så derfor putta jeg releet der det står. Det var heller ikke så lett å finne et relé som kunne takle opp mot 500VAC og samtidig ikke var fysisk kjempestore, så har tenkt å prøve med det valgte RY610012 som har max 400V. Dette har Silver-Cadmium kontakt materiale, som visstnok skal være bedre enn andre typer i applikasjoner der en forventer at brytningen vil forårsake 'arc-overs'. Noe jeg forventer siden jeg bryter max switching voltage spesifikasjonen :)

    - Slarssen
     

    Vedlegg

    Audiomix

    Bransjeaktør
    Ble medlem
    05.07.2004
    Innlegg
    13.338
    Antall liker
    5.411
    Sted
    Kongsberg
    Torget vurderinger
    31
    Slarssen skrev:
    Ifølge de relé AN'ene så er AC mye lettere å bryte enn en DC spenning, så derfor putta jeg releet der det står. - Slarssen
    Det skal ikke så høy DC spenning til for å lage en lysbue. Ref sveising.
    Ved AC vil "lyset" slukke av seg selv.
    Jeg har nok sveiset noen relekontakter :(
     

    _RoDa_

    Ikke så veldig hifi-freak lengre
    Ble medlem
    06.02.2010
    Innlegg
    13.774
    Antall liker
    18.100
    Sted
    Østfold
    Torget vurderinger
    8
    Fantastisk S!
    Herlig å følge med på dette, du gjør lekkert håndarbeid. 8)

    R
     

    andreas

    Hi-Fi freak
    Ble medlem
    03.10.2003
    Innlegg
    2.370
    Antall liker
    155
    Gleder meg til å komme innom i november å se dette her "live". Bare herlige bilder!!
    Utfordrer deg på den at trafoer og sideplater må ha samme farge. Ikke at det ikke dét blir stilig, men hva med å prøve sideplater og kondiser i samme farge, trafoer svarte og topplata svart eller bare alu. Sånn på tegnebrettet, da vel å merke.
    Når man legger jobb i designet er det kanskje et tips å tenke omgivelser også. Det slo meg da jeg var på visning i et hus med veldig mye treverk. Begynte å lure på om de kritthvite høytalerne mine ville ta seg like bra ut der som de gjør blandt de hvitmalte gipsveggene de står mot nå.
     

    gismo

    Æresmedlem
    Ble medlem
    13.10.2007
    Innlegg
    26.794
    Antall liker
    41.453
    Sted
    Væssia i Grue.
    Torget vurderinger
    22
    Dette var en utrolig flott tråd :)
    Håndlag og lekkert arbeid gleder.

    gismo :)
     

    VegardW

    Hi-Fi freak
    Ble medlem
    08.02.2007
    Innlegg
    4.139
    Antall liker
    3.200
    Sted
    Kolsås
    Torget vurderinger
    4
    Husket at jeg spurte Jane om dette med dioden i bygge tråden hans:

    "Så ser jeg en diode mellom gitter og katode på 6cg7 første halvdel.Hvilken funksjon har denne dioden? "
    B2+ er i motsetning til B+ matet fra en solid-state likeretter. Det vil si at forsyningsspenningen til inngang/drivertrinnet i løpet av noen hundre millisekunder er oppe i 300V. Siden inngangstrinnet er DC-koblet til neste trinn opptrer følgende situasjon før rørene er varme og starter å trekke strøm: Anodespenningen i inngangstrinnet og dermed gitterspenningen inn i neste trinn (LTP) ligger på 300V mens katodespenningen i LTP-en trekkes ned mot 0V av CCS-en. Altså ligger det ca 300V positiv spenning mellom gitter/katode. En diode vil begrense denne spenningen til ~0.7V. Så det er rett og slett for å være snill med 6CG7 rørene.

    Jeg er forøvrig mektig imponert stig
     

    BT

    Æresmedlem
    Ble medlem
    13.10.2005
    Innlegg
    21.457
    Antall liker
    6.882
    Herlig prisjekt, Stig! Dette ser jo knall ut så langt.

    Nesten så jeg begynner å lure på om jeg valgte feil linje for 1 1/2 evighet siden....
     

    slarssen

    Overivrig entusiast
    Ble medlem
    18.03.2003
    Innlegg
    679
    Antall liker
    13
    Cobra2 skrev:
    Flott arbeid!
    ( Hvor finner du så store bøtter med albu-grease? ;D )

    Arne K
    Takker, kjøper to koteletter som jeg knytter fast på hver albue. Funker som rakkern, og etterpå er de møre å fine og klar til middag :):)
     

    slarssen

    Overivrig entusiast
    Ble medlem
    18.03.2003
    Innlegg
    679
    Antall liker
    13
    RoDa skrev:
    Fantastisk S!
    Herlig å følge med på dette, du gjør lekkert håndarbeid. 8)

    R
    Thanks :) Har fulgt din stue-bygge tråd med likedan holdning ;)
     

    slarssen

    Overivrig entusiast
    Ble medlem
    18.03.2003
    Innlegg
    679
    Antall liker
    13
    vega65 skrev:
    Husket at jeg spurte Jane om dette med dioden i bygge tråden hans:

    "Så ser jeg en diode mellom gitter og katode på 6cg7 første halvdel.Hvilken funksjon har denne dioden? "
    B2+ er i motsetning til B+ matet fra en solid-state likeretter. Det vil si at forsyningsspenningen til inngang/drivertrinnet i løpet av noen hundre millisekunder er oppe i 300V. Siden inngangstrinnet er DC-koblet til neste trinn opptrer følgende situasjon før rørene er varme og starter å trekke strøm: Anodespenningen i inngangstrinnet og dermed gitterspenningen inn i neste trinn (LTP) ligger på 300V mens katodespenningen i LTP-en trekkes ned mot 0V av CCS-en. Altså ligger det ca 300V positiv spenning mellom gitter/katode. En diode vil begrense denne spenningen til ~0.7V. Så det er rett og slett for å være snill med 6CG7 rørene.

    Jeg er forøvrig mektig imponert stig
    Takk for den Vegard. Jeg har jo en litt annen B+ situasjon, pluss forsinket innkobling etter at rørene er blitt varme, så jeg har antakelig vis ikke bruk for denne dioden da. Det er flott.

    - Slarssen
     

    slarssen

    Overivrig entusiast
    Ble medlem
    18.03.2003
    Innlegg
    679
    Antall liker
    13
    BT skrev:
    Herlig prisjekt, Stig! Dette ser jo knall ut så langt.

    Nesten så jeg begynner å lure på om jeg valgte feil linje for 1 1/2 evighet siden....
    Takk for den BT. Trenger ingen utdannelse for slikt vet du, kun tålmodighet og et smålig naivt forhold til tidsbruk. Slik som 'Disse 183 hullene er jo fort gjort å bore', og 'Å pusse ned den ripa der i alu plata er ikke et problem i det hele tatt.' og 'Å bruke dette skiltet til sideplatene er en god idé.' og 'jeg legger inn en justerings-millimeter eller to og filer ned resten for hånd.'

    - Stig
     

    slarssen

    Overivrig entusiast
    Ble medlem
    18.03.2003
    Innlegg
    679
    Antall liker
    13
    Andreas skrev:
    Gleder meg til å komme innom i november å se dette her "live". Bare herlige bilder!!
    Utfordrer deg på den at trafoer og sideplater må ha samme farge. Ikke at det ikke dét blir stilig, men hva med å prøve sideplater og kondiser i samme farge, trafoer svarte og topplata svart eller bare alu. Sånn på tegnebrettet, da vel å merke.
    Når man legger jobb i designet er det kanskje et tips å tenke omgivelser også. Det slo meg da jeg var på visning i et hus med veldig mye treverk. Begynte å lure på om de kritthvite høytalerne mine ville ta seg like bra ut der som de gjør blandt de hvitmalte gipsveggene de står mot nå.
    Blir bra med litt assistanse i November ja, på tide å få litt real fremgang.

    Setter pris på farge ideen. Jeg trenger virkelig litt input på dette, og ideen din er absolutt en mulighet. Det beste hadde vært å slippe å lakkere om trafoene. Dette må vi snakke mer om i November ja.

    Når det gjelder omgivelser så er det sikkert lettere å male noen vegger enn å lakkere om HT'ene kan jeg tenke meg ;)

    - Stig
     

    andreas

    Hi-Fi freak
    Ble medlem
    03.10.2003
    Innlegg
    2.370
    Antall liker
    155
    Du får jo et meter med svart omkrans, hvitt display og svarte tall på fronten der kaivalya har et blankt potmeter. Kanskje svarte sideplater, og svarte kondiser, blank topplate, blir veldig fint. (Da må du gnikke på den alu topplata med sandpapir i timesvis...he,he)
     

    gormj

    Overivrig entusiast
    Ble medlem
    13.12.2008
    Innlegg
    944
    Antall liker
    316
    Sted
    Trondheim
    Imponert!

    Det første som slår meg er hvordan i alle dager du får boret så mange hull så nøyaktig. Ser du bruker "målepapir", men du må da ha noen andre knep i ludo også?

    Eller kanskje bare papiret er en imponator-effekt, mens du har en 2D-drill på bakrommet :)
     

    gormj

    Overivrig entusiast
    Ble medlem
    13.12.2008
    Innlegg
    944
    Antall liker
    316
    Sted
    Trondheim
    Har du noe nytt å fortelle Stig?

    Har du landet på jordingsfilosofi? Har en pensjonert ex-kollega som har 40 års erfaring med støy og jordingsproblematikk som jeg kan spørre om du er interessert.
     

    slarssen

    Overivrig entusiast
    Ble medlem
    18.03.2003
    Innlegg
    679
    Antall liker
    13
    gormj skrev:
    Imponert!

    Det første som slår meg er hvordan i alle dager du får boret så mange hull så nøyaktig. Ser du bruker "målepapir", men du må da ha noen andre knep i ludo også?

    Eller kanskje bare papiret er en imponator-effekt, mens du har en 2D-drill på bakrommet :)
    Har du noe nytt å fortelle Stig?

    Har du landet på jordingsfilosofi? Har en pensjonert ex-kollega som har 40 års erfaring med støy og jordingsproblematikk som jeg kan spørre om du er interessert.
    Skulle egentlig jeg gjerne hadde en datastyrt maskin drill eller fres, men har nok ikke det. Har bare tatt meg veldig godt tid. Veldig godt tid. :)

    Ellers så har det blitt endel lakke arbeid i det siste. så langt er jeg på 3 lag med grunning:





    Her er et bilde sammen med standby brytern jeg skal bruke:


    - Slarssen
     

    Vedlegg

    slarssen

    Overivrig entusiast
    Ble medlem
    18.03.2003
    Innlegg
    679
    Antall liker
    13
    Ikke spesielt givende den fargen til grunninga, men den er lett å slipe ned, og den fyller godt.

    Har også lakkert om power kontakten jeg skal bruke:


    Kjøpte disse på eBay for 15 dollar stykket. 32-pinner, 750V og 5A. Dog neppe 750V og 5A samtidig. Later til å kunne gjøre jobben bra.


    Mens lakk tørker så har jeg tid til å se litt på strømforsyningen. Helt i startfasen her, så kun planlegging av plassering er på gang her.


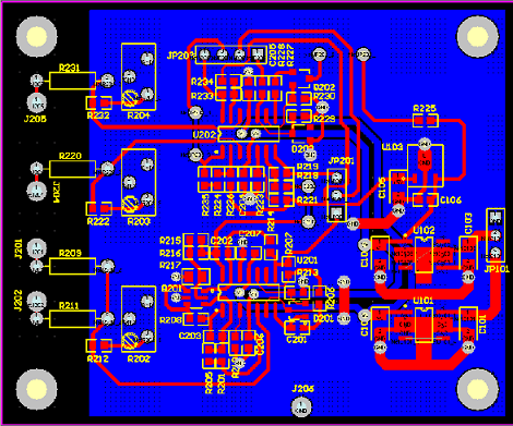
    Og i tillegg har jeg laget et utlegg til prototypen til log-konverteren/analogmeter driveren:


    Fant noe på eBay som kalles for Press'n'peel PCB. Dette er en slags overføringspapir som man laser-skriver ut utlegget på. Deretter kan man bruke strykejern for å overføre baner som ikke skal etses bort til et blankt kretskort. Høres veldig enkelt ut så jeg har bestillt 5 slike ark jeg skal prøve ut, så får vi se.

    Når det gjelder jordingen, så blir jeg nok å gå for system nummer 2, altså ett felles jordingspunkt til chassis i strømforsynings boksen og ett eller to lokale stjernejordinger i signal chassis, med små kondiser mellom inngangspluggene og chassis. Har tro på at jeg med dette skal unngå de fleste jordingsproblemer.

    - Slarssen
     

    Vedlegg

    VegardW

    Hi-Fi freak
    Ble medlem
    08.02.2007
    Innlegg
    4.139
    Antall liker
    3.200
    Sted
    Kolsås
    Torget vurderinger
    4
    Slutter ikke å imponere du: en utrolig nøyaktighet i selv de minste detaljer.
    Stå på
    v
     

    andreas

    Hi-Fi freak
    Ble medlem
    03.10.2003
    Innlegg
    2.370
    Antall liker
    155
    Ser knallbra ut den lakkjobben der, S. Hilsen fra Oslo.
     

    andreas

    Hi-Fi freak
    Ble medlem
    03.10.2003
    Innlegg
    2.370
    Antall liker
    155
    OT: Oslo, jepp. Stikkord er 10 års dag, Harry Potter, hotel plaza.
     

    Mbare

    Hi-Fi freak
    Ble medlem
    25.02.2003
    Innlegg
    2.428
    Antall liker
    11
    Andreas skrev:
    OT: Oslo, jepp. Stikkord er 10 års dag, Harry Potter, hotel plaza.
    Mer OT: Det høres ut som en fortreffelig helg. :)
     

    Audiomix

    Bransjeaktør
    Ble medlem
    05.07.2004
    Innlegg
    13.338
    Antall liker
    5.411
    Sted
    Kongsberg
    Torget vurderinger
    31
    Slarssen skrev:
    Kjøpte disse på eBay for 15 dollar stykket. 32-pinner, 750V og 5A. Dog neppe 750V og 5A samtidig. Later til å kunne gjøre jobben bra.
    [ - Slarssen
    Det har du neppe bruk for heller ;D
    Følger med i ledige stunder.
    Ser veldig bra ut.
     

    slarssen

    Overivrig entusiast
    Ble medlem
    18.03.2003
    Innlegg
    679
    Antall liker
    13
    Takker for det Audiomix. Har litt lite nytt egentlig. Har vært alt for kaldt til å lakkere de siste ukene. Har jobbet litt med strømforsyningen men egentlig lite som er verdt å vise bilder av.

    Har noe bilder av fremstillingen av kretskortet til meter-driveren. Fikk de såkalte Press'n'peel i posten for en uke siden, og gikk rett på sak med å teste de:

    Her har utlegget blitt skrevet ut på arket, og derette blitt strøket på det blanke kobberet med strykejern:



    Deretter etses kortet:


    Og til slutt, ferdig etsa,


    og delvis montert:


    Har såvidt prøvemålt litt på kortet, og sålangt så later det til å ha endel problemer med Log konverteren. Men jeg jeg tror jeg skal få kommet i bunns i problemet, som hovedsaklig består av full oscillasjon. Bilder av linjæritet og generelle skop-plott kommer etterhvert, med andre ord :)

    - slarssen
     

    Vedlegg

    andreas

    Hi-Fi freak
    Ble medlem
    03.10.2003
    Innlegg
    2.370
    Antall liker
    155
    Kan bare ikke forstå hvordan du greier å lodde på sånne ørsmå komponenter. Ville garanter endt opp slik:
    om jeg skulle prøvd meg.
     

    Vedlegg

    leifen

    Hi-Fi freak
    Ble medlem
    13.05.2006
    Innlegg
    2.531
    Antall liker
    2.200
    F... Stig!! Du imponerer igjen!!

    Har du fundert ut hvordan du skal gjøre det med topplata på forsterkeren din?


    Mvh
    Leif
     

    Mbare

    Hi-Fi freak
    Ble medlem
    25.02.2003
    Innlegg
    2.428
    Antall liker
    11
    Andreas skrev:
    Kan bare ikke forstå hvordan du greier å lodde på sånne ørsmå komponenter. Ville garanter endt opp slik:
    om jeg skulle prøvd meg.
    I enkelte kretser er han tross alt kjent som: "The Soldeling Expelt!" 8)
     

    slarssen

    Overivrig entusiast
    Ble medlem
    18.03.2003
    Innlegg
    679
    Antall liker
    13
    leifen skrev:
    F... Stig!! Du imponerer igjen!!

    Har du fundert ut hvordan du skal gjøre det med topplata på forsterkeren din?


    Mvh
    Leif
    Jeg fikk faktisk ei 1.5mm alu plate levert litt plutselig på Fredag, fin finish med beskyttelses-folie på en side. Planen nå er å få boret hull i denne å ha den liggende rett på toppen, muligens polert. Tilbudet ditt med laserkuttet rustfritt stål er dog fortsatt meget fristende, for å si det mildt. Planen er å se hvor bra jeg egentlig får til denne alu plata...
     

    slarssen

    Overivrig entusiast
    Ble medlem
    18.03.2003
    Innlegg
    679
    Antall liker
    13
    Andreas skrev:
    Kan bare ikke forstå hvordan du greier å lodde på sånne ørsmå komponenter. Ville garanter endt opp slik:
    om jeg skulle prøvd meg.
    Hoved problemet er egentlig at man lett glemmer å lodde den andre sida av komponentene. Man fester først komponenten på ene siden, deretter tar man den andre. Som regel så fester man en rekke komponenter på rad på den ene siden, og til slutt lodder man på andre siden. Da er det meget lett og overse en eller flere loddinger :) Mest antakelig her du ville ha hatt mes problemer, Andreas ;)

    - stig
     

    leifen

    Hi-Fi freak
    Ble medlem
    13.05.2006
    Innlegg
    2.531
    Antall liker
    2.200
    leifen skrev:
    F... Stig!! Du imponerer igjen!!

    Har du fundert ut hvordan du skal gjøre det med topplata på forsterkeren din?


    Mvh
    Leif
    Hei! Jeg tror nok det kan bli fint med ei polert aluplate også. Du kan jo ta den med til et firma som
    maskinpolerer biler f.eks. De gnukker fort opp en skikkelig shine i ei sånn plate. Nekter å tro at det
    vil koste særlig mange kronene heller. :) De fikser jo en hel bil for et par laken.
     

    slarssen

    Overivrig entusiast
    Ble medlem
    18.03.2003
    Innlegg
    679
    Antall liker
    13
    hmmm... ingen dårlig ide det der nei.. vet om ett firma i nærheten som jeg tror gjør slikt... :)

    Ramla forøvrig over en artig side der det var noen som hadde testa hvordan rippel på B+ påvirker lyden i gitarforsterkere...

    linken er her: http://www.ampbooks.com/home/classic-circuits/class-AB-ripple/

    Konklusjonen var at de ville ha både rippel og b+ 'sag'. Alt annet tok vekk den gode rør lyden. Litt OT kanskje men litt morsom lesning. De poengterer bl.a. at PSRR hos klasse AB forsterkere er betraktelig redusert med tanke på at Push-pull effekten skal kansellere rippel. Dette på grunn av at når det er kun ett rør som leder, så vil det andre røret være skrudd helt av og ikke kunne bidra til kanselleringen. Det er jo noe jeg må tenke litt på siden jeg har betraktelig med rippel på mitt B+, og bruker jeg f.eks. 6550 rør så vil jo alt over 12W være i klasse AB...


    - stig
     

    slarssen

    Overivrig entusiast
    Ble medlem
    18.03.2003
    Innlegg
    679
    Antall liker
    13
    Ellers så har jeg litt målinger av log-ampen. Må si jeg synes det var meget gøy å eksperimentere med denne, så har derfor blir det litt fokus her. Dere får holde ut frem til det kommer mere rør relaterte ting :)

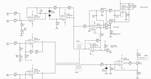
    Først, deler av skjemaet til kortet:


    Var plaget med oscillasjoner, men ett par 47pF kondiser over R216, R219 og på C202 og C203 så var hele greia dønn stabil.

    Her ett skop bilde der jeg sender inn ett 20Hz lineært sweep på inngangen (gul) og får et flott logaritmisk signal på utgangen.


    Her er et plott i excel der jeg har x-data er de lineære sweepet, bare med logaritmisk skala, og Y-data er data fra utgangen. Man kan se at jeg har en offsett gain på 3-400mV som jeg ikke helt får vekk, samt at det er endel støy ved lave nivå. Antakelig en lett blanding av støy fra oscilloskopet og oppsettet.



    Frekvensresponsen er heller ikke noe å skryte av, og begynner allerede ved 100Hz å falle. Men det som er litt intressant er at når jeg kjører et frekvens sweep på inngangen, og bruker det analoge meteret til å lese av, så er ikke frekvensresponsen så ille, da har jeg litt hengekøye mellom 3-400Hz og opp til 2-3kHz, men deretter greit opp til 20kHz igjen :)

    - Slarssen

    Uansett, logampen fungerer greit nok, og det er betraktelig stor forskjell på meteret mellom log ampen og vanlig lineær skala.

    edit: liten feil fixa
     

    Vedlegg

  • Laster inn…

Diskusjonstråd Se tråd i gallerivisning

  • Laster inn…
Topp Bunn