Kåte 66 - Klonen angriper

Diskusjonstråd Se tråd i gallerivisning

  • Haavard

    Hi-Fi freak
    Ble medlem
    30.11.2002
    Innlegg
    7.189
    Antall liker
    2.311
    Sted
    Lena
    Torget vurderinger
    1
    Digger mora di Andreas.
    Til Slarssen, jeg vist akkurat kjerringa hva du gjør.
    Vi begge imponert.

    Håvard
     

    Norlenning

    Hi-Fi freak
    Ble medlem
    30.03.2007
    Innlegg
    2.562
    Antall liker
    590
    Torget vurderinger
    2
    "Vi er en liten skitfabrikk, men vi leverer til hele verden" sa Per til modern ;D.
    [/quote] Hehe,beskjeden kar Mr Lundahl ;D Bruke step-up fra han,funke kjempebra til en fornuftig penge.BAT bruke fra Lundahl,så da burde det vel være ok,eller ka? Sorry for OT,skal lese heile tråden nu,bra jobb som blir lagt ned ser æ :D

    mvh Filip
     

    slarssen

    Overivrig entusiast
    Ble medlem
    18.03.2003
    Innlegg
    679
    Antall liker
    13
    Hihihihi, helt topp historie, Andreas! Du begynner å få en interessant historikk når det kommer til å få ordnet med trafoer (j.fr. Thai-Pre).

    Haavard; Takk for gode ord :)

    F.E.; Takk! Ja det er jo endel produsenter som bruker Lundahl etterhvert. Et godt tegn.

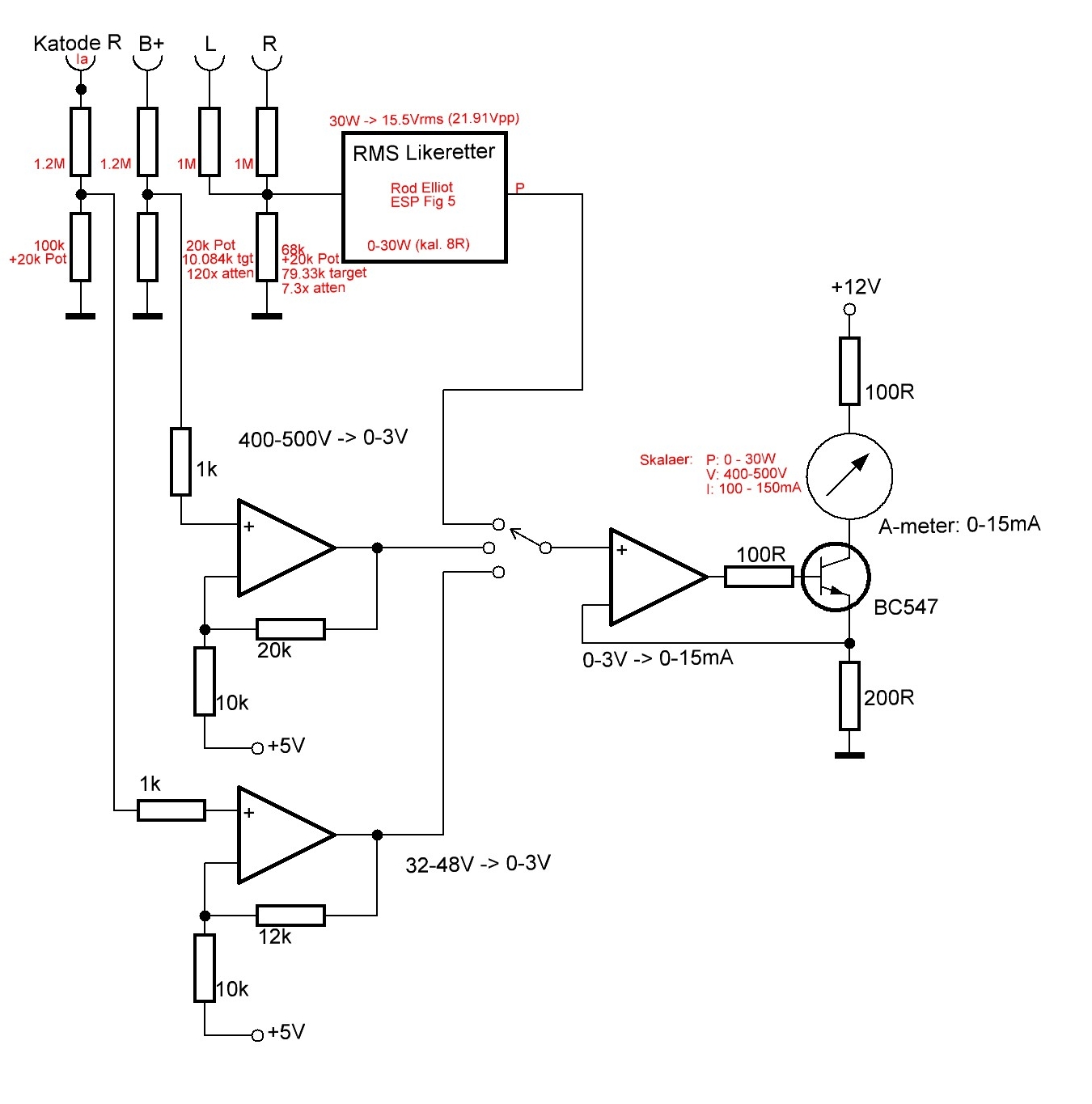
    Ikke for å forhaste meg bort fra slike hyggelige OT, men jeg har noen småbilder idag også. Amperemeteret som skal stå på fronten:


    Jeg skal lage ny skala og legge inni. Den skal vise B+ 400-500V, Ik 100-150mA og omsatt øyeblikseffekt 0-30W.

    Utkast på skjema som skal drive denne:


    Har sett meg nødt til å bruke Opamper for å få skalert områdene til B+ og Ik, siden skalaen ikke skal starte på 0. Jeg er meget åpen for alternative metoder for å gjøre dette på, helst uten Opamper, hvis noen vet om.

    Bruker videre en opamp koblet som en strømkilde, der 0-3V inn gir 0-15mA ut på amperemeteret. 15mA er da fullskala.

    Det mest intressante er kanskje den RMS likerettern. Der har jeg rappa en krets fra følgende link:

    http://sound.westhost.com/appnotes/an001.htm

    Se Fig.5. Jeg bruker bare 2x 1N4148 for de diodene der. Funka fint. Denne gir ut likerettet (men ikke glattet) spenning med lik amplitude som inngangsignalet. Dette signalet kjøres da rett inn på strømkilden og dermed får jeg et greit fungerende VU meter.

    Igjen, så er jeg ikke akkurat noen stor trollmann på dette området så vær snill å si ifra hvis noen ser at disse tingene kan gjøres enklere eller bedre.

    - Slarssen
     

    Vedlegg

    JanR

    Rubinmedlem
    Ble medlem
    26.01.2006
    Innlegg
    32.159
    Antall liker
    1.529
    Sted
    Sarpsborg
    Ser vannvittig bra ut Stig, bare å bøye seg i støvet :)

    Ampere meter ja, nesten ett must om ikke annet så for utseende sin skyld. Men kun 15mA ?

    /jan
     

    Audiomix

    Bransjeaktør
    Ble medlem
    05.07.2004
    Innlegg
    13.338
    Antall liker
    5.411
    Sted
    Kongsberg
    Torget vurderinger
    31
    Det er alltid flott med et par "vintage" instrumenter på fronten.
    Jeg har to slike på min:



    De er koblet slik at de fungerer som "VU-meter", men uten noe forsøk på å få til log skala.
    De er DC koblet (via noen OP amper her også) til katodene på utgangsrørene. Da får jeg "beskjed" om det er noe galt med bias (ubalanse) eller feil med rørene.
    Ingen av funksjonene ser jeg på som veldig viktige, men det var jo litt artig å lage det slik.
     

    leifen

    Hi-Fi freak
    Ble medlem
    13.05.2006
    Innlegg
    2.531
    Antall liker
    2.200
    Ser det går unna her Larssen!
    Skikkelig artig prosjekt dette.

    Bordsagen og overfresen er klare de i tilfelle det skulle bli behov for noe trearbeide til vidunderet.

    Mvh
    Leif
     

    Bjørn.H

    Æresmedlem
    Moderator
    Ble medlem
    03.07.2004
    Innlegg
    24.729
    Antall liker
    10.085
    Torget vurderinger
    1
    Presiserer du aldri hva du vil ha bilder av, Andreas?? ;D
     

    slarssen

    Overivrig entusiast
    Ble medlem
    18.03.2003
    Innlegg
    679
    Antall liker
    13
    JanR skrev:
    Ser vannvittig bra ut Stig, bare å bøye seg i støvet :)

    Ampere meter ja, nesten ett must om ikke annet så for utseende sin skyld. Men kun 15mA ?

    /jan
    Takk Jan!

    Kun 15mA selve amperemeteret ja, trenger ikke mer siden jeg bruker de opampene til å skalere omhele greia. Skal lage en ny skala som skal ligge foran den på bildet, som skal vise, for katodestrømmene, 100-150mA ('target' for KT66 rørene er 124mA til sammen).

    Audiomix skrev:
    Det er alltid flott med et par "vintage" instrumenter på fronten.
    Jeg har to slike på min:

    BILDE

    De er koblet slik at de fungerer som "VU-meter", men uten noe forsøk på å få til log skala.
    De er DC koblet (via noen OP amper her også) til katodene på utgangsrørene. Da får jeg "beskjed" om det er noe galt med bias (ubalanse) eller feil med rørene.
    Ingen av funksjonene ser jeg på som veldig viktige, men det var jo litt artig å lage det slik.
    Jepp. Jeg hoppa også bukk over å bruke log skala, blir fort en eller to Opamper i tillegg. Hensikten med Log skalan er vel at da blir nåla litt mer livlig på små signaler. Det kan jo være fint og se på, men da er man også avhengig av å ha et analogt meter med rask respons, noe som jeg ikke har.

    Det virker som vi har ganske like funskjoner på disse metrene da. Som du sier, mest for syns skyld.

    leifen skrev:
    Ser det går unna her Larssen!
    Skikkelig artig prosjekt dette.

    Bordsagen og overfresen er klare de i tilfelle det skulle bli behov for noe trearbeide til vidunderet.

    Mvh
    Leif
    Takk for tilbudet Leifen! Slik det ser ut nå så blir det muligens ikke noe som helst treværk på den, faktisk. Mulig jeg bruker litt x-finer kunfor å bygge ut litt, men da blir det uansett lakkert over med en eller annen farge.

    - Slarssen
     

    slarssen

    Overivrig entusiast
    Ble medlem
    18.03.2003
    Innlegg
    679
    Antall liker
    13
    Fikk pakke fra Elfa her om dagen. Jeg ble positivt overrasket da jeg en dag snoket meg rundt på hjemmesiden deres, og fant et par produkter jeg har hatt litt problemer med å få tak i:

    Aluminiums profiler! Vinkel og U-form med opptil flere dimensjoner.


    Jeg bestilte 2 lengder på 1M av 20mm x 20mm Vinkel (48-462-41) og U profil (48-462-51). Ganske bilige var de også, hhv. 38,- og 54,-.

    Disser er kjempefine til å bruke som alt mulig fra komponent fester, avstivning og slikt. 2mm tykke.

    Den andre tingen jeg fant som jeg har lett etter en stund:


    Umbraco skruer me M3 gjenger. Masse forskjellige størrelser her også. Fin finish, ser ut som de er syrefaste. Liker å bruke slike fine skruer istedet for flat eller stjerne, på de få skruene som blir synlig på utsiden. 10mm (48-424-42) og 20mm (48-424-45) lengde kjøpte jeg. ca. 1,- pr. skrue.

    - Stig
     

    Vedlegg

    jane

    Hi-Fi freak
    Ble medlem
    27.06.2004
    Innlegg
    3.311
    Antall liker
    1.471
    Sted
    '
    Med fare for å virke litt nerdete, jeg håper du tilgir meg. :) Boksen kalt "RMS Likeretter" er en ren momentanlikeretter, slik du beskriver det i teksten, dc=|ac|. Å foreta RMS-beregning er litt mer tricky enn som så..

    VU (Volume Unit) er en konkret definert standard (BS 6840 for eksempel) med hensyn til frekvensgang, tidskonstanter og egentlig det meste.

    I dette tilfellet har det null betydning, men som gammel studiotekniker var jeg veldig nøye på at VU virkelig var VU.
    Jeg husker meg skrekkblandet fryd tilbake til 1984 da jeg satt bak ei røys med VU-meter i Molde og ventet på en forsinket Miles Davis som forsøkte å komme til seg selv på et privatfly fra Paris.
    Som om det ikke var nok hadde Soundcraft opptakeren vår streiket og en erstatning kom med SAS fra Tromsø Lydstudio (?) tidligere på dagen.
    Tid eksisterte ikke, lydprøver var uaktuelt og jeg hadde ikke annet valg enn å stole på at 0dB virkelig var 0dB VU. Noe annet kunne bety katastrofe sammen med 24-spors analog tape.
    I alt dette kaoset av forsinkelser måtte det hyres inn en Herkulesmaskin fra forsvaret som stod stand by på Årø flyplass for å frakte deler av lydutstyret videre til ny jobb da konserten var over.

    [mimremodus av]

    Jan E Veiset
    Recording engineer for Odin/NRK, Miles Davis :)
     

    emotikon

    Æresmedlem
    Ble medlem
    24.10.2004
    Innlegg
    12.538
    Antall liker
    3.035
    Sted
    Trondheim
    Torget vurderinger
    1
    Kred Jan, kred.
    Skulle gjerne vært flue på veggen den dagen.

    Og kred til Slarssen for spennende, godt bildedokumentet byggetråd. Gull for slike som meg, som ikke kan noe som helst av det som finnes innenfor skroget på det som lager vellyd i heimene våre.
     

    _RoDa_

    Ikke så veldig hifi-freak lengre
    Ble medlem
    06.02.2010
    Innlegg
    13.774
    Antall liker
    18.100
    Sted
    Østfold
    Torget vurderinger
    8
    Lamslått av beundring S!!
    Det er herlig å se hvilken flid du legger i arbeidet ditt, og for et tidsforbruk du har for å sørge for at du gjør pen jobb.

    Skulle jeg sammenlignet med det jeg har gjort i stua, så måtte jeg ha blandet avrettingsmasse og vann i munnen for deretter å spytte det ut på gulvet....

    Takk for at du dokumenterer så bra og deler med oss, inspirerende!
    Så det meteret ditt og tenkte: "Hm, det hadde vært tøft om han kunne demontere og lage ny bakgrunn", og så bladde jeg videre nedover i posten din. ;D ;D

    Stå på videre, arti å følge med på!

    Mvh
    Rolf
     

    Nikko03

    Hi-Fi freak
    Ble medlem
    15.11.2008
    Innlegg
    4.469
    Antall liker
    2.958
    Torget vurderinger
    3
    Her var det mye imponerende arbeid og morsomme historier ;D
    sånt blir det kose tråder ut av. Følger spent med videre stå på :)
     

    slarssen

    Overivrig entusiast
    Ble medlem
    18.03.2003
    Innlegg
    679
    Antall liker
    13
    jane skrev:
    Med fare for å virke litt nerdete, jeg håper du tilgir meg. :) Boksen kalt "RMS Likeretter" er en ren momentanlikeretter, slik du beskriver det i teksten, dc=|ac|. Å foreta RMS-beregning er litt mer tricky enn som så..

    VU (Volume Unit) er en konkret definert standard (BS 6840 for eksempel) med hensyn til frekvensgang, tidskonstanter og egentlig det meste.

    I dette tilfellet har det null betydning, men som gammel studiotekniker var jeg veldig nøye på at VU virkelig var VU.
    Jeg husker meg skrekkblandet fryd tilbake til 1984 da jeg satt bak ei røys med VU-meter i Molde og ventet på en forsinket Miles Davis som forsøkte å komme til seg selv på et privatfly fra Paris.
    Som om det ikke var nok hadde Soundcraft opptakeren vår streiket og en erstatning kom med SAS fra Tromsø Lydstudio (?) tidligere på dagen.
    Tid eksisterte ikke, lydprøver var uaktuelt og jeg hadde ikke annet valg enn å stole på at 0dB virkelig var 0dB VU. Noe annet kunne bety katastrofe sammen med 24-spors analog tape.
    I alt dette kaoset av forsinkelser måtte det hyres inn en Herkulesmaskin fra forsvaret som stod stand by på Årø flyplass for å frakte deler av lydutstyret videre til ny jobb da konserten var over.

    [mimremodus av]

    Jan E Veiset
    Recording engineer for Odin/NRK, Miles Davis :)
    Det må jeg si var litt av en historie... :eek: ;D Ikke ofte en hører en VU-meter relatert historie med Miles Davis innblandet. :)

    Ellers så har du jo rett når det kommer til RMS likerettern. Vet ikke helt hvorfor jeg tenkte at jeg fikk ut RMS der. Slik jeg tenkte det i hodet mitt så var planen å kalibrere den til f.eks. 10W eller 20W i 8-ohm, og ikke mer enn det. På grunn av at selve meteret har en viss treghet i responsen så vil dette i seg selv føre til en slags midling av de likerettede pulsene fra presisjonslikerettern.

    Dette er dog ikke helt nøyaktig RMS verdien, men nært nok. Som du sier, det spiller liten rolle for min del. Jeg fant raskt ut når jeg gjorde litt kjapp surfing på disse tingene tidligere at dette med VU-metre og nøyaktig dB visning er en ganske stor verden i seg selv. Takk for tipset på den Standarden.

    -Slarssen
     

    slarssen

    Overivrig entusiast
    Ble medlem
    18.03.2003
    Innlegg
    679
    Antall liker
    13
    RoDa skrev:
    Lamslått av beundring S!!
    Det er herlig å se hvilken flid du legger i arbeidet ditt, og for et tidsforbruk du har for å sørge for at du gjør pen jobb.

    Skulle jeg sammenlignet med det jeg har gjort i stua, så måtte jeg ha blandet avrettingsmasse og vann i munnen for deretter å spytte det ut på gulvet....

    Takk for at du dokumenterer så bra og deler med oss, inspirerende!
    Så det meteret ditt og tenkte: "Hm, det hadde vært tøft om han kunne demontere og lage ny bakgrunn", og så bladde jeg videre nedover i posten din. ;D ;D

    Stå på videre, arti å følge med på!

    Mvh
    Rolf
    Takk for den RoDa. Vet ikke helt med den sammenlikningen der kanskje, noen ganger føles det ut som om det blir mer som jeg spikrer 66 småspiker istedet for én større :)

    - Stig
     

    VegardW

    Hi-Fi freak
    Ble medlem
    08.02.2007
    Innlegg
    4.139
    Antall liker
    3.200
    Sted
    Kolsås
    Torget vurderinger
    4
    Vedr alu profilene du fant hos Elfa:
    Var innom Maxbo på vækerø forleden.
    I en krok står det et stativ med uhorvelig mange profiler i alle fasonger og størrelser:rør,firkanter ,ymse vinkler.Et utvalg jeg ikke har sett tidligere.Og nok til å dekke diyeres behov for slikt.
     

    slarssen

    Overivrig entusiast
    Ble medlem
    18.03.2003
    Innlegg
    679
    Antall liker
    13
    vega65 skrev:
    Vedr alu profilene du fant hos Elfa:
    Var innom Maxbo på vækerø forleden.
    I en krok står det et stativ med uhorvelig mange profiler i alle fasonger og størrelser:rør,firkanter ,ymse vinkler.Et utvalg jeg ikke har sett tidligere.Og nok til å dekke diyeres behov for slikt.
    Takk for tipset! slikt er gull å vite for oss DIY'ere. Skal sjekke på Maxbo her i Trondheim også.

    - Stig
     

    Audiomix

    Bransjeaktør
    Ble medlem
    05.07.2004
    Innlegg
    13.338
    Antall liker
    5.411
    Sted
    Kongsberg
    Torget vurderinger
    31
    Slarssen skrev:
    Ellers så har du jo rett når det kommer til RMS likerettern. Vet ikke helt hvorfor jeg tenkte at jeg fikk ut RMS der. Slik jeg tenkte det i hodet mitt så var planen å kalibrere den til f.eks. 10W eller 20W i 8-ohm, og ikke mer enn det. -Slarssen
    Du får spille sinus så blir det riktig ;)
    Min forsterker gir ca 40W i 8 ohm. Med den effekten justerte jeg til 100%. Gjorde deretter et par målinger nedover og la merke til utslag ved 10W og 1W.
    Det er greit nok for min del.
     

    emotikon

    Æresmedlem
    Ble medlem
    24.10.2004
    Innlegg
    12.538
    Antall liker
    3.035
    Sted
    Trondheim
    Torget vurderinger
    1
    Så du kikket litt ekstra meterne på vintagene mine her om dagen Slarssen (Nei, de er ikke til salgs som deler....og sikkert ikke slike du vil ha uansett) ;)
    Ett lite gjensyn :
     

    Vedlegg

    leifen

    Hi-Fi freak
    Ble medlem
    13.05.2006
    Innlegg
    2.531
    Antall liker
    2.200
    Nei nei nei John!!!
    Nå må du slutte å hyse med de gamle lekkeriene der!!!

    Heheh.....
     

    slarssen

    Overivrig entusiast
    Ble medlem
    18.03.2003
    Innlegg
    679
    Antall liker
    13
    emotikon skrev:
    Så du kikket litt ekstra meterne på vintagene mine her om dagen Slarssen (Nei, de er ikke til salgs som deler....og sikkert ikke slike du vil ha uansett) ;)
    Ett lite gjensyn :

    Jepp, sjekka ut skalaen på de der når vi var hos deg. Ser ut som det er log skala som er vanligst på slike VU ting. Ellers så var det jo litt snadder inni de Sansui boksene som hadde vært fine å bruke :)

    Det ble jammen meg litt saging og filing idag også. Slik det ser ut så langt så føler jeg meg mer alu-fil enn audio-fil. Kneggknegg.

    Anyways. Fra min spede undomstid så har jeg hatt dette skiltet liggende.


    Fin kilde for 3mm aluminium. Benytter HSS metal-sagblad på stikksag og oljer godt så går det kjapt å sage ut sidevegger til forsterkeren.


    Med båndsliperen så går det raskt å slipe ned lakk og folie:


    Montert opp med teip for å se ann målene og formfaktoren:




    Detalj bilde av hvordan de skal monteres iforhold til topp plata. De har en offset på 3mm inn fra kanten. Utenpå disse sideveggene skal jeg montere 3mm kryssfiner eller noe sånt, som skal lakkeres. Kryssfineren skal senkes ned 4mm fra topp plata igjen, slik at det oppstår et estetisk spor mellom toppplata og sideveggene/frontveggen. Dette sporet skal være svartlakkert inni, mens sideveggene/frontplata blir i en annen farge, eller en litt lyser grå/sort. Vi får se.


    - slarssen
     

    Vedlegg

    sclalars

    Hi-Fi freak
    Ble medlem
    01.05.2006
    Innlegg
    2.397
    Antall liker
    1.722
    Sted
    Skedsmokorset
    Torget vurderinger
    1
    Skikkelig moro å se slikt eminent arbeid! Blir jo "nesten" finere enn min denne ;D ;D

    Stå på, artig tråd å følge med på!

    mvh
    Lars
     

    slarssen

    Overivrig entusiast
    Ble medlem
    18.03.2003
    Innlegg
    679
    Antall liker
    13
    Takker for det Lars, vi får se hvem som 'vinner' til slutt ;D

    Et lite stopp i byggingen så langt, men litt blir det gjort. Må stikke å kjøpe noe 3mm kryssfiner til uka, så kan jeg fortsette videre med å lage sidepanelene.

    Siste jobbe økt gikk til å bore hull og lage fester til sideplatene. Brukte vinkel alu til dette.






    Snart må jeg også starte å tenke ut de siste detaljene rundt alt av komponentplassering. Hull må drilles, kjøle behov må vurderes.
     

    Vedlegg

    slarssen

    Overivrig entusiast
    Ble medlem
    18.03.2003
    Innlegg
    679
    Antall liker
    13
    Akk ja, ble litt rot i bildene der, som ikke lot seg redigere så lett.

    Uansett, hull til analoge meteret er tatt ut (noe som nesten ble feil først):


    samt hull til inngangs terminaler og HT terminaler. Mangler ennå hull til kontakten fra strømforsyninga


    Så dermed har jeg kommet så langt som dette.


    Gjenstår ennå masser av arbeid, jeg har ikke starta på PSU boksen i det hele, og jeg har endel planlegging av jording systemet også. Nytt skjema underveis som skal reflektere dette. Må bare pløye igjennom artikkelen 'AudioComponentGroundingandInterconnection' av Dave Davenport.

    http://www.raleighaudio.com/Audio Component Grounding and Interconnection.pdf

    - Stig
     

    Vedlegg

    leifen

    Hi-Fi freak
    Ble medlem
    13.05.2006
    Innlegg
    2.531
    Antall liker
    2.200
    Er det flere som deler inntrykket av at Slarssen er litt grundig av seg...? ;)
    Ser ut som det er laget på CNC-maskin dette stig. :)

    Skal du forresten bare ha ei tapping på utgangstrafoene dine,
    eller baserer du deg på å koble om inni boksen?

    Mvh
    Leif
     

    andreas

    Hi-Fi freak
    Ble medlem
    03.10.2003
    Innlegg
    2.370
    Antall liker
    155
    leifen skrev:
    Skal du forresten bare ha ei tapping på utgangstrafoene dine,
    eller baserer du deg på å koble om inni boksen?

    Mvh
    Leif
    Du mener at det kanskje er noe Slarssen ikke har tenkt på... ;D. Ville være svært ulikt den karen. Tipper han vet hva slags tapp Triumphene trives med, og ampen blir vel såpass schvær at å ta den under armen med rundt til kompiser og andre HT er mer jobb enn å bygge den.
     

    leifen

    Hi-Fi freak
    Ble medlem
    13.05.2006
    Innlegg
    2.531
    Antall liker
    2.200
    Har egentlig mine sterke tvil om at dette ikke er overveid på forhånd.....

    Leif
     

    slarssen

    Overivrig entusiast
    Ble medlem
    18.03.2003
    Innlegg
    679
    Antall liker
    13
    Blir bare ei tapping ut foreløpig. Tar ut 8ohms tappen, men legger opp til enkel bytting til 4 ohm inni. Ser man på prisen av gode HT terminaler så bestemmer man seg ganske raskt for å ikke bruke mer enn nødvendig :)

    Velvel, byggingen går sakte men sikkert fremover. Idag har jeg laget sideplater av kryssfiner:



    Seks-lags kryssfiner av bjørk. Kjøpte de på en hobbysjappe.


    Prøvemontert:




    Kassa står nå på bunnplata, som også er en 4mm aluplate. Sideplatene blir å dekke for bunnplata slik at kantene ikke sees. Sideplatene er forskøvet ned for å skape ett 4mm hakk. Estetisk synes jeg dette blir bra, fordi det fører til at høyden på kassa synes å være mindre enn det den egentlig er.



    Sideplatene skal limes fast med multi-fug. Dette blir forhåpentligvis å skape en mekanisk demping og mindre fysiske resonanser til tross for at sideveggene totalt 'bare' blir 6mm.

    - Slarssen
     

    Vedlegg

    slarssen

    Overivrig entusiast
    Ble medlem
    18.03.2003
    Innlegg
    679
    Antall liker
    13
    Et par kjappe tester av fargekombinasjoner. Sånn helt i startgropen. Mer eksperimentelle ting kommer etterhvert.







    Skal som tidligere nevnt ha en pynteplate på toppen som dekker for alle hull bortsett fra rørsoklene. Denne plata tenker jeg å ha i samme farge som sideneplatene. Her må det nok endel vurderinger til før jeg bestemmer meg ser jeg allerede nå.

    Til slutt idag så har jeg noen småbilder av ny skala til det analoge metret.


    Den ferdige skal ha litt farger og slikt, samt noen flere tall på de forskjellige områdene.

    - Stig
     

    Vedlegg

    andreas

    Hi-Fi freak
    Ble medlem
    03.10.2003
    Innlegg
    2.370
    Antall liker
    155
    Det meteret ditt blir kanontøft. På kassa stemmer jeg for hvit med rød "bakgrunns"farge på aluen i stripa mlm sideplatene og topplokket. Men det er nå bare før vi får se de mer kreative forslagene ;D.
     

    jane

    Hi-Fi freak
    Ble medlem
    27.06.2004
    Innlegg
    3.311
    Antall liker
    1.471
    Sted
    '
    Er du sikker på at effektskalaen din stemmer?
    Ut i fra skjemaet så er det spenning du måler og siden effekt er kvadratet av spenning så virker litt rart med en linear skala på 0-10-20-30W


    Jan E Veiset
     

    slarssen

    Overivrig entusiast
    Ble medlem
    18.03.2003
    Innlegg
    679
    Antall liker
    13
    jane skrev:
    Er du sikker på at effektskalaen din stemmer?
    Ut i fra skjemaet så er det spenning du måler og siden effekt er kvadratet av spenning så virker litt rart med en linear skala på 0-10-20-30W

    Jan E Veiset
    Nei, se det er jeg egentlig ikke sikker på. Du har jo helt rett. Hva med denne?



    Denne burde være mer riktig. Vet ikke helt hva jeg tenkte på når jeg satte opp med lineær skala.

    - Slarssen
     

    Vedlegg

    jane

    Hi-Fi freak
    Ble medlem
    27.06.2004
    Innlegg
    3.311
    Antall liker
    1.471
    Sted
    '
    Noen som hadde vært kult og praktisk kunne jo vært å sette inn en lin/log konverter foran wattmeteret, slik at du kunne skalert 0-0.3-3-30W. Mye av signalet vil jo i praksis befinne seg innenfor 0-3W noe som ville utgjort 2/3 av FS.

    Jan E.
     

    slarssen

    Overivrig entusiast
    Ble medlem
    18.03.2003
    Innlegg
    679
    Antall liker
    13
    Jo, jeg vurderte tidligere å legge inn ett trinn til for å få log respons, men slo det fra meg fordi jeg ville bare ha noe enkelt og kjapt.

    Nå når jeg ser skalaen så tenker jeg litt mer på det, det hadde vært gøy å fått litt mer 'vandring' på nåla. Har du noen enkle forslag på en log converter som bare bruker én opamp?

    Jeg blir nok å lage et kretskort som jeg bestiller fra eBay (det finnes noen virkelig billige 2-lags tjenester der) som skal ha alt av opamper på. Da hadde det kanskje vært greit å ha muligheten for en lin-log omformer imellom likerettern og meteret.

    Men hvordan blir skalaen seende ut da? Må blande både logaritmisk og eksponensiel skala for wattmeteret da?

    - Slarssen
     

    jane

    Hi-Fi freak
    Ble medlem
    27.06.2004
    Innlegg
    3.311
    Antall liker
    1.471
    Sted
    '
    Slarssen skrev:
    Men hvordan blir skalaen seende ut da? Må blande både logaritmisk og eksponensiel skala for wattmeteret da?
    En funksjon ala Vo=ln(Vin)+k (hvor k=-ln(Vin) ved P0) vil gi en positiv linear skala for et effektvindu > P0.

    Hvis du lager en linear skala P0-P1-P2-P3 hvor FS (P3)=30W så vil P0 være 30mW. Da kan du enten leve med en feil på 0.1% av FS ved P0 eller du kan justere offset en tanke :)

    Jan E Veiset
     

    VegardW

    Hi-Fi freak
    Ble medlem
    08.02.2007
    Innlegg
    4.139
    Antall liker
    3.200
    Sted
    Kolsås
    Torget vurderinger
    4
    Har sagt det før men det tåler å gjentaes: nydelig håndarbeid Stig.
    Kan du utdype pcb + ebay.?
     

    slarssen

    Overivrig entusiast
    Ble medlem
    18.03.2003
    Innlegg
    679
    Antall liker
    13
    Skal lese litt på dette. Har funnet noen skjemaer som indikerer at jeg kun trenger en opamp, en diode og en motstand for å få en logaritmisk forsterker.

    Vegard,

    Finnes noen billige tjenester på eBay som lager kretskort pakker basert på filer man sender de. F.eks. denne:

    http://cgi.ebay.com/Low-Cost-2-Laye...273?pt=LH_DefaultDomain_0&hash=item35a132abe9

    har jeg brukt og er godt fornøyd. 5x 2-lags kort på maks 10x10cm for ca. 300,-. Finnes endel som dette, bare å søke på 'PCB service' eller 'PCB fabrication'.

    Hvis jeg lager litt gjennomtenkte kort så kan jo disse også brukes videre i fremtidige forsterkere.

    - Stig
     

    slarssen

    Overivrig entusiast
    Ble medlem
    18.03.2003
    Innlegg
    679
    Antall liker
    13
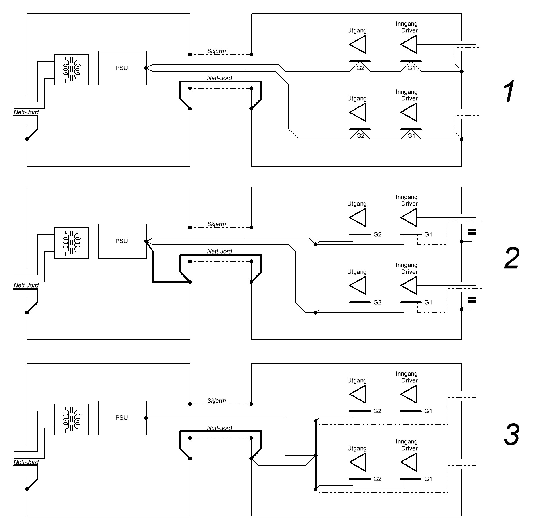
    Å finne ut av jordings systemet til en forsterker gir meg av og til litt hodebry. Spesielt når man har to chassis og vil holde kanalene separert så mye som mulig men samtidig har kun én felles strømforsyning.

    De viktigste tingene å få riktig er sikkerheten ved eventuelle feil, effektiv skjerming og generelt ett system som viderefører de riktige strømmene til riktig plass.

    Ved å koble chassis og nettjord til system-jord oppnår man både sikkerhet og skjerming. Nå er jo det å skjerme en rør effektforsterker kanskje et lite paradoks så lenge en ikke fullstendig burer inne alle rør, men med et god planlagt jord system så kan en i allefall minimere påvirkning av eksternt inn strålt støy.

    Man lærer stadig nye ting, og jeg føler vel at jeg aldri blir 'helt klok' på dette området. Som sagt tidligere så finner man sjeldent ett klart og tydelig svar på alle spørsmål på én og samme plass, så jeg leser stadig artikler jeg finner som omhandler jording. En av de beste jeg så langt har lest er denne:

    http://www.raleighaudio.com/Audio Component Grounding and Interconnection.pdf

    og denne:

    http://www.aikenamps.com/StarGround.html

    Uansett,

    jeg har kommet fram til tre forskjellige alternativ slik jeg ser det:



    Den øverste representerer hovedsaklig slik jeg ønsker å gjøre det. Men jeg er litt usikker på om den loopen som går mellom høyre og venstre inngangsterminal og felles jordpunkt i strømforsynigen.

    - Slarssen
     

    Vedlegg

  • Laster inn…

Diskusjonstråd Se tråd i gallerivisning

  • Laster inn…
Topp Bunn