Differensielle inngangstrinn - en bittepitteliten nerdetråd

Diskusjonstråd Se tråd i gallerivisning

  • arild

    Overivrig entusiast
    Ble medlem
    08.03.2003
    Innlegg
    1.023
    Antall liker
    710
    Sted
    Sogn og Fjordane
    Torget vurderinger
    9
    Joda. Nytt kretskort er testet og montert i neste versjon av Vera Audio forsterkeren. CMRR ble bedre, men ikke så fantastisk som jeg drømte om. Det å klare særlig bedre enn 80dB ved 20kHz er ikke så enkelt. Ved såpass høye frekvenser så smitter signalet rundt seg på "magiske" måter det er vanskelig å ha kontroll på.
    Men 117dB ved 100Hz er jo ikke ille da :)
    Faktisk er det litt bedre enn 1000 dollars transformatorer i følge denne uttalesen:
    https://www.belden.com/blog/broadcast/cmrr-what-is-it-and-how-do-you-get-a-good-number

    Slik ser det ut på høyttalerutgangen med 2V common mode signal.
    Vis vedlegget 582183

    Med 10 Ohm skjev kildeimpedans på + og - fase ble det sånn:
    Vis vedlegget 582186 Vis vedlegget 582187

    Målestandarden IEC60268-3 sier at det er worst case ved 1kHz med 10 Ohm skjev kildeimpedans som er gjeldene, og jeg havner dermed på 95dB. Det er såpass bra nå at jeg tviler på at å bruke mer tid på dette er særlig nyttig.
    Kordan måler denne versjonen vs førre versjon installert i Vera Audio 400/1000? :)

    Mvh Arild
     

    Armand

    Bransjeaktør
    Ble medlem
    13.08.2005
    Innlegg
    3.463
    Antall liker
    9.033
    Sted
    Kongsberg
    HF delen av CMRR med ubalansert kildeimpedans ser vel ganske likt ut som det du målte på fjøsmekket ?

    Jeg syns den er litt rar det kravet til spec fra IEC-standarden, både mht ubalansert kildeimpedans og mht 1 kHz. Det kan argumenteres for at CMRR ved nettfrekvens og multipler av denne kanskje er en av de viktigste hensiktene med «world class» CMRR, dvs undertrykking av brum/jordsløyfer. Dvs det er fint med 80 dB ved 10 Khz og 95 dB ved 1k Hz, men det er kanskje viktigere med 110 dB ved 100 Hz?

    PS du får skaffe deg noen [EDIT RNFF : signalkabler] uten kapasitans til jord så du kan jekke opp skrytetallene.

    mvh
    KJ
    Multipler av nettfrekvensen går fort vekk opp til flere hundre hertz rundt forbi transformatorer og likerettere så det kan jo være kjekt å ha høy CMRR opp til 1kHz faktisk. Men nivået på støyen avtar jo også oppover i frekvens, så det er helt klart viktigst opp til 120Hz (hvis man skal tenke på amerikanerene).

    Kapaitans i kabelen påvirker jo dette her. Hva slags kabler finnes uten kapasitans?
     

    Armand

    Bransjeaktør
    Ble medlem
    13.08.2005
    Innlegg
    3.463
    Antall liker
    9.033
    Sted
    Kongsberg
    Kordan måler denne versjonen vs førre versjon installert i Vera Audio 400/1000? :)
    Mvh Arild
    Den nye versjonen er lik på begge kanaler og er minst 5dB bedre oppover i frekvens. På P400/1000 har den ene kanalen "bare" 100dB CMRR ved 100Hz imens den andre kan være opp til 120dB. Dette har også med hvor heldig man er med matchingen av motstandene i chippene vi bruker. De er garantert til å være matchet 0,004%, men kan være 0,001%.
    I praksis vil ikke dette være merkbart før du kveiler signalkablene dine ti runder rundt transformatoren ;)
     

    KJ

    Æresmedlem
    Ble medlem
    10.10.2004
    Innlegg
    11.767
    Antall liker
    5.579
    Torget vurderinger
    1
    ...

    Kapaitans i kabelen påvirker jo dette her. Hva slags kabler finnes uten kapasitans?
    Er signalledningene spesifisert som en del av måleoppsettet for CMRR i IEC standarden ? Dersom ikke kunne du kanskje sette kretsen for kildeimpedans direkte på en XLR-plugg?

    mvh
    KJ
     

    Snickers-is

    Bransjeaktør
    Ble medlem
    05.02.2004
    Innlegg
    19.131
    Antall liker
    18.423
    Sted
    Østfold
    Jeg synes det er en interessant tanke fra et rent nerdete ståsted, men fra et praktisk ståsted har det jo ingen som helst verdi.
     

    KJ

    Æresmedlem
    Ble medlem
    10.10.2004
    Innlegg
    11.767
    Antall liker
    5.579
    Torget vurderinger
    1
    Dvs «on topic». Konteksten var først og fremst for å jekke opp skrytetallene (dvs spec).

    Men over i virkeligheten så har det en ikke ubetydelig interesse å forstå hva, hvorfor og hvordan ytelsen påvirkes av omstendighetene - hva er «papir-ytelse» og hvor mye av denne kan realiseres under praktiske forhold ? Er spec direkte begrenset av mer eller mindre mindre åpenbare forhold ved testebetingelsene, mer enn et uttrykk for komponentens iboende ytelse ? Eller er det er mer eller mindre obskurt samvirke mellom testbetingelsene og komponentens iboende egenskaper ? Hvor representativ er spec/ytelsen for praktisk bruk ? Hvor stor degradering av ytelsen kan en vente med f.eks. 10 meter signalkabel ?

    Helt konkret i denne sammenhengen - er det slik at CMRR på 80 dB @ 10k Hz og 100 dB @ 1k Hz er så bra som det kan bli - SOTA - med ubalansert kildeimpedans (hhv 10 & 20 ohm) og 1 meter «vanlig» signalledning ?

    mvh
    KJ
     

    KJ

    Æresmedlem
    Ble medlem
    10.10.2004
    Innlegg
    11.767
    Antall liker
    5.579
    Torget vurderinger
    1
    Her er en kort simulering av samvirket mellom kapasitans i signalkabelen og ubalansert kildeimpedans, tilsvarende måleoppsettet til Armand.

    Kretsen ser slik ut:
    CMRR ubalansert vs C sch.jpg


    Resultatet for CMRR er slik:
    CMRR ubalansert vs C graf2.jpg


    Simuleringen er med perfekte komponenter og uten toleranseavvik. Grønn kurve er CMRR for en kapasitans på 1 nF til jord for hver signalleder (C1 og C2), rød kurve er tilsvarende med 100 pF til jord (C1 og C2). Det er ingen andre variabler, og dette er så godt som CMRR kan bli med 10 og 20 ohm kildeimpedans i samvirke med kapasitans i kabler og det påfølgende inngangstrinnet.

    Nå vet jeg ikke hvilke ledninger Armand har brukt i det konkrete testoppsettet. Han har tidligere nevnt Canare Starquad og CMRR på litt dårligere enn 100 dB ved 1k Hz med ubalansert kildeimpedans er er konformt en meter Canare L-4E6S.

    mvh
    KJ
     
    Sist redigert:

    Snickers-is

    Bransjeaktør
    Ble medlem
    05.02.2004
    Innlegg
    19.131
    Antall liker
    18.423
    Sted
    Østfold
    Det som da slår meg er hvor mye tid de bruker på å få høy CMRR i dyre miksere, også skal de putte på 30 meter signalkabel... Men der har man aldri et "fremmed" jordpunkt i form av mikrofonen så da har det kanskje litt mer for seg...?
     

    KJ

    Æresmedlem
    Ble medlem
    10.10.2004
    Innlegg
    11.767
    Antall liker
    5.579
    Torget vurderinger
    1
    Det er kanskje på tide å spe på denne tråden igjen. Jeg har nylig skaffet med høvelig måleutstyr. Både et billig PicoScope 2204 og en ikke like billig QuantAsylum QA401 Audio analyser, så nå kan jeg melde meg på aspirantkurset til målemafiaen. Hvem er capo de capi og innrulleringsoffiser ?

    I fjor høst fikk jeg laget noen kort for SuperMegaDuperDiggBufferen for hullmonterte komponenter og nå har jeg omsider fått samlet det sammen og testet litt. Det ser nå slik ut:
    IMG_0063.JPG

    Signal inn er til venstre og signal ut til høyre. Den blå klossen er en common modespole fra epcos. Den ga meg litt bryderi med stabilitet siden jeg er en amatør også i kretsdesign. Når den var «ubelastet» ga den noen stygge svingningstopper på firkantpulser både på signal inn og signal ut av spolen. Nå har jeg parallelkoblet den med noen motstander og det roet den ned. Kortet er i første omgang satt opp med NE5532 opamper fra TI.

    Her er et bilde av måleriggen med QA401:
    IMG_0214.JPG


    Første bilde er av støynivået. Dette er med kortsluttede innganger. Støygulvet ligger rund -130 dB og QA401 regner støyen fra 20-20k Hz til -89,3 dBV
    SMDDB NE5532 støy FFT64k FS48k.png


    Forvrengningen med 1Khz og -10 dBV inn ligger på ca -94,4 dB med 2. harmoniske som dominerer. -10 dBV er sweetspot til QA401. Merk at QA401 feilregner med 6 dB på forsterkingen og signalnivået ut da den antar ubalansert signal ut. Det er god mulig det er noen innstillinger i programvaren som kan endre på det.
    SMDDB NE5532 THD FFT64k FS48k.png


    Og her er sakens kjerne CMRR vs frekvens - målt med lik kildeimpedans i begge delene av signalet. Målingen er med 1/1 glatting. -90,5 dB @ 120 Hz, -87,5 @ 1k Hz og -81 dB @ 10k Hz.
    SMDDB NE5532 CMRR Chirp FFT64k FS192k.png


    Ikke så verst for opamper til 10 kr pr stk.

    Med atterhald om at jeg er blodtapp i å bruke QA401.

    mvh
    KJ
     

    KJ

    Æresmedlem
    Ble medlem
    10.10.2004
    Innlegg
    11.767
    Antall liker
    5.579
    Torget vurderinger
    1
    Det som da slår meg er hvor mye tid de bruker på å få høy CMRR i dyre miksere, også skal de putte på 30 meter signalkabel... Men der har man aldri et "fremmed" jordpunkt i form av mikrofonen så da har det kanskje litt mer for seg...?
    Det er litt rart at denne ble stående ukommentert som siste innlegg siden i 29/4.

    Nå kan jeg null, nix og nada om studioutstyr men det kan vel ha noe med det du nevner, signalkilder med flytende jord og at vesentlig ubalanse i kildeimpedans kanskje ikke forekommer så ofte, pluss at glitrende CMRR er viktigere mellom 50-1k Hz enn det er over 1k Hz.

    Mvh
    KJ
     

    KJ

    Æresmedlem
    Ble medlem
    10.10.2004
    Innlegg
    11.767
    Antall liker
    5.579
    Torget vurderinger
    1
    Ut med NE5532 og inn med LM4562 og opamp-budsjettet øker med 3X

    Først ut er støynivået. De diskrete frekvensene er antagelig stort sett innstrålt støy i måleriggen (åpen ringkjernetransformator og ingen forsøk på skjerming), dog multiplene av 1k Hz forstår jeg ikke helt. Støynivået måler QA401 til -111,8 dBV og støygulvet ligger under -150 dB over 1k Hz og stiger opp til -140 dBV ved 20k Hz. Støygulvet er på nivå med QA401. Det er litt bemerkelsesverdig stor forskjell til målingen jeg gjorde med NE5532 så det er mulig jeg har gjort noe feil i målingen av støyen på NE5532.
    SMDDB LM4562 støy FFT64k FS48k.png


    LM4562 gjør en mye bedre jobb mht forvrengning enn NE5532. Som tidligere er det målt med et signalnivå på -10 dBV @ 1k Hz og forvrengingen ligger på -109,1 dB, nå med 3. harmoniske som den dominerende. Dette på nivå er med loopback-forvrengingen til QA401.
    SMDDB LM4562 THD FFT64k FS48k.png


    Så en liten dejavou til heldig match av komponenter (alternativt en regelrett målefeil eller noe). Her er CMRR med lik kildeimpedans i begge signaldelene,, merk at det er fra 1 Hz til 100K Hz. Tolking av CMRR på flankene (under 5 Hz og over 50k Hz) må gjøres med ei klype salt eller ti, da frekvensresponsen i QA401 faller av. Bulingen fra mellom 20 og 100 Hz skyldes antagelig innstrålt støy fra strømforsyningen som er uskjermet. Bedre enn 100 dB CMRR opp til nærmere 30k Hz er slett ikke gale. 105 dB @ 100 Hz, 108 dB @ 1k Hz og 105 dB @ 10k Hz !
    SMDDB LM4562 CMRR 1 - 100k Hz FFT256k FS192k.png


    mvh
    KJ
     

    Naturlig

    Hi-Fi entusiast
    Ble medlem
    16.01.2015
    Innlegg
    277
    Antall liker
    464
    Sted
    Nevlunghavn
    Torget vurderinger
    1
    Artig med QA401 analyzer. Har selv vært innom sidene på nettet og lurt på om denne holder mål, og det ser vel ut til? Kan du si litt om din erfaring så langt? Andre apparater er jo langt utenfor rekkevidde mht til pris for meg, en amatør DiY dud, selv på bruktmarkedet.
     

    KJ

    Æresmedlem
    Ble medlem
    10.10.2004
    Innlegg
    11.767
    Antall liker
    5.579
    Torget vurderinger
    1
    Jeg får reklamere litt også :
    https://quantasylum.com/collections/frontpage/products/qa401-audio-analyzer

    QA401 er vel egentlig «bare» et bra «lydkort» utformet som et måleinstrument med tilhørende programvare. Det er ikke et kalibrert instrument med garantert ytelse eller «absolutt» presisjon. Det er ikke AudioPrecision, Tektronix, Rohde & Schwarz e.l. Men det er absolutt valuta for pengene og mer enn godt nok til hobbyformål.

    Det første jeg gjorde da jeg fikk denne på sist mandag var å kjøre noen looback-tester for å sjekke at den levde opp til spesifikasjonene, og det gjør den med en liten reservasjon for CMRR (som vi er litt mer enn gjennomsnittlig opptatt av her i denne tråden). Mitt eksemplar av QA401 har CMRR på hhv 64 og 67 dB i venstre og høyre kanal. Etter ei kort mailveksling med QA kommer det fram at CMRR skal være bedre enn 54 dB, mens de i spesifikasjonene opplyser «typical» CMRR på 82 dB. Der var jeg en liten smule skuffet.

    Etter fire dagers lett eksperimentering så virker det svært lovende. Den er litt følsomt for å plukke opp støy og brum. Målingene mine over er uten noen spesielle tiltak for skjerming eller jording av ting, og med forholdsvis lange ledninger.

    @skrodahl her på sentralen har en del mer erfaring med QA401.

    mvh
    KJ
     

    Armand

    Bransjeaktør
    Ble medlem
    13.08.2005
    Innlegg
    3.463
    Antall liker
    9.033
    Sted
    Kongsberg
    QA401 er mye for pengene ser det ut som. CMRR på 109dB ved 1kHz er jo fantastisk bra!!
    Du kan verifisere målingene ved å rampe opp CM spenningen til f.eks 10V ved 1kHz og ta en FFT av det.
    CMRR er forskjellen på hva du får ut differensielt med 10V CM signal og hva 10V ville ha gitt differensielt.
    Bruk gjerne et multimeter og sjekk at det faktisk er 10V mellom jord og fasene. Ikke alle multimeter måler AC korrekt ved 1kHz, så sjekk ved 100Hz også.
    Synd at CMRR spesifikasjonene ikke stemte, men det er kanskje ikke så nøye så lenge man har stort nok differensielt signal.

    Jeg reagerte litt på støygulvet ditt også. -130dBV/SQRT(Hz) er ikke så bra (47uV) , og langt unna spesifikasjonene som sier -113dBV (2,2uV)
    1601144789856.png
     
    • Liker
    Reaksjoner: KJ

    KJ

    Æresmedlem
    Ble medlem
    10.10.2004
    Innlegg
    11.767
    Antall liker
    5.579
    Torget vurderinger
    1
    ^ ja jeg tror nok det er noe som ikke er på stell med de målingene med NE5532. Jeg får prøve en gang til med et nytt sett opamper. Støygulvet med LM4562 er mer på stell bortsett fra innstrålt støy og noen 1k Hz multipler som jeg ikke forstår.

    En av begrensningene i QA401 er utgangsnivået fra DACen, 0 dB fs er på 1,88V rms, så jeg må vel lage meg en liten 10X forsterker.

    Når det gjelder CMRR på QA401 så burde de definitivt angitt en "bedre enn" verdi i tillegg til "typical".

    Mvh
    KJ
     

    KJ

    Æresmedlem
    Ble medlem
    10.10.2004
    Innlegg
    11.767
    Antall liker
    5.579
    Torget vurderinger
    1
    En reprise for CMRR med FFT, fortsatt med LM4562 opamper.

    Her er først FFT med 1k Hz på 0,1 dB FS på QA401:
    SMDDB LM4562 CMRR 1k 0,1 dB FS FFT256k FS48k.png


    Den rødekurven, høyre kanal (R) er ren «loop back» rett fra signal ut til signal inn på QA401. Gul kurve, venstre kanal (L), er CMRR på det samme signalet ut av buffertrinnet. Det er fortsatt med lik kildeimpedans i begge signallinjene. CMRR er nå på 110 dB ! Det er joe et vakkert skrytetall. Det er også litt fascinerende hvor mye støynivået dempes fra rundt 1k og oppover i frekvens, men det er ikke godt å vite om den støyen (rød kurve) er ut av DACen eller om det er en støymodulering i ADC.

    QA401 har også en multifrekvensfunksjon, det ser slik ut :
    SMDDB LM4562 CMRR multitone FFT256k FS48k.png


    Rød kurve er høyre kanal (R) og ren loop back. Gul kurve er venstre kanal (L) og CMRR ut av inngangstrinnet med det samme signalet som rødt. Se bort i fra tallene i den hvite tekstboksen, de gir ikke så mye mening her. Skalaen her er dBr der 0 dB er justert til toppnivåene på de enkelte tonene i rød kurve. CMRR, dempingen av de enkelte tonene, ligger pent rundt -110 dB, bortsett fra 20k Hz som er litt dårligere enn 110 dB! Skaleringen til dBr gjør at støygulvet her ikke er sammenlignbart med forrige kurve.

    EDIT med et lite forbehold om at jeg ikke helt vet hva jeg driver med ... :cool:

    mvh
    KJ
     
    Sist redigert:

    KJ

    Æresmedlem
    Ble medlem
    10.10.2004
    Innlegg
    11.767
    Antall liker
    5.579
    Torget vurderinger
    1
    Det er rart hvor fort tidligere diskusjoner fader ut ...

    Målingen av CMRR over er med balansert/differensiell signal ut av bufferen og inn på QA401, og det er egentlig ei måling av CMRR i bufferen + CMRR i QA401, dvs hvor mye av CM som konverteres til DM i signalkjeden. Målingene under er samme multitonemåling som over men der gul kurve kun er positiv fase ut av bufferen og inn på QA401 (negativ fase ser relativt lik ut).

    SMDDB LM4562 CMRR multitone SE Pf FFT256k FS48k.png

    Rød kurve er som før direkte loop back på QA401 - signal ut rett inn på signal inn. Gul kurve er positiv fase ut av bufferen med det samme signalet som common mode inn på bufferen (fortsatt med lik kildeimpedans i begge fasene). Skalaen er dBr justert slik at toppene i multitonesignalet ut av QA401 er 0 dB. De enkelte frekvensene ut av bufferen opp til 1k5 Hz er dempet med -116 dB. Dersom jeg tolker det riktig så er dette nivået konvertert til differential mode (DM) slik at DM for begge faser summerer til -110 dB. Frekvensene videre opp mot 20k Hz er i mindre grad dempet ut av bufferen, dvs at CMRR i selve buffertrinnet avtar med økende frekvens fra ca 110 dB ved 1k5 Hz til 96,7 dB ved 20k Hz. Men det viktige er at denne svekkelsen i CMRR, er at common mode ikke konverteres til differential mode, slik at CMRR i etterfølgende trinn kan bidra til ytterligere undertrykking.

    jf Armand sitt innlegg #253
    https://www.hifisentralen.no/forume...itteliten-nerdetråd.93376/page-9#post-3030030

    I forrige post er det noen multipler av 1k Hz i gul kurve som ser ut som de er ukorrelert med signalet, nærmere bestemt ved 2k, 4k, 6k, 8k og 10k Hz. Den mest fremtredende av disse i multitonemålingen er ved 4k Hz på -100 dBr. Det kan virke som kilden til disse er i strømforsyningen, og/eller kablingen fra strømforsyningen til bufferkortet. De dempes i alle fall betydelig når jeg tar på ledningene mellom strømforsyningen og bufferkortet, jf målingen i her. Kanskje må jeg bruke coaxledninger til strømforsyningen ?

    mvh
    KJ
     

    KJ

    Æresmedlem
    Ble medlem
    10.10.2004
    Innlegg
    11.767
    Antall liker
    5.579
    Torget vurderinger
    1
    Så er det spørsmålet om CMRR med ubalanse i kildeimpedansen. Kildeimpedansen pr fase ut av QA401 skal være 47 ohm. I CMRR målingen brukes det bare en fase ut fra QA401 som deles på begge fasene inn på bufferen. Målingene nedenfor veksler mellom 49,9 ohm ekstra seriemotstand på hhv «positiv» og «negativ» fase inn på bufferen (jeg fant i forbifarten ingen 10 ohms motstander i roteskuffen). Som vi har vært innom tidligere i tråden blir kapasitansen i ledningene inn til bufferen begrensende for CMRR. For å minimere begrensingen på CMRR som følger av signalledningen har jeg i målingene under bruk et lite kretskort og knappe 5 cm uskjermet rett koblingstråd mellom seriemotstandene og kontakten til inngangen på bufferen - dvs neglisjerbar kapasitiv kobling mellom signal og jord etter den ekstra seriemotstanden. Dette oppsettet er noe mer følsomt for innstrålt støy så det er mer grabs i målingene. Dette er med balansert/differensiell kobling fra bufferen til inngangen på QA401, slik at målingen er CMRR i bufferen + CMRR i QA401. Rødekurver er fortsatt direkte loop back og gule kurver er det balanserte/differensielle signalet ut av bufferen.

    50 ohm i serie med «positiv» fase :
    SMDDB LM4562 CMRR multitone Pf 50 ohm FFT256k FS48k.png

    50 ohm i serie med «negativ» fase:
    SMDDB LM4562 CMRR multitone Nf 50 ohm FFT256k FS48k.png


    I begge tilfeller er CMRR rundt 110 dB opp til ca 640 Hz, litt bedre i «positiv» fase og litt dårligere i «negativ» fase, og CMRR svekkes gradvis med økende frekvens til ca 79 dB ved 20k Hz.

    mvh
    KJ
     
    Sist redigert:

    KJ

    Æresmedlem
    Ble medlem
    10.10.2004
    Innlegg
    11.767
    Antall liker
    5.579
    Torget vurderinger
    1
    Målingen over om CMRR er litt vel dominert av støy, i særdeleshet CMRR vs frekvens i innlegg #331. Den målingen er gjort med en «chirp» som signalkilde. Selv etter å ha satt bufferen i en metallboks er det vanskelig å få has på lavfrekvensstøy / brum i målingene. QA401 har også en funksjon der den måler og plotter nivåene for individuelle frekvenser, og denne metoden er er mye mindre følsom for støy. Plottet nedenfor er fra 5 til 50k Hz med to frekvenser pr oktav og et signalnivå ut av QA401 på 5,5 dBV (-0,5 dB FS) :

    SMDDB CMRR 5 - 50k Hz.png


    Sådan det ser mye penere ut!

    Grønn kurve er frekvensresponsen i QA401 i ren loopback og er med som referanse. Blå kurve er CMRR ut av bufferen med lik impedans i begge fasene. Rød kurve er med 50 ohm ubalanse i kildeimpedansen, der den ene fasen fores direkte av QA401 (som skal ha 47 ohm i utgangsimpedans) og den andre fasen i tillegg har en seriemotstand på 50 ohm.

    Nå er omsider CMRR rimelig flat hele veien nedover i frekvens og CMRR ved 100 Hz ligger på 108-109 dB. Med balanserte kildeimpedanser holder CMRR seg bedre enn 100 dB opp til 50k Hz!

    Med ubalansert kildeimpedans svekkes CMRR fra ca. 106 dB ved 1kHz og oppover i frekvens, med ca. 78 dB ved 20k Hz og ca. 65 dB ved 50k Hz, dvs. med en slik ubalansert kildeimpedans så blir CMRR dominert av ubalansen i kildeimpedans i samvirke med kapasitansen i ledningene. Med 50+50 ohm i ubalanse mellom fasene og 100 pF fra hver fase til jord/skjerm i kabelen reduseres CMRR til ca. 65 dB ved 20K Hz. I disse tilfellene er det kanskje like lurt å ikke koble skjermen i ledningene til jord i mottakerenden, særlig dersom signalkilde og mottaker eller ikke deler jordreferanse (nettjord).

    mvh
    KJ
     

    Armand

    Bransjeaktør
    Ble medlem
    13.08.2005
    Innlegg
    3.463
    Antall liker
    9.033
    Sted
    Kongsberg
    Det der er superbra resultater! Det er tydelig at den topologien der fungerer bra.
    Min måte å håndtere CMRR på er jo helt annerledes og må se seg slått av din måte å gjøre det på.

    Her er Vera P150 forsterkeren med lik kildeimpedans. Målt på utgangen med 4 ohms last.
    1602187207907.png

    Ikke plagsomt dårlig det heller. Det er en gigantisk forskjell på kanalene her. Først trodde jeg venstre kanal (gul) ikke var med, men det er den! Signalet er faktisk helt borte i støygulvet under 1kHz. Høyre kanal (grønn) er nok mer representativ for en gjennomsnittlig mismatch på presisjonsmotstandene i INA1620.

    Med 10 Ohm mer på negativ fase enn på positiv får jeg dette:
    1602187629451.png

    Kun 97dB ved 1kHz er et stykke unna dine 106dB. I tillegg har du en større forskjell på impedansen.

    Det er bare å gratulere med fjøsmekket :)
     

    KJ

    Æresmedlem
    Ble medlem
    10.10.2004
    Innlegg
    11.767
    Antall liker
    5.579
    Torget vurderinger
    1
    Ja det ser pent ut :cool: Som nevnt så er det ikke uriktig å si at SMDDB er «vår» krets, så vi kan godt dele på laurbærene. .. men jeg koser meg med sammenlikningen med Vera :cool:

    Jeg er ganske fornøyd med at CMRR er paddeflat opp til 20k Hz med lik kildeimpedans, og at CMRR holder seg pent opp til 1K selv med grov ubalanse i kildeimpedans. Jeg har testet litt mer med måleoppsettet og får etter hvert fine og konsistente resultater for CMRR og frekvensrespons. Jeg plages litt mer med å gå gode og fine målinger mht støy og forvrenging, men jeg er ganske sikker på at QA401 er begrensningen. Med 9 målepunkter pr oktav blir det litt tydeligere at «knekken» i CMRR med lik kildeimpedans ligger rett over 20k. Jeg er også fornøyd med at CM-spolen ikke ser ut til å gjøre noe særlig ugang.

    Som nevnt så har jeg målt CMRR med ubalanse i kildeimpedans uten noe særlig med kabel mellom motstanden og inngangen på bufferen (ca 5 cm koblingstråd) så det er ingen vesentlig kapasitiv kobling til jord etter «ubalansen». Med 50 + 50 ohm i ubalanse ( dvs 50 ohm i en fase og 100 ohm i den andre) som i testoppsettet mitt og ei ledning med 100 pF fra hver fase til skjerm/jord så er CMRR dårligere enn 100 dB fra ca 315 Hz og opp over, og CMRR ved 1k Hz blir ikke bedre enn ca 90 dB.

    Jeg har ikke rukket å teste på nytt med NE5532, men det er kanskje bare av kuriositetens interesse. Det er jo noe lett absurd å skulle spare 15-30 kr på tre opamper etter å ha brent av 225 - 475 kr for fire motstander ...

    Jeg har forresten fire kort for hullmonterte komponenter til overs dersom noen er interessert i å prøve. Kortene bruker vanlige kretskortkontakter og ikke XLR kontakter, så en står friere mht hva de ev skal brukes til. Det eneste «sære» med disse kortene er 1) CM-spolen epcos (som det kanskje er like lurt å ikke bruke) og 2) presisjonsmotstander med rastermål på 3,81 mm, resten er standard «plain vanilla» hullmonterte komponenter. Kortene måler 7 X 10 cm. Se bilde av kortet i innlegg #329 https://www.hifisentralen.no/forume...tteliten-nerdetråd.93376/page-11#post-3142786

    Jeg lurer litt på om og hvilken interesse det ev er for å videreutvikle bufferen, eller kanskje egentlig å tilpasse den ulike bruksområder. Jeg grubler f.eks. litt på å lage meg en «differensiell AC-koblet måleforforsterker» med en dreiebryter for å velge forsterking f.eks. 10X, 100X eller kanskje til og med 1000X! men da er vi nok tilbake til OPA1612, og da er jeg tilbake i «SMD hælvette» :).

    mvh
    KJ
     
    Sist redigert:

    Bolinder

    Overivrig entusiast
    Ble medlem
    17.08.2008
    Innlegg
    608
    Antall liker
    262
    Torget vurderinger
    1
    Øret er mest følsamt i frekvensområdet 2 kHz til 5 kHz.
    FletcherMunson_ELC.png
     

    KJ

    Æresmedlem
    Ble medlem
    10.10.2004
    Innlegg
    11.767
    Antall liker
    5.579
    Torget vurderinger
    1
    ^ Sikter du til diskusjonen om hvilket frekvensområde det er viktigst med "world class" CMRR ?

    Mvh
    KJ
     

    Armand

    Bransjeaktør
    Ble medlem
    13.08.2005
    Innlegg
    3.463
    Antall liker
    9.033
    Sted
    Kongsberg
    Jeg må kanskje prøve å drive bufferet uten kabel jeg også. Kabelen jeg bruker er Canare 1605 på 1,5m og den har 275pF til til jord fra begge faser.
    Det blir jo bare for øvelsens skyld siden de fleste trenger en kabel...
    Hvis du vil leke med INA1620 så kan du lage et breakout PCB. Jeg kan lodde en liten håndfull til deg i loddeovnen min. Dessuten begynner det å minke på whiskyen ;)
     
    • Liker
    Reaksjoner: KJ

    KJ

    Æresmedlem
    Ble medlem
    10.10.2004
    Innlegg
    11.767
    Antall liker
    5.579
    Torget vurderinger
    1
    Jeg må kanskje prøve å drive bufferet uten kabel jeg også. Kabelen jeg bruker er Canare 1605 på 1,5m og den har 275pF til til jord fra begge faser.
    Det blir jo bare for øvelsens skyld siden de fleste trenger en kabel...
    Hvis du vil leke med INA1620 så kan du lage et breakout PCB. Jeg kan lodde en liten håndfull til deg i loddeovnen min. Dessuten begynner det å minke på whiskyen ;)
    Trenger du påfyll ? :cool:

    1,5 meter Canare 1605 er jo i seg selv svaret på hvorfor du har 97 dB CMRR @ 1k Hz med 10+10 ohm ubalanse i kildeimpedansen. Det er sen spec for CMRR på kabelen mer enn det er en spec for CMRR på Vera. Det er selvfølgelig noe «optimistisk» å bare opplyse CMRR med ubalansert kildeimpedans og uten kabel, men det er kanskje opplysende å vite at Vera med 10+10 ohm ubalansert kildeimpedans har en CMRR «uten» ledning på f.eks. 110 dB @ 1k Hz og CMRR svekkes med kapasitansen i ledningene omtrent slik :
    ca 104 dB @ 1k Hz ved 100 pF og svekkelsen inntrer over ca 500 Hz,​
    ca 98 dB @ 1k Hz ved 200 pF og svekkelsen inntrer over ca 250 Hz,​
    ca 90 dB @ 1k Hz ved 500 pF og svekkelsen inntrer over ca 100 Hz, og​
    ca 84 dB @ 1k Hz ved 1 nF og svekkelsen inntrer over ca 50 Hz.​

    For å sette 110 dB CMRR i litt perspektiv så innebærer det en matching av de kritiske motstandene med en toleranse på 0,000316 % ! 3,16 ppm eller et avvik på 3,16 milliohm for motstander på 1k ohm. Multimeteret mitt er i alle fall ikke med på den leken.

    Hva kan jeg bruke INA1620 til ? Den er jo rå på å drive last og har 2 opamper og 4 presisjonsmotstander til prisen av 2/3 presisjonsmotstand i løsvekt - kanskje en balansert (i/o) linjedriver med krysskoblet «flytende» utgang ?

    mvh
    KJ
     

    KJ

    Æresmedlem
    Ble medlem
    10.10.2004
    Innlegg
    11.767
    Antall liker
    5.579
    Torget vurderinger
    1
    ...
    Vis vedlegget 665572
    ...
    Med ubalansert kildeimpedans svekkes CMRR fra ca. 106 dB ved 1kHz og oppover i frekvens, med ca. 78 dB ved 20k Hz og ca. 65 dB ved 50k Hz, dvs. med en slik ubalansert kildeimpedans så blir CMRR dominert av ubalansen i kildeimpedans i samvirke med kapasitansen i ledningene. Med 50+50 ohm i ubalanse mellom fasene og 100 pF fra hver fase til jord/skjerm i kabelen reduseres CMRR til ca. 65 dB ved 20K Hz. I disse tilfellene er det kanskje like lurt å ikke koble skjermen i ledningene til jord i mottakerenden, særlig dersom signalkilde og mottaker eller ikke deler jordreferanse (nettjord).
    ...
    En liten retur til denne 106 dB CMRR med 50+50 ohm ubalanse i kildeimpedans kan kanskje delvis forklares med en strøkapasitans på rundt 10 pF fra hver fase til jord. Det er ikke ei tilstrekkelig forklaring da bare 10+10 pF ikke gir nok svekkelse av CMRR ved 20k og 50k Hz.

    mvh
    KJ
     

    Bolinder

    Overivrig entusiast
    Ble medlem
    17.08.2008
    Innlegg
    608
    Antall liker
    262
    Torget vurderinger
    1
    ^ Sikter du til diskusjonen om hvilket frekvensområde det er viktigst med "world class" CMRR ?
    Mvh
    KJ
    Ja, interferens er mest hørbart der øret har størst følsamheit. Men det er ikkje sikkert eventuell interferense er kraftigast i dette frekvensområdet. Problemet et at det ikkje finst datablad for interferenskjelder...
     

    KJ

    Æresmedlem
    Ble medlem
    10.10.2004
    Innlegg
    11.767
    Antall liker
    5.579
    Torget vurderinger
    1
    ^ Ja det er et spørsmål om ei vekting av hvilke frekvensområder interferensen er med hvilket nivå og hvor den gjør mest skade. Men om og hvor store problemene er er også i sin natur høyst variabelt fra tilfelle til tilfelle, den konkrete sammensetningen av husalteret, andre elektriske installasjoner og utstyr, og det lokale EMF/EMI/RFI-miljøet etc. Uten å ha sett for mye om det så tror jeg det i hjemlige forhold først og fremst er snakk om inferens fra jordsløyfer og interferens relatert til nettspenning og ting koblet til strømnettet. Dernest potensielt fra trådløs nettverk (wifi og mobil), dersom dette intermoduleres ned i frekvens (jf 250 Hz buzzen fra GSM).

    mvh
    KJ
     

    KJ

    Æresmedlem
    Ble medlem
    10.10.2004
    Innlegg
    11.767
    Antall liker
    5.579
    Torget vurderinger
    1
    Back in black ! ... Her er tredje forsøk på SuperMegaDuperDiggBuffer'n.
    IMG_0540.JPG

    Her er det med en enkel SMPSU fra Traco (og eget kretskort). Jeg er tilbake i SMDhælvete og OPA1612, men denne gangen gikk det bra ... i alle fall ut fra et funksjonelt synspunkt (vakre er SMD-loddingene mine ikke). Denne versjonen er en retur til denne :
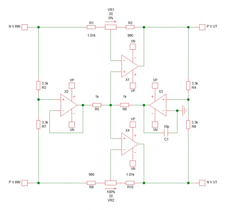
    Dvs et forsøk på å unngå superdyre høypresisjonsmotstander, og heller bruke trimere for å tilnærme eksepsjonell CMRR. Ideen var et jeg kunne trimme CMRR i hver for seg i hhv «hot» og «cold» utgang. Det var ikke helt vellykket, da CMRR i «hot» trimmes mot CMRR i «cold», og det er vanskelig å trimme CMRR ned under 120 dB. Jeg trodde i og for seg ikke at det var lett som en plett å trimme CMRR et godt stykke under 120 dB, men jeg trodde det kunne være mulig. Jeg tror kanskje det har en sammenheng med at jeg har satt på noen små kondensatorer rundt feedbacken på OPAMPene som kanskje er unødvendig, og at toleransene på disse små keramiske SMD COG kondensatorene kanskje setter ei begrensning. Dersom jeg lager en versjon til av denne så tror jeg der blir uten trimmere, så får en heller bite i det berømmelige eplet og kaste sine sure penger etter dyre motstander.

    I tillegg til trimmere har den valgbar forsterking med 20dB, 40dB og 60dB, det er en bryter for å velge skjermtilkoblingen på inngangen - til jord, åpen eller til common mode bootstrapen. Signal inn og signal ut er med BNC-kontakter og tanken er å montere dette i en boks. Tanken er at dette kunne bli en måle-forforsterker for lavnivå signaler. Som tidligere er den AC-koblet på inngangen men nå med elektrolytter på 50V nominell spenning så den skal tåle en liten støyt. Her er baksiden av bufferkorte med glidebryter i midten (som står på et lite datterkort) til å velge forsterking, og vippebryter midt mellom BNC-kontaktene til høyer (inngangen) for å velge tilkobling av skjerm for signal inn:
    IMG_0541.JPG


    Så målinger. Først ut er støy med inngangen terminert med 50 ohm BNC-terminatorer (på kortet står det også 50 ohm i serie med inngangene på de første opampene):

    Støy ut med 20dB forsterking og 20-20k Hz båndbredde:
    SMDSDB støy 20-20k X20dB FFT256k avg10  FS48.png

    Støyen er på 5,5 µV, med bufferen tilkoblet Traco forsyningen med 10 cm ledning og alt sammen i «friluft» uten noen forsøk på ekstra skjerming. Ganske pent med et støygulv rundt -150 dBV med 10X forsterking.

    Støy ut med 40 dB forsterking (ellers likt med foregående) :
    SMDSDB støy 20-20k X40dB FFT256k avg10  FS48.png

    Støyen er nå målt til 37,5 µV dvs mindre enn 10X støyen ved 20dB forterking. Bildet er litt mer rufsete, men støygulvet ligger under -130 dBV.

    Støy ut med 60 dB, forsterking ellers likt som over.
    SMDSDB støy 20-20k X60dB FFT256k avg10  FS48.png

    Her er støynivået på 356 µV og ganske rent og pent til å være med 1000X forterking! Ekvivalent inngangsstøy er 0,356 µV. Støygulvet på utgangen ligger godt under -110 dBV som med 60dB forsterking skulle tilsi et støygulv på inngangen under -170 dBV, eller en støytetthet under 3,2 nV/sqrt(Hz) inkl en seriemotstand i hver signalinngang på ca 100 ohm !

    Så over til frekvensrespons og CMRR. Målingene er med samme impedans i både «hot» og «cold». Jeg tar det i samme rekkefølge 20 dB forsterking først
    SMDSDB X20dB frekvensrespons og DMRR.jpg

    Grafen er med frekvens fra 5 til 50k Hz på x aksen og forsterking fra -110 til +30 dB på yaksen. Den differensielle forsterkingen er rød kurve og på +20 dB, svekkelsen i frekvensresponsen ved 50k Hz skyldes like mye QA401 som bufferen. Frekvensresponsen er målt med et signal i dBV som er dempet like mye som det forsterkes slik at det blir 0 dBV ut. Common mode forsterkingen er blå kurve og -100 dB opp til like over 100 Hz og svekkes gradvis til like under -40 dB ved 50k Hz. Common mode «forsterkingen» er målt med et signal på 0 dBV. CMRR er da forskjellen i forsterkingen mellom CM og DM, dvs bedre enn 120 dB opp til 100 Hz og ca 65 dB ved 50k Hz

    Samme med 40 dB forsterking :
    SMDSDB X40dB frekvensrespons og DMRR.jpg

    Ganske likt som for 20 dB bare forskjøvet med 20 dB, med svekkelsen av CMRR med økende frekvens er en del jevnere og starter litt tidligere. Jeg har en mistanke om at det skyldes de små kondensatorene i feedback sløyfene.

    Så 60 dB forsterking
    SMDSDB X60dB frekvensrespons og DMRR.jpg

    Stort sett det samme som ved 40 dB forsterking men forskjøvet 20 dB. Svekkelsen i frekvensresponsen ved 50k Hz er her litt mer fremtredende og skyldes begrensingene i GBWP i opampene som er på 40 MHz med OPA1612.

    Mvh
    KJ
     
    Sist redigert:

    Armand

    Bransjeaktør
    Ble medlem
    13.08.2005
    Innlegg
    3.463
    Antall liker
    9.033
    Sted
    Kongsberg
    Very nice. Layout må være bra når du får slike resultater uten skjerming.
    Jeg er jo nysgjerrig på hva som skjer hvis du har 10 ohm forskjell på source også.
     

    KJ

    Æresmedlem
    Ble medlem
    10.10.2004
    Innlegg
    11.767
    Antall liker
    5.579
    Torget vurderinger
    1
    Kul! Var det ikke ca 90dB vi fant ut var teoretisk limit for cmrr bed 20kHz?
    Jeg tror ikke vi fant noen teoretisk limit for CMRR. Det kan virke som LM4562 gjør en litt bedre jobb som bootstrap-forsterker og CM-servo enn OPA1612. Her er Armand sine målinger på første versjon med OPA1612.
    ...
    CMRR med lik kildeimpedans:
    Vis vedlegget 569536

    CMRR med 10 Ohm skjev kildeimpedans:
    Vis vedlegget 569538
    Og her er min måling av versjon 2 med LM4562
    Versjon 1 med OPA1612 kryper opp med CMRR på ca 98 dB @20k Hz med lik kildeimpedans. Versjon 2 med LM4562 holder seg under 100 dB @20k Hz. Det er noen forskjeller i kretsutlegget og jeg har garantert ikke valgt helt de samme komponentverdiene for kondensatorer og krimskrams i inngangen og rundt feedback. Både versjon 1 og versjon 2 er satt opp med 1X forsterking. Kanskje jeg burde lage en med OPA1612 som signalforsterker og LM4562 som CM-forsterker.

    Jeg stusser litt over «karakteristikken» for CMRR som jeg får med versjon 3 (OPA1612). De ene er at CMRR følger forsterkingen med 20dB, 40dB og 60 dB. Forsterkingen ligger rundt «instrumentforsterkeren» på inngangen og common mode forsterkingen her burde være 1 og uavheing av differential mode forsterking på hhv 20dB, 40dB og 60 dB. dvs Common modenivået på utgangen burde a vært det samme i alle tilfeller og lik det jeg målte med 20dB forsterking. dvs slik at CMRR reelt sett øker med forsterkingen. Det andre er at CMRR vs frekvens svekkes ved lavere frekvenser enn det vi har sett tidligere. Dette må jeg «forske» litt mer på.

    Very nice. Layout må være bra når du får slike resultater uten skjerming.
    Jeg er jo nysgjerrig på hva som skjer hvis du har 10 ohm forskjell på source også.
    Jepp eg er nøgd med støy og layout. Her er oppsetningen for målingene :
    IMG_0550.JPG

    Datamaskinen og skjermen står en liten halvmeter til venstre for QA401, og QA401 forsynes fra en billig USBhub. Jeg er også litt imponert over hvor svilisert Traco TMT15215 oppfører seg her, utgangen på den har enkel CLCLC filtrering med TMT > [2x470µF] > 180µH > [2x470µF] > 180µH > [3x220µF] > Vut



    mvh
    KJ
     

    KJ

    Æresmedlem
    Ble medlem
    10.10.2004
    Innlegg
    11.767
    Antall liker
    5.579
    Torget vurderinger
    1
    Her er forresten frekvensresponsen samlet i en graf for både 20dB 40 dB og 60 dB forsterking
    SMDSDB frekvensrespons 20 40 60.jpg

    X aksen er fra 5 - 80k Hz. Frekvensresponsen ved 20 dB og 40 dB er i praksis det samme som loopback på på måleinstrumentet QA401 med -3dB ved ca 75k Hz. Bufferen skal også være ganske flat under 5 Hz og ned under 1Hz, men QA401 har problemer med å lage flate kurver under 10 Hz, og den ruglete responsen mellom 5 og 10 Hz er fra QA401. Frekvensresponsen for 60dB forsterking dabber litt fortere av med -3dB ved 50k Hz. Det er verd å merke at alle 60dB i forsterking ligger i første trinn på inngangen.

    mvh
    KJ
     

    Snickers-is

    Bransjeaktør
    Ble medlem
    05.02.2004
    Innlegg
    19.131
    Antall liker
    18.423
    Sted
    Østfold
    Mulig det var noe jeg og Armand kom frem til utenfor forumet. Det handler om hvor lav kapasitans man finner i kabler og hvor høyt cmrr man dermed kan oppnå i en meter kabel.
     

    Snickers-is

    Bransjeaktør
    Ble medlem
    05.02.2004
    Innlegg
    19.131
    Antall liker
    18.423
    Sted
    Østfold
    Er det 1. ordens karakteristikk så får her? Det ruller jo iofs av tidlig nok...
     

    KJ

    Æresmedlem
    Ble medlem
    10.10.2004
    Innlegg
    11.767
    Antall liker
    5.579
    Torget vurderinger
    1
    Det var noe galt som ikke blei rett på første forsøk. I vanvare hadde jeg montert en toveis zenerdioder på hver inngang til jord, som en overspenningsbeskyttelse. Diodene var på 12V og i min uvitenhet trodde jeg de ikke skulle gjør noe skade i «normal drift», men de har tydeligvis nok «parasitter» til å «ødelegge» CMRR. De er nå klipt ut og CMRR ser slik ut :
    SMDSDB CMRR 20 40 60.jpg


    Dvs det er fortsatt relativ forsterkingen av CM som sammenliknes med hhv 20 dB, 40 dB og 60 dB forsterking, slik at CMRR ved 1 Hz er ca 110 dB for 20dB forsterking, ca 120 dB for 40 dB forsterking og omtrent det samme for 60 dB forsterking. Frekvensaksen strekker seg nå fra 2Hz til 80k Hz. CMRR ved høye frekvenser er ikke helt i samme klasse som versjon 1 (med OPA1612) og 2 (med LM4562). Stigningen oppover i frekvens er nesten jevnt for delt med 20 dB mellom hver kurve, noe som kan tyde på at det er begrensninger i CM-bootstrapen og/eller kapasitiv last på inngangen.

    Mulig det var noe jeg og Armand kom frem til utenfor forumet. Det handler om hvor lav kapasitans man finner i kabler og hvor høyt cmrr man dermed kan oppnå i en meter kabel.
    Ja CMRR ved høye frekvenser med asymmetrisk kildemotstand er i stor grad bestemt av motstanden og kapasitiv last, jf. innlegg #327.

    Er det 1. ordens karakteristikk så får her? Det ruller jo iofs av tidlig nok...
    Jeg vet ikke helt hvilken orden avrullingen er. HF responsen med 60 dB forsterking er i hovedsak styrt av forsterkingsbåndbredden til OPA1612.

    mvh
    KJ
     

    Armand

    Bransjeaktør
    Ble medlem
    13.08.2005
    Innlegg
    3.463
    Antall liker
    9.033
    Sted
    Kongsberg
    Ser bra ut det der :)
    Når man har kommet >100dB demping av CM begynner det å bli vanskelig å finne ut hvor man skal lete for å finne forbedringer. Men det gleder en petimeter å se at noen forfølger dette videre med en helt annen topologi enn det jeg landet på. :) Din topologi har jo fordelen med lavere støygulv. Mitt buffer ligger på ca. 2,6uV differensiell spenning ut fra INA1620. (20kHz).
    Jeg ga meg når jeg kom til målingene under.
    Dette er med lik kildeimpedans og målt på utgangen av forsterkeren og dermed med 21dB gain. Jeg kjører inn et 4V CM signal. Ved normal differensiell drift ville 4V gitt 22,6V på utgangen.
    1619394464220.png


    Med 10 Ohm skjev kildeimpedans ser det typisk slik ut: Minimum på alle jeg har testet ligger på 94dB ved 1kHz.
    1619394818852.png


    Dette med dioder var noe jeg måtte jobbe med også. De første jeg satte inn lagde all verdens problemer.
    På buffertrinnet i Vera sitter det både ESD dioder og clamp dioder til +/-15V railspenningene.

    Clamp diodene er av typen BAT854SW. De har kapasitans på 20pF og svært lav lekkasjestrøm på rundt 0,2uA ved romtemperatur.
    Jeg husker ikke i farten, men jeg tror det er så lavt at det ikke var målbar forskjell med de montert og ikke.
    1619395321173.png


    ESD beskytteren TPD2E007 tar pulser på 7A (!) riktignok i svært korte pulser fra en human body model.
    Disse har lekkasjestrøm og kapasitans på lave 20nA og 10pF og vil dermed ikke kunne bidra særlig negativt.
    Problemet med disse delene er at de er bittesmå, men jeg tror du klarer det. Det er ca. 1,3mm mellom beina på disse små rakkerne.

    Jeg satte av plass på kretskortet til matching av kondensatorene i feedbackloopen rundt opampene for å kunne tune inn bedre CMRR men har ikke tatt meg tid til å forske videre på det. Jeg burde også redusere kapasitansen på kabelen inn til buffertrinnet for å se hva det kan bidra med. Det får bli en annen dag :)

    EDIT. Det står "left shorted" i teksten på bildene, men de to grafene viser allikevel høyre og venstre kanal siden kanalene kobles sammen med brokoblingsbryteren rett etter XLR inngangen. Jeg har målt de hver for seg også, men det er ingen forskjell. Det interessante er at så lenge kildeimpedansen er lik så er venstre kanal alltid er bedre enn den høyre. Vet ikke hvorfor, men hadde jeg funnet ut av det kunne jeg skrytt av 130dB ved 50Hz. :cool:
     
    Sist redigert:

    KJ

    Æresmedlem
    Ble medlem
    10.10.2004
    Innlegg
    11.767
    Antall liker
    5.579
    Torget vurderinger
    1
    Ja når jeg sjekker er så måler jeg 1,4 nF i kapasitans på de toveis 12V zenerene jeg monterte!!! De er med andre ord i groveste laget til dette bruket. Dataarket nevner ikke kapasitans med et ord, så ... note to self : assumption is the mother of all fuckups - sjekk for faen :cool: Jeg har også en tilsvarende toveis-zener til mellom common mode planet og jord som jeg just har klipt ut, så får jeg se om det gjør noe til eller fra.

    Et par ti-talls pf er en mer passende for å ikke ruinere pretensjonene om glitrende CMRR, så jeg får studere den TPD2E007 litt nærmere. Når jeg klarer å klønetil SO8 ICer med 50/50 suksessrate så er det vel ikke helt umulig å få til SOT-SC70, de har jo «hele» 0,03 mm større pitch og bare tre bein. Jeg har primært lyst å koble ev overspenning fra signal til jord, ikke til forsyningsspenningene, så i første omgang avventer jeg ev bruk av schotkydioder.

    Ja det gjør litt å grave fram helt eksepsjonelle skrytetall som dessuten er grunnet på faktiske forhold og ikke helt fjernt for praktisk bruk. Det er litt finurlig at du får bedre LF CMRR i den ene kanalen med skjev kildeimpedans. Det ser jo egentlig litt merkelig ut.

    Jeg satt å skrudde på trimerne til CMRR i går og det var da en bøyg å få det bedre enn 100 dB. Får se hvordan det går nå når jeg har klipt ut en zener til.

    Mvh
    KJ
     

    Armand

    Bransjeaktør
    Ble medlem
    13.08.2005
    Innlegg
    3.463
    Antall liker
    9.033
    Sted
    Kongsberg
    1,4nF ja.. Det duger ikke for SOTA fjøsmekk så bra du fant ut av dette. Jeg har tro på å ha en liten gjeng med pF kondiser man lodder inn på strategiske steder for å balansere ubalanse i PCB layout og komponentvariasjoner. Det krever en dose tålmodighet.

    Nei, det er med lik kildeimpedans at jeg alltid får 20dB bedre LF CMRR på ene kanalen. På et eller annet tidspunkt får jeg det nok for meg at jeg dykker ned i dette, men til alle praktiske formål er 110dB ved 50Hz godt nok så det får bli senere.
     
  • Laster inn…

Diskusjonstråd Se tråd i gallerivisning

  • Laster inn…
Topp Bunn