EL 36 SE triodekobla

VB

Hi-Fi freak
Ble medlem
01.06.2009
Innlegg
2.033
Antall liker
1.896
Så bra ut den der. Interessante rør. Skal lese meg litt opp på de.

Kan du fortelle litt mer om høyttalerne dine? Kanskje et bilde også om det høver seg.
 

alfegutt

Hi-Fi freak
Ble medlem
10.03.2015
Innlegg
1.298
Antall liker
2.002
Sted
Østfold
Flott bygg med interessant forsterker og høyttalere, håper du er fornøyd med lyden :)
 

VB

Hi-Fi freak
Ble medlem
01.06.2009
Innlegg
2.033
Antall liker
1.896
Wowser! Det var litt av en høyttaler.

Skulle gjerne hatt en liten DIY "bokhyllehøyttaler" som hadde egnet seg til en liten rørforsterker, men det er ikke helt enkelt å finne. Noen som har tips?
 

Hornlyd

Musikkglad
Ble medlem
01.04.2005
Innlegg
20.920
Antall liker
13.284
Torget vurderinger
10
Så bra ut den der. Interessante rør. Skal lese meg litt opp på de.

Kan du fortelle litt mer om høyttalerne dine? Kanskje et bilde også om det høver seg.
 

Hornlyd

Musikkglad
Ble medlem
01.04.2005
Innlegg
20.920
Antall liker
13.284
Torget vurderinger
10
Wowser! Det var litt av en høyttaler.

Skulle gjerne hatt en liten DIY "bokhyllehøyttaler" som hadde egnet seg til en liten rørforsterker, men det er ikke helt enkelt å finne. Noen som har tips?

Fundert på det selv til min lille EL84 loppewatt forsterker som steinkare har bygget:

IMG_8227.jpeg




Har en idee om en bitteliten en med disse:


Hvor en liten diskant fases inn slakt 6 dB med en kondensator ved 10000 Hz. 4 uF eller mindre.


Da trenger man bare et enkelt baffelstep filter på 1 mH & 10 Ohm til den bredbåndede bassmellomtonen.

3 liter kasse og ø2,5 cm port på 10 cm.

Da får man små punktkilde 1,5 veis høyttalere som er lettdrevne.
 
Sist redigert:

VB

Hi-Fi freak
Ble medlem
01.06.2009
Innlegg
2.033
Antall liker
1.896
3 liters kasse blir nok i minste laget for mitt vedkommende. Tar sikte på et eller annet i spekteret mellom Rogers LS3/5a og Audio Note AX-2. Hadde jeg bare fått tak i Vifa C17...

Ellers er alt du skriver gresk for mitt vedkommende. Kan ingenting om høyttalerbygging. Har en bok som Vance Dickason har skrevet om emnet, men husker faktisk ikke om jeg klarte å lese den. Åpenbart har jeg ikke forstått så mye.

Men skal ikke kuppe tråden til Steinkare så det får nesten bli med det. Nydelig forsterker forresten.
 

Steinkare

Overivrig entusiast
Ble medlem
15.06.2004
Innlegg
1.063
Antall liker
431
Torget vurderinger
11
Du kupper ikke tråden min! Bare pøs på med ideer!
 

VB

Hi-Fi freak
Ble medlem
01.06.2009
Innlegg
2.033
Antall liker
1.896
Drømmen er egentlig 15 ohms LS3/5a, men de fungerer vel neppe så godt på 7-8 push-pull watt. Hadde antakelig blitt mest fornøyd med Audio Note AX-2.

Har lyst på en bokhylle-høyttaler med "magisk" mellomtone og fantastisk stemmegjengivelse som kunne passe for nettradio, hørespill og slike ting.

Omtrent der ståa er per dato og med nåværende kunnskapsnivå.
 

Hornlyd

Musikkglad
Ble medlem
01.04.2005
Innlegg
20.920
Antall liker
13.284
Torget vurderinger
10
Disse ble meget vellykket. Gamle vifa C17 bassmellomtoner får man tak i brukt. Den lille domediskanten fås over disk fortsatt.

IMG_7886.jpeg


 

VB

Hi-Fi freak
Ble medlem
01.06.2009
Innlegg
2.033
Antall liker
1.896
Har lest litt om disse ja. Veldig fristende. Hvordan ser impedansekurven ut?
 

Hornlyd

Musikkglad
Ble medlem
01.04.2005
Innlegg
20.920
Antall liker
13.284
Torget vurderinger
10
De brukes med en Trends Tripath TPA2024 forsterker. Yter vel 5 ekte watt tenker jeg.
 

VB

Hi-Fi freak
Ble medlem
01.06.2009
Innlegg
2.033
Antall liker
1.896
Ser meget rørvennlig ut. "Puster" nok lett og uanstrengt.
 

jane

Hi-Fi freak
Ble medlem
27.06.2004
Innlegg
3.407
Antall liker
1.649
Sted
'
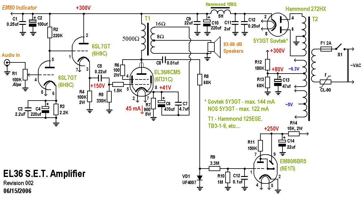
De triode-kurvene jeg har sett for EL36 virker å være veldig lineare og godt egnet til audioformål. Ser ut i fa skjemaet at det er litt katodefeedback, kun et par dB siden EL36 har rimelig lav mu (4-5), men alle monner drar.
I gamle dager ble EL36/PL36 ofte brukt til vertikalavbøyning for billedrør, riktig nok som pentode, men uansett var det en fordel at røret i utgangspunktet var lineart slik at bildet ikke ble forvrengt.
Tipper oppsettet låter knall :cool:
 

Steinkare

Overivrig entusiast
Ble medlem
15.06.2004
Innlegg
1.063
Antall liker
431
Torget vurderinger
11
Fikk en melding fra en av de eldre herrene på DIYaudio.com for en tid siden. Jeg spurte om et eller annet angående El36 røret. Fikk svar at El36 røret og triodekobla er "Fattigmanns" 300B. Hvis man går inn på det samme forumet og ser på avdelingen for TV-rør, så er det mange som bygger forsterkere med diverse TV-rør. Noen har glødespenninger på uvanlige verdier, men det er ikke noe problem. Har kobla til et phonotrinn, klone av EAR 834, og sammen med El36 låter det knallbra. Liker veldig godt min El84 SE, også triodekobla (som jeg også har bygget til Hornlyd og til en herre i Vestfold), med utgangseffekt på 1,5Watt, klasseA, men må nok innrømme at El36 er et steg opp! Har en Denon DP-3000 med Helius-arm og Ortofon 2M Black. Har en Nagaoka MP-500 liggende, som snart skal monteres. Mulig det blir en oppgradering?
 

michell

Hi-Fi freak
Ble medlem
18.09.2005
Innlegg
2.507
Antall liker
687
Jeg benytter et par LS/3-kopier fra Wilmslow Audio til en billig Meng Mini El34 på hytta. Det spiller veldig bra. Wilmslow Audio handlet jeg med første gang for femti år siden. Dessverre har de ikke den modellen lenger. Men ta en titt her: WA
De er også raske til å svare på enhver forespørsel. Supert firma!
 

VB

Hi-Fi freak
Ble medlem
01.06.2009
Innlegg
2.033
Antall liker
1.896
Går ut fra at dette var et tips til meg - så takk for det. Aldri hørt om Wilmslow Audio før. Skal sjekke ut hva de har å by på.
 
Topp Bunn