Audio Notes venner

Diskusjonstråd Se tråd i gallerivisning

  • samlanes

    Hi-Fi freak
    Ble medlem
    15.02.2008
    Innlegg
    2.463
    Antall liker
    551
    Sted
    Hordaland
    Torget vurderinger
    1
    Takk for svar Rca45.
    Vinyllyd på sitt beste,er som regel ein sikker vinner.

    Og sjøl med ein slik digitalrigg du har,så får ein det samme svaret,det er litt intr.
    Men eg tviler ikkje på at det strømmer musikk utav den dacen også.

    Mvh.
     
    A

    Avgatt19087

    Gjest
    Samlanes
    Første gang jeg hørte Koetsuen skjønte jeg at dette var pickupen jeg hadde lett etter i mange mange år. I mitt oppsett spilte det så nakkehårene sto rett ut på meg. Nyvaskede plater som ikke er slitt er knepp tyste. Ikke noe peiskos overhodet. Og an-riiaa'n gjør jobben den og.
    Men, når det er sagt, det gnistrer av cd-komboen også altså.
     

    bambadoo

    Æresmedlem
    Moderator
    Ble medlem
    11.10.2002
    Innlegg
    23.594
    Antall liker
    13.711
    Sted
    Lørenskog
    Torget vurderinger
    17
    Da ser det elektriske sånn noenlunde i orden ut. Ledene lyser og det ser så fint ut så... Så det blir videre kabling og testing kanskje ikveld?
    2013-02-25.jpg
     

    sander

    Overivrig entusiast
    Ble medlem
    04.02.2012
    Innlegg
    571
    Antall liker
    77
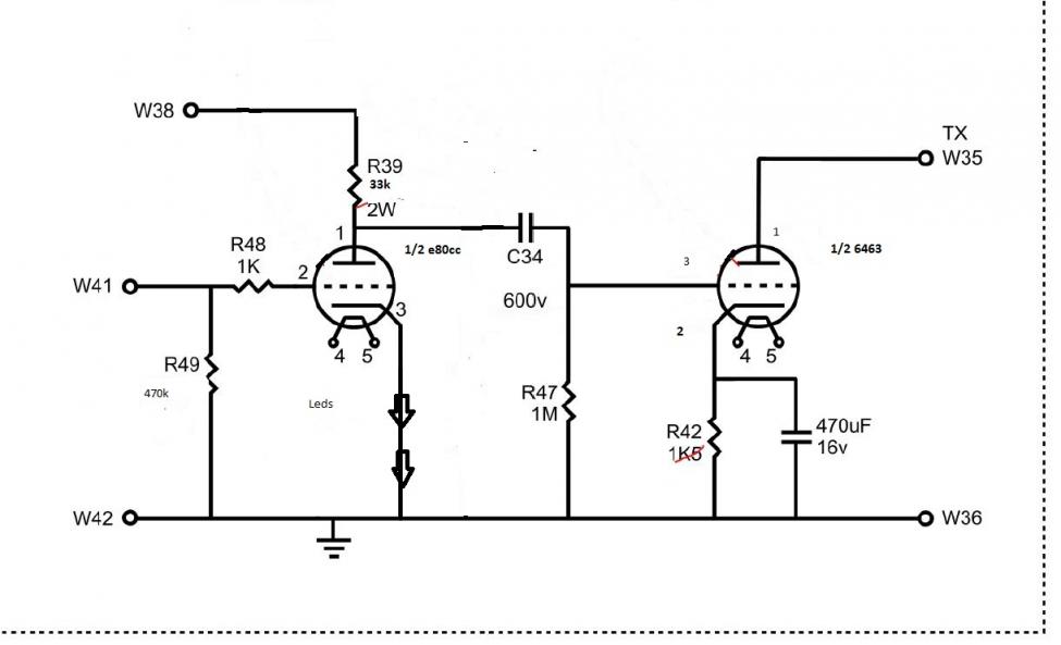
    Består psu af ensretterrør og zenerrrør?
    Er der andet i signalvejen end IT rør og LED?
     

    bambadoo

    Æresmedlem
    Moderator
    Ble medlem
    11.10.2002
    Innlegg
    23.594
    Antall liker
    13.711
    Sted
    Lørenskog
    Torget vurderinger
    17
    Har laget overgang fra 6x5 til ez81 likeretterrør og det står et ecl82 regulator iden også. I tillegg en ss zener som ønskes byttes til rør - ob2.. Noen endringer i psu må evt. gjøres.
    2013-02-25.jpg

    Kretsen ser omtrent såher ut.. Skal gjøre noen små beregninger og endringer.
    m3_line3_bamb.jpg


    Er rimelig vanlig AN krets

    Og et helv... brum :) Vel vel blir feilsøking en annen gang.

    Sinus og firkant puls ble gjengitt rimelig fint ihvertfall
     
    A

    Avgatt19087

    Gjest
    Tenkte jeg kunne legge ut et par bilder av Riaa-trinnet også. Det er et AN-M3 Phono Signature Kit. Strømforsyningen er nesten original, da det kun er et par ting som er gjort. Likeretterdiodene er byttet mot gode Hex-fred dioder. Og så er det satt inn en Mundorf lytt ved siden av kretskortet. Jeg vurderer litt mer oppgradering i power-delen, men har ikke hatt "ånden" ennå. Jeg har testet EZ80 og 81 istedenfor 6x5, men det ble ikke noen "forbedring" hos meg. Hverken i dac eller riaa. Fikk kjøpt en overgangssokkel på eBay og røret får faktisk plass under dekslet. Snedig, men som sagt fungerte det ikke som forventet i mitt oppsett. Jeg har også testet Bendix 5952, men det ble litt for mye HI-FI for meg. Jeg har landet på Brimar 6x5. Dette har jeg ikke noe bilde av, men derimot analog/signalkortet har jeg et par bilder av.

    AN-sølv i olje kondensatorer gjør noe helt magisk med lyden i mine ører. Ting åpner seg opp og det blir bare så deilig å høre på. Jeg bruker 2 stk. GE 12AY7 fra midten av 50-tallet og et stk. Amperex 7072A. Hos meg er dette en fin kombinasjon. Jeg har gjort et par tapre forsøk med EH12AY7 goldpin, men etter et par måneder begynner lyden og vandre. Lyden er helt ok den, men de er slettes ikke stabile. De fungerer sikkert greit i en gitarforsterker, men i HiFi-utsyr har iallefall ikke jeg fått det til. Tror jeg har 3 eller 4 sett liggende. Crap!
    Nok klaging, her er bildene.
    Oops, litt støvete gitt...

    Riiaa01.jpg


    Riiaa1.jpg


    Riiaa2.jpg


    Hos meg står både dac og riaa på 24/7. Synspunkter på det anyone?
     

    Rune S

    Hi-Fi freak
    Ble medlem
    13.04.2002
    Innlegg
    4.495
    Antall liker
    1.258
    Torget vurderinger
    11
    Ser fin ut den riaaen!

    Kjenner meg godt igjen i dine beskrivelser av bedre AN trafoer.Litt fristende å gå for enten SHiB eller UltraHiB viss jeg ender opp med å handle utgangstrafoer til effektoforsterker.Har iHiB i L3 preen og også et par til som jeg var tenkt å få inni DACen.

    At ting står på 24/7 er nok en fordel lydmessig.Bakdelen er vel at du brenner rør fortere,og at noen av komponentene som blir forholdsvis varme kan få nedsatt levetid.
     

    sander

    Overivrig entusiast
    Ble medlem
    04.02.2012
    Innlegg
    571
    Antall liker
    77
    Rune S

    Kan jeg formå at overtale dig til at købe Lundahl opt?
    De koster omkring 5000kr sættet og spiller/måler op med AN ime (in my ears)
    Bliver du senere fristet af hifiFanden kan du videresælge til mig!

    Hvilken dac har du?
    Spørger fordi det er vældig enkelt at inplantere et sæt IT i Dac One..
     

    sander

    Overivrig entusiast
    Ble medlem
    04.02.2012
    Innlegg
    571
    Antall liker
    77
    Har laget overgang fra 6x5 til ez81 likeretterrør og det står et ecl82 regulator iden også. I tillegg en ss zener som ønskes byttes til rør - ob2.. Noen endringer i psu må evt. gjøres.
    Vis vedlegget 185307
    Kretsen ser omtrent såher ut.. Skal gjøre noen små beregninger og endringer.
    Vis vedlegget 185309

    Er rimelig vanlig AN krets

    Og et helv... brum :) Vel vel blir feilsøking en annen gang.

    Sinus og firkant puls ble gjengitt rimelig fint ihvertfall

    Beklager Bambadoo ...jeg troede din pre var bestykket med interstage,og diagrammet viser noget andet!!
    Jeg havde kastet regulatoren,og gået efter passende spænding ved hjælp af zenerrør.
    Det er SÅ overkill med rørreguleringen i en pre,at den gør mere skade end gavn i mange tilfælde!
     

    sander

    Overivrig entusiast
    Ble medlem
    04.02.2012
    Innlegg
    571
    Antall liker
    77
    Min første IT pre bestod af vægvorte 12vdc og 220/220 skilletrafo - ez81 clcr 105v & 85v zenerrør til 5687 med LED under.
    Ikke en modstand eller kondensator i signalbærende kreds,støjfrit og meget vellydende,bortset fra tendens til mikrofoni

    I min Dac One kastede jeg analogprint og ændrede v-drop til glød for brug af ec86 på eksisterende psukort
    Satte en laboratorie reg psu i sammen med to stk Lundahl 1660/10ma og to stk ec86 med røde LED
    Meget enkelt og meget vellydende ime :cool:
     

    Rune S

    Hi-Fi freak
    Ble medlem
    13.04.2002
    Innlegg
    4.495
    Antall liker
    1.258
    Torget vurderinger
    11
    sander,det er mange forskjellige opt'er jeg har lyst å prøve,litt for mange :) Lundahl er en av de.
    Jeg vet at Lundahl sine måler bra,men det gjør også en vilken som helst klasse-D forsterker;-)

    Har du hørt AN c-kjerne og Lundahl c-kjerne trafoer i samme forsterker og oppsett?
    Viss Lundahl derimot har en opt som gir meg mulighet å bruke den både sammen med 300B og i GM70/813/211 prosjekt så er det veldig interesant.Men da må den vel ha både 2.5-5k og en opp mot 10k primær,og tåle oppimot 180mA ? Vet du om de har noe slikt i sitt sortiment?

    Jeg har både en nesten standard DAC1 og et AN byggesett som blir tilnermet DAC 3.1/4.1 med regulert PSU og AN iHiB C-kjerne opt når jeg får bygget den ferdig.
    Jeg har sett din anbefaling med Lundahl 1660.Tviler ikke på at det låter meget godt!
     

    sander

    Overivrig entusiast
    Ble medlem
    04.02.2012
    Innlegg
    571
    Antall liker
    77
    Deltog i opt shootout på Triodefestival hvor AN silver C-core vandt knebent over Lundahl (samt en masse andre) i en 300B opstilling
    Prisforskellen var imidlertid også noget med 65.000kr på de to sæt opt!!

    En opt med både 2.5 og 10k samt gap for 180ma eksisterer ingen steder.
     

    LMC

    Æresmedlem
    Ble medlem
    03.08.2006
    Innlegg
    25.654
    Antall liker
    15.498
    Sted
    Drøbak
    Torget vurderinger
    48
    hadde Lundahl gitterchoker og de ble banket av Stevens&Billington, som ble stående
    likte heller ikke de pinnene for kretskortmontasje
    men Per Lundahl er en kunnskapsrik og service innstilt fyr som er topp å handle med.
    deres OPT er kjent, men det er mange andre og.
    du kan ha 2 ulike OPT med et switch arrangement, slik jeg har mellom Lundahl og James på SPUD for hhvis hodetel og ht.
    kunsten her, er mye det AN er gode på, og det er mix&match!
    bruker du AN trafoer , frisker du opp med BG og sølv
    Bruker du noen mere analytiske trafoer unngår du sølv og BG, men mikser med kobberlitz og Solen i psu
    osv........
    det er dette som er kunsten med å lage vellydende konstruksjoner imo

    en slik shootout vil bare si noe om relative forskjeller i denne spesifike settingen
    en kliss lik lydsignatur vil trolig kunne oppnås med en annen miks......

    dette ligner mye på horn/driver problemstillingen.....

    mvh
    Leif
     

    Rune S

    Hi-Fi freak
    Ble medlem
    13.04.2002
    Innlegg
    4.495
    Antall liker
    1.258
    Torget vurderinger
    11
    Deltog i opt shootout på Triodefestival hvor AN silver C-core vandt knebent over Lundahl (samt en masse andre) i en 300B opstilling
    Prisforskellen var imidlertid også noget med 65.000kr på de to sæt opt!!

    En opt med både 2.5 og 10k samt gap for 180ma eksisterer ingen steder.
    Denne sammenligning i 2009 ? European Triode Festival - ETF2009 Shootout

    Takk for svar,da vet jeg ivertfall at der ikke er en trafo som kan brukes til så ulike prosjekt :)
     

    sander

    Overivrig entusiast
    Ble medlem
    04.02.2012
    Innlegg
    571
    Antall liker
    77
    hadde Lundahl gitterchoker og de ble banket av Stevens&Billington, som ble stående
    likte heller ikke de pinnene for kretskortmontasje
    men Per Lundahl er en kunnskapsrik og service innstilt fyr som er topp å handle med.
    deres OPT er kjent, men det er mange andre og.
    du kan ha 2 ulike OPT med et switch arrangement, slik jeg har mellom Lundahl og James på SPUD for hhvis hodetel og ht.
    kunsten her, er mye det AN er gode på, og det er mix&match!
    bruker du AN trafoer , frisker du opp med BG og sølv
    Bruker du noen mere analytiske trafoer unngår du sølv og BG, men mikser med kobberlitz og Solen i psu
    osv........
    det er dette som er kunsten med å lage vellydende konstruksjoner imo

    en slik shootout vil bare si noe om relative forskjeller i denne spesifike settingen
    en kliss lik lydsignatur vil trolig kunne oppnås med en annen miks......

    dette ligner mye på horn/driver problemstillingen.....

    mvh
    Leif
    High Life

    Vil du poste kredsløbet for din SPUD her?

    Jeg er heller ikke vild med hverken design eller pinout på Lundahls trafoer,men til prisen kender jeg ingen konkurrenter.
     

    LMC

    Æresmedlem
    Ble medlem
    03.08.2006
    Innlegg
    25.654
    Antall liker
    15.498
    Sted
    Drøbak
    Torget vurderinger
    48
    det er en chokeinput rørlikerettet(EZ80) versjon av en hodetelefon-forsterker på headwize, som jeg senere konverterte til dobbelfunksjon som poweramp med James OPT
    så har jeg tre vendere per kanal som tillater at jeg bytter utgangstrafo, anodespenning og katodemotstand(så vidt jeg husker)
    egen SPUD tråd under diy her på HFS........
    designer er Andrea Ciuffoli
    men den står ikke der lenger..tror den het SESS
    modifisert til 6C45pi
    da gir den 0,75watt som drev AG Trio ganske bra untatt på metall og dubstep på over 100db i min store stue


    fant grunndesignen her:
    SESS
    har vel mere hjemme , men den er vel aldri tegnet og målt opp skikkelig
    er du i DK eller Norge?
    mvh
    Leif
     

    VegardW

    Hi-Fi freak
    Ble medlem
    08.02.2007
    Innlegg
    4.172
    Antall liker
    3.277
    Sted
    Kolsås
    Torget vurderinger
    5
    "Jeg er heller ikke vild med hverken design eller pinout på Lundahls trafoer,men til prisen kender jeg ingen konkurrenter"

    Sowter er et alternativ.
    I 13e1 ampen min stod det først en lundahl trafo (ll1693) som senere ble skiftet ut med en custom sowter trafo.Jeg foretrekker lyden av sowter trafoen.
    Men klart Lundahls trafo var fra hylla, Sowters optimalisert for kresten min.
     

    sander

    Overivrig entusiast
    Ble medlem
    04.02.2012
    Innlegg
    571
    Antall liker
    77
    Ja 2009
    I år for anden gang Berlin,hvor jeg tager min 3C24 pre med og formentlig den stereo GM70 jeg bygger i tråden om en SET bliver til
     

    Rune S

    Hi-Fi freak
    Ble medlem
    13.04.2002
    Innlegg
    4.495
    Antall liker
    1.258
    Torget vurderinger
    11
    Det blir sikkert spennende sander!
    Vilken Lundahl OPT bruker du på din andre store GM70?

    Trodde den AN trafo de brukte i 2009 shootouten var den billigste c-kjerne fra AN,men mulig jeg tar feil? Så Peter Q kommentere det i denne tråden: SET Asylum
    -- It is worth remembering also that the TRANS-300 is at the bottom of this range of transformers and better still is in progress. --
     

    sander

    Overivrig entusiast
    Ble medlem
    04.02.2012
    Innlegg
    571
    Antall liker
    77
    Bruger Lundahl i monoblokkene

    Peter er diplomatisk formuleret,ret vidtløftig i sine udsagn..prøv at tjekke dit eget link til triodefestivalen,hvor jeg mener at huske modellens betegnelse fremgår.
     

    Torsen

    Hi-Fi freak
    Ble medlem
    31.08.2005
    Innlegg
    1.873
    Antall liker
    154
    Hei
    Får muligens tatt over en P1se om ikke så lenge. Hvor gammel denne er vet jeg ikke, men mistenker at den har noen år på baken.
    Men ut ifra hva jeg har sett på bilder når jeg har googlet, så står det kun P1 på noen fronter. Er det to utgaver av denne?

    Har i fra før en intigrert L1. Hva kan jeg forvente i forskjell på lyd?
     

    Rune S

    Hi-Fi freak
    Ble medlem
    13.04.2002
    Innlegg
    4.495
    Antall liker
    1.258
    Torget vurderinger
    11
    Bruger Lundahl i monoblokkene

    Peter er diplomatisk formuleret,ret vidtløftig i sine udsagn..prøv at tjekke dit eget link til triodefestivalen,hvor jeg mener at huske modellens betegnelse fremgår.
    Hva er nummeret på den Lundahl du bruker i monoblokkene?

    Der står kun Trans-300 i shootouten,og det skulle indikere den rimeligste c-kjerne,og kobbertråd.Men på bildene ser det ut som det er AN sølvkabler ut og inn på trafoen,og det tror jeg de normalt kun gjør med sølvtrafoene.
     

    Rune S

    Hi-Fi freak
    Ble medlem
    13.04.2002
    Innlegg
    4.495
    Antall liker
    1.258
    Torget vurderinger
    11
    Hei
    Får muligens tatt over en P1se om ikke så lenge. Hvor gammel denne er vet jeg ikke, men mistenker at den har noen år på baken.
    Men ut ifra hva jeg har sett på bilder når jeg har googlet, så står det kun P1 på noen fronter. Er det to utgaver av denne?

    Har i fra før en intigrert L1. Hva kan jeg forvente i forskjell på lyd?
    Kjenner ikke så godt til P1,men der er ivertfall en SE(Single ended) på ca10w og en PP(push-pull) utgave oppgitt til ca12w.
    Vet ikke hvordan en L1 er oppbygget,men jeg regner med det er en ca kopi av en P1. Vanskelig å si hva lydforskjelene blir,men det finner du nok ut:)
    SE låter som regel litt klarere,tydeligere,og med en litt bedre ro og naturlighet på enkel musikk.PP har ofte litt mer liv og røre på mer komplisert musikk,og virker ofte å ha mer kontroll på bass-elementer. Men alt dette er sterke generaliseringer,og kun min personlige subjektive mening :)
     

    LMC

    Æresmedlem
    Ble medlem
    03.08.2006
    Innlegg
    25.654
    Antall liker
    15.498
    Sted
    Drøbak
    Torget vurderinger
    48
    husker AN hadde komboer med sølv in og ut men kobber viklinger
    så var neste lvl sølv tvers igjennom
    VT52.com har en 6c45 spud oppskrift
    mvh
    Leif
     

    Rune S

    Hi-Fi freak
    Ble medlem
    13.04.2002
    Innlegg
    4.495
    Antall liker
    1.258
    Torget vurderinger
    11
    Regner med man kan få sølvkabler inn/ut viss man ønsker på AN kobbertråd viklet trafoer ja.

    Ellers har jeg gjort avtale om å kjøpe et par eldre AN IE Trans150 som var standard på AN kit1,omtrent tilsvarende dagens Trans152.
    I tillegg blir det jo dine Hørningtrafoer Leif:) Så det kan jo bli en artig sammenligning. Jeg vurderer også å legge enda litt mer penger i dette for å gjøre meg opp litt mer trafoerfaringer for senere prosjekter,og vurderer dermed å handle inn også 300BSE trafo fra Daburu,DX-35A,Audio Catalog
    Og kanskje Lundahl.
    Skulle aller helst hatt et par AN iHiB,men ifølge HifiCollective ser det ut som de er oppe i 770pund pr stk nå,pluss frakt og moms.Blir litt voldsomt i første omgang.Skal først gjøre meg opp en mening hva jeg liker best av endel billigere varianter.
    Skulle noen som leser dette ha liggende trafoer for 300B SE som de kan vere interesert i å selge så ta gjerne kontakt på PM.
     
    Sist redigert:

    sander

    Overivrig entusiast
    Ble medlem
    04.02.2012
    Innlegg
    571
    Antall liker
    77
    Bruger Lundahl i monoblokkene

    Peter er diplomatisk formuleret,ret vidtløftig i sine udsagn..prøv at tjekke dit eget link til triodefestivalen,hvor jeg mener at huske modellens betegnelse fremgår.
    Hva er nummeret på den Lundahl du bruker i monoblokkene?

    Der står kun Trans-300 i shootouten,og det skulle indikere den rimeligste c-kjerne,og kobbertråd.Men på bildene ser det ut som det er AN sølvkabler ut og inn på trafoen,og det tror jeg de normalt kun gjør med sølvtrafoene.
    1691/120ma
    Det var AN sølv og prisen rettet mod oliesheik segmentet
     

    LMC

    Æresmedlem
    Ble medlem
    03.08.2006
    Innlegg
    25.654
    Antall liker
    15.498
    Sted
    Drøbak
    Torget vurderinger
    48
    Borderpatrol er det vel kanskje noen som har liggende og?
    mvh
    Leif
     

    BHO

    Hi-Fi freak
    Ble medlem
    01.10.2004
    Innlegg
    3.084
    Antall liker
    298
    Sted
    Asker
    Torget vurderinger
    2
    Jepp.....jeg har liggende, men de er Gary sine. Har sendt han mail. ;)
     

    Rune S

    Hi-Fi freak
    Ble medlem
    13.04.2002
    Innlegg
    4.495
    Antall liker
    1.258
    Torget vurderinger
    11
    1691/120ma
    Det var AN sølv og prisen rettet mod oliesheik segmentet
    Takk.Da vet jeg vilken trafo jeg går for viss det blir et GM70 prosjekt:)
    Tror nesten jeg må få prøvt Lundahl i denne sammenligningen min.Vilken ville du anbefalt til et 300BSE prosjekt? K & K Audio - Lundahl Transformers for Tube audio: output, input, interstage, preamp, microphone and general purpose transformers. Some with Amorphous core or mu-metal cores.
    Jeg har vel igrunnen litt tro på at det kanskje er litt bedre med de varianter som ikke har 100 forskjellige tapninger ;-)
    Samtidig kommer jeg da sikkert til å bestille et par LL1660 siden det ser ut som de er veldig allsidige,kan brukes mot forskjellige typer rør både som interstage og utgang i preamp.
     

    Rune S

    Hi-Fi freak
    Ble medlem
    13.04.2002
    Innlegg
    4.495
    Antall liker
    1.258
    Torget vurderinger
    11
    Borderpatrol er det vel kanskje noen som har liggende og?
    mvh
    Leif
    Kjenner ikke til de.Er de ikke vanlige IE kjerner med M6'ish standard stål?

    Ellers beklager til AN venner viss det blir for mye off-topic.Bare å si fra i tilfelle så kan jeg ta det i en annen tråd:)
     

    LMC

    Æresmedlem
    Ble medlem
    03.08.2006
    Innlegg
    25.654
    Antall liker
    15.498
    Sted
    Drøbak
    Torget vurderinger
    48
    ok
    ante meg begge deler
    jeg kjører som kjent Hørning
    Rune: en annen kandidat er jo Amplimo E i sølv!
    mvh
    Leif
     

    sander

    Overivrig entusiast
    Ble medlem
    04.02.2012
    Innlegg
    571
    Antall liker
    77
    1623/120ma da jeg bruger VV52B "stereoide" varianter af 300B
    De går kanske ikke så afgrundsdybt som Hørnings,men er generelt mere homogene,og knapt så urolige opefter
    Jeg magter ikke at høre forskelle på Lundahls amorfe kontra standard,der identificerer en som vinder.

    Når du vælger 1660 IT må du vælge mellem 10 og 25ma typer,hvor førstnævnte med sine 180H egner sig bedst til højimpedante rør,og sidstnævnte til fx 5687

    De gamle AN150 har en behagelig,lidt mørk sound,med tendens til afrulning opefter og en dyb men lidt upræcis bas.
     

    LMC

    Æresmedlem
    Ble medlem
    03.08.2006
    Innlegg
    25.654
    Antall liker
    15.498
    Sted
    Drøbak
    Torget vurderinger
    48
    hva hører du på når du hevder at Hørning er "urolige opefter"?
    det vil vel avhenge av rør,valgte arbeidspunkter, samt kretsen forøvrig
    denne beskrivelsen kjenner jeg overhode ikke igjen
    mvh
    Leif
     

    sander

    Overivrig entusiast
    Ble medlem
    04.02.2012
    Innlegg
    571
    Antall liker
    77
    Jeg udtaler mig på grundlag af sammenligninger i eksakt samme amp,og ved iøvrigt nok hvad det drejer sig om.
    Hørnings trafoer "ringer" målbart,og det høres som uro/farvning i øvre frekvenser.
    At du ikke kjenner beskrivelsen igjen,må bero på manglende erfaringsgrundlag mht sammenlignelige størrelser!
     

    LMC

    Æresmedlem
    Ble medlem
    03.08.2006
    Innlegg
    25.654
    Antall liker
    15.498
    Sted
    Drøbak
    Torget vurderinger
    48
    he-he
    typisk dansk nedlatende svar
    du vet best og har gjort alt før
    dokumentasjon/målinger?
    takk
    veldig informativt
    :rolleyes:
    mvh
    Leif
     
  • Laster inn…

Diskusjonstråd Se tråd i gallerivisning

  • Laster inn…
Topp Bunn