Forsterkere Balansert drift = Dårlig lydkvalitet?

L

larkus

Gjest
Jeg er ikke sikker på om jeg forstår hva "fullbalansert" betyr, jeg heller. Det virker som om forskjellige produsenter legger ulik betydning i begrepet. At en signaloverføring er balansert betyr bare at den har lik impedans til jord for både pluss og minus. Enten er det slik, eller så er det ikke. "Fullbalansert" blir omtrent som "fullgravid", tydeligvis ikke bare litt, men likevel litt uklart definert. :)
Jeg hadde engang en integrert Thule IA250B som var fullbalansert tvers igjennom i tokanalsdrift. Den inneholdt 5 like forsterkerkretsløp på 125 watt hver. I 5-kanalmodus brukte den ett kretsløp pr. kanal (5 x 125 W). I stereo med XLR-inngangen i drift, brukte den fire forsterkerkretsløp. Dvs. to pr. kanal, og med motsatt spenning på svart og rød ht- terminal. Da var ytelsen 2 x 250 W. Det er det jeg legger i begrepet "tvers i gjennom fullbalansert"

I stereomodus med på RCA inngangene var ytelsen 125 W pr. kanal, og to forsterkerkretsløp i drift

Desseverre endte den sine dager i blå stikkflammer og røyk som så mange andre Thule-forsterkere.

mvh
larkuz
 

Asbjørn

Rubinmedlem
Ble medlem
26.03.2006
Innlegg
40.756
Antall liker
44.605
Sted
Vingulmǫrk
Torget vurderinger
2
Jo, det er vel sånn det begrepet ofte brukes, som beskrivelse av en komponent med doble forsterkerkretsløp med lik impedans til chassis (balansert!) og symmetrisk signal. Det kan gi litt bedre signal/støy-forhold, men da begynner matching av komponenter å bli en ganske vesentlig øvelse. Men det kan også beskrive en "ekte balansert" signalutgang, i motsetning til en "pseudobalansert".

Jeg har planlagt å bygge noen chipamps rundt LM4780-chips etterhvert. Mest for å ha prøvd det, men det er aldri feil å ha noen ekstra forsterkerkanaler i skuffen. Den chip'en har to 60-watts forsterkerkanaler på en og samme chip. Hvis man har et balansert signal inn til effektforsterkeren blir det trivielt enkelt å brokoble den. Bare å flippe pluss og minus på den ene siden, og koble høyttaleren mellom de to pluss-utgangene. Og vips, en balansert brokoblet effektforsterker i miniatyr med ca 100 W effekt. Sånn: http://www.ti.com/lit/an/snaa021a/snaa021a.pdf

Men jeg prøver fortsatt å fatte hvordan jeg skal koble den for å gjøre den supersymmetrisk. Det er balansert brokobling for viderekomne.
Patent US5376899 - Amplifier with gain stages coupled for differential error correction - Google Patents

Enkelte dager tror jeg at jeg begriper den patenten, men neste gang jeg ser på den er det like uklart i mitt hode...
 
Sist redigert:

Kalle Klovn

Hi-Fi freak
Ble medlem
15.09.2009
Innlegg
4.002
Antall liker
4.096
Sted
Sandnes
Torget vurderinger
7
Jeg vet ikke hva Hegel sier om forsterkeren dersom den brukes i stereodrift, men dersom den da er balansert som KW antyder så er min forklaring ovenfor riktig.

Her er for øvrig det Lyd og Bilde skrev om forsterkeren da de hadde den i hus:
"Det som skjer når H30 opererer i mono, er at de to forsterkertrinnene krysskobles og kansellerer enda mer støy enn i stereo. Se på det som en dobbelt balansert løsning. I tillegg jobber H30 i mono med vesentlig mindre signal i forhold til maksimum potensial enn hva den gjør i stereo."
Jeg kan garantere at H30 ikke jobber i noen "quad-balansert" modus. Slik jeg leser "dobbel balansert", gjør den om balansert til singleended, så til balansert igjen. Smør på flesk vil noen si, for andre (inkludert KJ, som fremdeles etter ørten år på HFS, fortsatt ikke forstår hva fullbalansert betyr) er dette riktig/fornuftig design.
Bare for ordens skyld så er jeg ikke uenig med deg om hva som kan være det reelle tilfellet med Hegel H30 (jeg har aldri sett innmaten i denne). Jeg bare refererte til at DERSOM den allerede i stereomode er balansert (som markedsføringen dems sier) ...osv.

Vi vet jo alle at produsenter av "hi-fi" ofte har en smule fri fantasi når det kommer til å beskrive egenskapene til egne produkter!:)
 

Kalle Klovn

Hi-Fi freak
Ble medlem
15.09.2009
Innlegg
4.002
Antall liker
4.096
Sted
Sandnes
Torget vurderinger
7
Her er foresten hva audio note skriver om balanserte kretsløp

Audio Note
Interessant artikkel (oppriktig ment). Den kunne vel også vært skrevet av en av Naim gutta - de har vel visse likthetstrekk i tankegang, med unntak av de holder seg på god avstand til rørteknologien som Audio Note så varmt omfavner.

Det er dog ikke den eneste måten å se verden på bare så det er sagt. - men det visste vi vel alle!
 

yzfr17

Hi-Fi entusiast
Ble medlem
09.12.2006
Innlegg
426
Antall liker
25
Sted
Moss
Torget vurderinger
5
Etter hva jeg har skjønt er det best å prøve selv i sitt oppsett og ikke nødvendigvis så enkelt at det er en fasit, balansert sin fordel med mindre støy kontra bakdelen med fler komponenter osv. Audio Analogue skriver om det
http://audioanalogue.com/faq.php#42

har hørt ett par ganger at balansert har spillt bedre, bla en gang m vincent cd spiller til cayin effekt
 

KJ

Æresmedlem
Ble medlem
10.10.2004
Innlegg
11.849
Antall liker
5.748
Torget vurderinger
1
... Bær over om dette blir for teknisk ...

...
(inkludert KJ, som fremdeles etter ørten år på HFS, fortsatt ikke forstår hva fullbalansert betyr) ...
Som nevnt er det vanskelig å forstå hva «full balansert» egentlig betyr. I den tekniske litteraturen jeg har lest er det vanskelig å finne gode henvisninger til hva det er eller innebærer.

Et apparat med f.eks. trafo-balanserte inn og utganger får jeg f.eks. ikke til å rime med «full balansert», da slikt utstyr som regel er ubalansert internt (i mellom trafoene). Det er mange eksempler på at slike apparater kan gi framifrå ytelse, spesielt med balansert signaltransmisjon. Trafobalanserte inn-/utganger er ofte (elektrisk sett) direkte kompatible med ubalanserte kilder og mottakere. Dvs i motsetning til noen (ikke alle) «elektronisk balanserte utganger» som ikke tåler å drive en halvdel av signalet direkte til jord (kortslutning av signalhalvdelen til jord).

Som nevnt tidligere: «Balansert» viser først og fremst til ut- og inngangsimpedansen i tilsluttet utstyr, jf. Balanced line - Wikipedia, the free encyclopedia og det er et relevant begrep i signaltransmisjonen.

Med hensyn til forsterking så gir «balansert» imidlertid liten mening, og det er mer relevant å snakke om differensiell forsterking evt med differensiell utgang. jf. Differential amplifier - Wikipedia, the free encyclopedia (merk at det i linken ikke er vist til eksempler med differensiell utgang, merk også at OPAMPER er differensielle forsterkere men med enkel utgang referert til jord). Suksessen i en differensiell forsterker/balansert inngang uttrykkes teknisk i begrepet «common mode rejection ratio» (aka. CMRR), dvs i hvilken grad forsterkingen undertrykker signaler som opptrer med samme nivå og polaritet/fase på de to inngangene. En undertrykking på 40 dB er middelmådig og kan indikere at den er begrenset av motstander med 1% toleranse. 60 dB i CMRR er «OK» og kan indikere motstander med toleranser på 0,1%. 80 dB er godt over gjennomsnittlig og kan indikere motstander med toleranser på 0,01%. Som regel er CMRR ganske frekvensavhengig slik at den kan være god ved frekvenser f.eks. opp til 100 Hz, mens den faller fort over dette (f.eks. i takt med fallende open loop forsterking i OPAMPene som brukes). Dersom det skal oppnås CMRR på 60 dB eller bedre ved høye frekvenser 1-10 kHz så bør man benytte OPAMPer med høy båndbredde, evt bruke «aktive» teknikker for å dempe «common mode» signalet (ulik impedans og forsterking for differenttial vs common mode).

Måten «full balansert» beskrives på så får jeg inntrykk av at det kan omfatte et design med separate forsterkerkretser til hver del av signalparret. Dette er imidlertid en helt tullete måte å gjøre det på, da kretsen vil gi lik forsterking av signalet om «common mode». «Full balansert» brukes også for å antyde/implisere «kvalitet», noe jeg mener er noe naivt uten helt konkret kjennskap til kretsdesignet og spec.

mvh
KJ
 

KJ

Æresmedlem
Ble medlem
10.10.2004
Innlegg
11.849
Antall liker
5.748
Torget vurderinger
1
...
Men jeg prøver fortsatt å fatte hvordan jeg skal koble den for å gjøre den supersymmetrisk. Det er balansert brokobling for viderekomne.
Patent US5376899 - Amplifier with gain stages coupled for differential error correction - Google Patents

Enkelte dager tror jeg at jeg begriper den patenten, men neste gang jeg ser på den er det like uklart i mitt hode...
Ditto, jeg synes det er «litt» krevende å vrenge hodet rundt den der.

Jeg tror ikke den er realiserbar med tradisjonelle OPAMPer. Det nærmeste du kommer tror jeg er inngangen på en instrumentforsterker (jf. fig 7 i patentet). Et skritt nærmere tror jeg du kan komme om du studerer funksjonen i f.eks. AD844, som kan kobles open loop med strøminngangen (som når er utgang) til jord via en mostand, og det samme med strøm utgangen (før utgangsbufferen), jf. f.eks. RIAAen til LC-audio L C Audio Technology / RIAA/MC Modul. To AD844 i den differensiell kobling tror jeg kan likne på supersymetrien til Nelson Pass.

mvh
KJ
 
Sist redigert:

KW

Hi-Fi freak
Ble medlem
30.11.2002
Innlegg
6.388
Antall liker
391
Sted
Bærum
Torget vurderinger
1
Bare for å klargjøre om min påstand om H30, så baserer dette seg på hva jeg mener å huske at jeg fikk til svar ved første presentasjon av denne i sin tid hos Soundgarden, kanskje har jeg misforstått eller husker feil fra den gang, eller at den jeg spurte ikke helt forsto om jeg mente både som stereoforsterker
og/eller kun som monoblokker.

Mvh.KW
 

Drossel

Æresmedlem
Ble medlem
05.05.2012
Innlegg
11.230
Antall liker
3.820
Jeg er ikke sikker på om jeg forstår hva "fullbalansert" betyr, jeg heller. Det virker som om forskjellige produsenter legger ulik betydning i begrepet. At en signaloverføring er balansert betyr bare at den har lik impedans til jord for både pluss og minus. Enten er det slik, eller så er det ikke. "Fullbalansert" blir omtrent som "fullgravid", tydeligvis ikke bare litt, men likevel litt uklart definert. :)
Jeg hadde engang en integrert Thule IA250B som var fullbalansert tvers igjennom i tokanalsdrift. Den inneholdt 5 like forsterkerkretsløp på 125 watt hver. I 5-kanalmodus brukte den ett kretsløp pr. kanal (5 x 125 W). I stereo med XLR-inngangen i drift, brukte den fire forsterkerkretsløp. Dvs. to pr. kanal, og med motsatt spenning på svart og rød ht- terminal. Da var ytelsen 2 x 250 W. Det er det jeg legger i begrepet "tvers i gjennom fullbalansert"

I stereomodus med på RCA inngangene var ytelsen 125 W pr. kanal, og to forsterkerkretsløp i drift

Desseverre endte den sine dager i blå stikkflammer og røyk som så mange andre Thule-forsterkere.

mvh
larkuz
Haha har netop fået en sådan til reparation. Bare det ene af de 5 trin var brændt af. Kunne se at det havde den været før samme sted. Fortalte ejeren det var en dårligt designet forstærker. Købte den for 1500 kr. Tog all den elendighet ut og sætter 6 styk af denne i . Class AB MOSFET L7 Audio Power Amplifier Boards Kit Dual Channel 300 350W X2 | eBay
Har rigtigt god erfaring med dem.

Med hensyn til balanseret drift tror jeg meget af fordelen skyldes de lave impedanser som normalt bruges. Har en forstærker som har HØJERE impedans ved balanseret og den lyder definitivt mere rodet i balanseret mode.
 

Drossel

Æresmedlem
Ble medlem
05.05.2012
Innlegg
11.230
Antall liker
3.820
...
Men jeg prøver fortsatt å fatte hvordan jeg skal koble den for å gjøre den supersymmetrisk. Det er balansert brokobling for viderekomne.
Patent US5376899 - Amplifier with gain stages coupled for differential error correction - Google Patents

Enkelte dager tror jeg at jeg begriper den patenten, men neste gang jeg ser på den er det like uklart i mitt hode...
Ditto, jeg synes det er «litt» krevende å vrenge hodet rundt den der.

Jeg tror ikke den er realiserbar med tradisjonelle OPAMPer. Det nærmeste du kommer tror jeg er inngangen på en instrumentforsterker (jf. fig 7 i patentet). Et skritt nærmere tror jeg du kan komme om du studerer funksjonen i f.eks. AD844, som kan kobles open loop med strøminngangen (som når er utgang) til jord via en mostand, og det samme med strøm utgangen (før utgangsbufferen), jf. f.eks. RIAAen til LC-audio L C Audio Technology / RIAA/MC Modul. To AD844 i den differensiell kobling tror jeg kan likne på supersymetrien til Nelson Pass.

mvh
KJ
Ad 744 kan også har selv prøvet begge og med Ad 811 som buffer i fælles modkoblingssløjfe.
 

Asbjørn

Rubinmedlem
Ble medlem
26.03.2006
Innlegg
40.756
Antall liker
44.605
Sted
Vingulmǫrk
Torget vurderinger
2
...
Men jeg prøver fortsatt å fatte hvordan jeg skal koble den for å gjøre den supersymmetrisk. Det er balansert brokobling for viderekomne.
Patent US5376899 - Amplifier with gain stages coupled for differential error correction - Google Patents

Enkelte dager tror jeg at jeg begriper den patenten, men neste gang jeg ser på den er det like uklart i mitt hode...
Ditto, jeg synes det er «litt» krevende å vrenge hodet rundt den der.

Jeg tror ikke den er realiserbar med tradisjonelle OPAMPer. Det nærmeste du kommer tror jeg er inngangen på en instrumentforsterker (jf. fig 7 i patentet). Et skritt nærmere tror jeg du kan komme om du studerer funksjonen i f.eks. AD844, som kan kobles open loop med strøminngangen (som når er utgang) til jord via en mostand, og det samme med strøm utgangen (før utgangsbufferen), jf. f.eks. RIAAen til LC-audio L C Audio Technology / RIAA/MC Modul. To AD844 i den differensiell kobling tror jeg kan likne på supersymetrien til Nelson Pass.
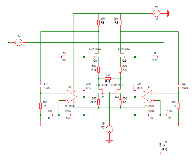
Det var en tråd på DIY Audio for noen år siden som startet med denne idéen fra mesteren selv.
Quoth he, "I present a concept schematic which uses power chips such as the LM3875 or 3886 (or anything else, for that matter)."

gc-susy-pass.png


Mannen er et geni, men det betyr ikke nødvendigvis at det er lett å forstå alle ideene.

Det jeg tenker er at en enkelt LM3886 har moderat forvrengning, men med et forholdsvis ørevennlig spekrum. En balansert brokobling av to LM3886 eller en LM4780 vil redusere forvrengningen med ca 6 dB ifølge databladet, men det skjer ved å kansellere likeordens komponenter. Resultatet vil bli en annen klangkarakter. Hvis den supersymmetriske brokoblingen også tar ned de oddeordens forvrengningskomponentene, så begynner det å ligne på noe.

I grove tall kan man vente ca 0,01 % THD+N av en enkelt LM3886 ved 1 W og 0,005 % fra en balansert brokoblet LM4780, ihvertfall opp til et par kHz. Hvis den supersymmetriske koblingen halverer THD en gang til, vil vi være nede på ca 0,0025 %. Det er minst like bra som en UcD180HG ved lave frekvenser. Pass antyder at SuSy bør redusere THD med "an order of magnitude". Hver chip koster 250 kr på Elfa. Dette kan bli en ganske kosteffektiv løsning hvis man trenger et dusin effektkanaler. Hvis det fungerer.

Trådstarter: Beklager avsporingen i denne tråden! Men som du ser, brukes balansert drift til å redusere støy i overføringer og forvrengning i forsterkere, altså skape bedre lyd, ikke motsatt. Hvis vi legger all mulig godvilje til grunn, kan vi gjette at den selgeren du møtte viste til kansellering av likeordens forvrengningskomponenter i en balansert brokoblet effektforsterker. Det vil gi renere lyd og samtidig endre forvrengningsspektrumet fra likeordens til oddeordens. Det kan oppleves som mindre varme og litt mer klinisk lyd. Hva man foretrekker er en annen sak.
 
Sist redigert:

KJ

Æresmedlem
Ble medlem
10.10.2004
Innlegg
11.849
Antall liker
5.748
Torget vurderinger
1
W.O.T.

PASS SuperSymetry.png

Denne ligner litt mer på Fig 1 i patentet.

V3 er inngangen og R15 er lasten/utgangen. Forsterkingen bestemmes i stor grad av kombinasjonene R11/R12 og R13/R14, men også de andre motstandene spiller inn, og særlig loop-forsterkingen rundt OPAMPene. CMMR er ikke eksepsjonell men flat vs frekvens. En ulempe er at CMMR påvirkes av toleransene i C1 og C2. Jeg har prøvd å erstatte disse (og R8 og R9) med strømspeil men har ikke fått simuleringen til å fungere. Inngangsimpedansene til OPAMPene er sterkt medvirkende til DC-inn og -ut.

... Det må nok eksperimenteres en god del før dette sitter.

Beklager til trådstarter for at dette er WOT, men det bidrar muligens til å illustrere så er det kanskje ikke så mye «egenlyd» i balansert vs ubalansert, sammenliknet med hvordan tingene faktisk er designet mht kretsløsninger og faktisk implementering, og om de konkrete implementeringene fungerer «best» i hhv balansert eller ubalansert «modus».

mvh
KJ
 
Sist redigert:

Kalle Klovn

Hi-Fi freak
Ble medlem
15.09.2009
Innlegg
4.002
Antall liker
4.096
Sted
Sandnes
Torget vurderinger
7
Asbjørn og KJ - jeg ser postene som høyst relevante. Det om noe "låter bedre" enn noe annet har til slutt en eller annen fysisk begrunnelse. å se på forsterker design er da imo et naturlig dypdykk for å prøve å forstå hva en hører.
 

Bjørn ("Orso")

Bransjeaktør
Ble medlem
03.11.2008
Innlegg
11.296
Antall liker
2.903
Sted
Bergen
Torget vurderinger
2
Thule ja. Hadde bl.a. den største 350B. Hovedkortet røk et halv år etter jeg kjøpte den og nytt hovedkort kostet meg 9000 kr.
Forøvrig fikk jeg meg en solid overraskelse da en T-amp på med noen få watt låt betydelig strammere i bassen og åpnere i lyden enn Thulen. En av første opplevelsene hvor jeg skjønte at pris og kvalitet innenfor hifi ikke hang sammen.

Thulen låt nå alikevel best med XLR. Ørlite renere lyd med med bedre separasjon av instrumenter, trolig grunnet lavere støygulv.
 

Drossel

Æresmedlem
Ble medlem
05.05.2012
Innlegg
11.230
Antall liker
3.820
Thule ja. Hadde bl.a. den største 350B. Hovedkortet røk et halv år etter jeg kjøpte den og nytt hovedkort kostet meg 9000 kr.
Forøvrig fikk jeg meg en solid overraskelse da en T-amp på med noen få watt låt betydelig strammere i bassen og åpnere i lyden enn Thulen. En av første opplevelsene hvor jeg skjønte at pris og kvalitet innenfor hifi ikke hang sammen.

Thulen låt nå alikevel best med XLR. Ørlite renere lyd med med bedre separasjon av instrumenter, trolig grunnet lavere støygulv.
Godt det gik konkurs. De burde have en straf for at bedrage kunderne med det elendige design.
 
Topp Bunn